概要
設計リソース
設計/統合ファイル
- Schematic
- Bill of Materials
- Gerber Files
- PADS Files
- Assembly Drawing
評価用ボード
型番に"Z"が付いているものは、RoHS対応製品です。 本回路の評価には以下の評価用ボードが必要です。
- EVAL-CFTL-6V-PWRZ ($23.01) Wall Power Supply for Eval Board
- EVAL-CFTL-LVDT ($112.34) Measurement Specialties LVDT Sensor
- EVAL-CN0288-SDPZ ($148.89) LVDT Signal Conditioning Circuit
- EVAL-SDP-CB1Z ($134.00) Eval Control Board
デバイス・ドライバ
コンポーネントのデジタル・インターフェースとを介して通信するために使用されるCコードやFPGAコードなどのソフトウェアです。
機能と利点
- LVDT シングル・コンディショニング
- 調整不要
- 低消費電力
製品カテゴリ
マーケット & テクノロジー
使用されている製品
参考資料
-
CN-0288 Software User Guide2018/10/22WIKI
-
MT-068: Difference and Current Sense Amplifiers2016/05/13PDF244 kB
-
MT-101: Decoupling Techniques2015/02/14PDF954 kB
-
MT-004: The Good, the Bad, and the Ugly Aspects of ADC Input Noise - Is No Noise Good Noise?2009/03/04PDF342 kB
-
CN0288: LVDT シグナル・コンディショニング回路2013/03/26PDF701 K
回路機能とその特長
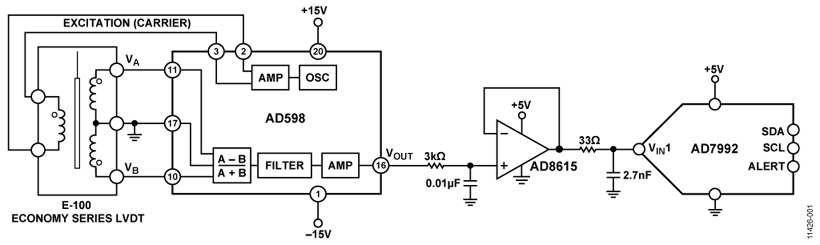
図1に示す回路は、無調整のリニア可変差動トランス(LVDT)シグナル・コンディショニング回路です。この回路は直線的な変位(位置)を高精度に測定することができます。
LVDTは、磁気コアが摩擦なしに動くことが可能でチューブ内部に接触することがないので、信頼性の高いセンサーです。このため、LVDTは、飛行制御帰還システム、サーボ機構の位置帰還、工作機械の自動計測など、長期的な信頼性が重要な多くの工業分野や科学分野の電気機械的なアプリケーションに適しています。
この回路は、サイン波発振器とパワー・アンプを内蔵してLVDTの1次側を駆動する励起信号を発生するLVDTシグナル・コンディショナAD598を採用しています。また、AD598は2次側出力をDC電圧に変換します。レールtoレール・アンプAD8615はAD598の出力をバッファし、低消費電力の12ビット逐次比較A/Dコンバータ(ADC)を駆動します。このシステムは82dBのダイナミック・レンジと250Hzのシステム帯域幅を有しているので、高精度の工業用位置測定アプリケーションに最適です。
システムのシグナル・コンディショニング回路は消費電流が±15V電源から15mA、+5V電源から3mAとわずかなので、リモート・アプリケーションに最適です。この回路は最大300フィート離れた所からリモートLVDTを動作させることが可能で、出力は最大1000フィートを駆動できます。
この回路ノートでは、ノイズ解析や部品選択に関する検討を含め、選択された帯域幅に対して図1の回路を最適化するのに用いるLVDTの基本動作原理およびデザイン・ステップを解説します。

回路説明
動作原理
LVDTは絶対変位トランスジューサで、機械的な基準(つまりゼロ)からの直線的な変位(位置)を、位相情報(方向)と振幅情報(距離)を含む比例電気信号に変換します。LVDTの動作では可動部品(プローブ、つまりコア・ロッドのアセンブリ)とトランスの間に電気的接触を必要としません。その代り、電磁結合に依存します。この理由と電子回路を内蔵せずに動作するという理由で、LVDTは、軍用や航空宇宙用のアプリケーションなど、過酷な環境で長寿命と高信頼性が要求されるアプリケーションにおいて幅広く用いられています。
この回路では、Measurement Specialties™ のE-100エコノミー・シリーズLVDTセンサーをAD598とともに使用しました。全温度範囲で直線性が±0.5%のEシリーズは、適度な動作温度環境にある大部分のアプリケーションに適しています。
AD598はフル機能のLVDTシグナル・コンディショニング・サブシステムです。このデバイスは、LVDTのトランスジューサの機械的な位置を高精度で再現性の高いユニポーラDC電圧に変換します。全ての回路機能が、チップ上に含まれています。周波数とゲインを設定するために若干の外付け受動部品を加えることで、AD598は、生のLVDTの2次側出力をスケーリングされたDC信号に変換します。
AD598は、LVDTの1次側を駆動するための低歪みサイン波発振器を内蔵しています。サイン波の周波数は1個のコンデンサによって決まり、2V rms~20V rmsの振幅で20Hz~20kHzの範囲が可能です。
LVDTの2次側出力はAD598を直接駆動する2つのサイン波から成ります。AD598はこの2つの信号に基づいて動作し、これらの差をこれらの和で割り、スケーリングされたユニポーラDC出力を生成します。従来のLVDTコンディショナはこの振幅差を同期検出し、この絶対値を位置に比例する電圧に変換します。この手法は、1次側の励起電圧を出力電圧の極性を決めるための位相基準として使用しています。この手法に関しては以下のようないくつかの課題があります。
- 振幅と周波数が一定の励起信号を発生すること
- LVDTの1次側から2次側への位相シフトを補償すること
- これらのシフトを温度と周波数に応じて補償すること
AD598ではこれらの課題を全て解決しています。AD598はLVDTの出力信号の差と和の比に基づいて動作するため、振幅を一定にする必要がありません。入力が整流され、サイン波キャリアの大きさだけが処理されるため、信号の周波数を一定にする必要がありません。同期検出を用いていないため、1次側とLVDT出力の間の位相シフトの影響を受けません。
AD598の動作の基本となるレシオメトリック方式では、LVDTの2次側電圧の和がLVDTのストローク長に対して一定であることが必要です。LVDTのメーカーは通常、VA + VBとストローク長の関係について規定していませんが、LVDTの中にはこの要件を満たしていないものもあることは認識されています。このような場合、結果として非直線的になります。ただし、入手可能な大部分のLVDTはこれらの要件を実際に満たしています。
部品の選択
AD598のデータシートに記載されている両電源動作(±15V)の設計手順では、励起周波数を2.5kHzに、システム帯域幅を250Hzに、出力電圧を0V~5Vに設定しています。
通常、AD598の内部発振器は出力に混入する少量のリップルを生じます。パッシブ・ローパス・フィルタを使って、このリップルを必要なレベルまで低減します。
システムの帯域幅を設定するためにコンデンサの値を選択する場合、トレードオフが必要になります。小さな値のコンデンサを選択するとシステムの帯域幅は大きくなりますが、出力電圧リップルは増加します。このリップルは出力電圧の設定に使用される帰還抵抗両端のシャント容量を大きくすることによって低減することができます。ただし、このことは位相遅延も大きくすることにもなります。
AD8615オペアンプがAD598の出力をバッファすることにより、AD7992 ADCを低インピーダンス・ソースで駆動することができます(ソース・インピーダンスが大きいとADCのAC性能に大きく影響します)。
AD598の出力とAD8615の入力の間のローパス・フィルタは次の2つの目的を果たします。
- AD8615への入力電流を制限すること
- 出力電圧リップルをフィルタすること
AD8615には内部保護回路があるため、電源を超える電圧を入力に印加することが可能です。AD598の出力電圧は±15Vの電源で±11Vの振幅が可能なため、このことは重要です。入力電流が5mA未満に制限されている限り、入力に高い電圧を印加することができます。これは主に、AD8615の入力バイアス電流がきわめて小さく(1pA)、大きな抵抗を使用することができるからです。このような抵抗を使用すると熱ノイズが加わり、アンプの総合出力電圧ノイズに影響を与えます。
AD8615は、入力過電圧保護機能があることと、入力と出力の両方でレールtoレールの振幅が可能なことから、12ビットSAR ADC AD7992の入力のバッファと駆動に最適なアンプです。
ノイズの解析
選択した全てのシグナル・コンディショニング部品を使って、信号の変換に必要な分解能の大きさを決める必要があります。多くのノイズ解析のように、主要な要因のみを特定する必要があります。ノイズ源はrss(2乗和の平方根)で合算されるので、他のノイズより少なくとも3倍~4倍大きな単一のノイズ源が支配的になります。
LVDTシグナル・コンディショニング回路の場合、支配的な出力ノイズ源はAD598の出力リップルです。その他のノイズ源(AD8615の抵抗ノイズ、入力電圧ノイズおよび出力電圧ノイズ)は比較的にかなり小さい値です。
AD598の出力電圧リップルは図2に示すように、0.39μFのコンデンサ値を使用し、帰還抵抗両端に10nFのシャント・コンデンサを接続すると0.4mV rmsになります。これらの部品および関連するピン接続は図1の簡略回路図には示されていません。詳細についてはAD598のデータシートを参照してください。

フルスケール出力をシステムの総合rmsノイズで割ることにより、分解可能なrmsカウントの最大数を計算することができます。
実効分解能は総合rmsカウントの底が2の対数をとることによって得られます。
ノイズフリー・コード分解能は、実効分解能から2.7ビットを差し引くことによって得られます。ノイズフリー・コード分解能= 実効分解能− 2.7ビット
システムの総合出力ダイナミック・レンジは、フルスケール出力信号(5V)を総合出力rmsノイズ(0.4mV rms)で割り、デシベルに変換することによって計算することが可能で、その値は約82dBになります。
AD7992は分解能が12ビットで、3.4MHzのシリアル・クロックを用いたときの1チャネルあたりのサンプリング・レートが188kSPSなので、このアプリケーションに適しています。
テスト結果
Measurement SpecialtiesのE-100エコノミー・シリーズLVDTをJ3に接続し、EVAL-CN0288-SDPZ評価ボードのJ6に生じるAD598の出力をデジタル・オシロスコープでモニタしたところ、実際の出力リップルは図3に示すように6.6mV p-pでした。

AD598の出力とAD8615の入力の間のローパス・フィルタ(3kΩ、0.01μF)は、−3dB帯域幅が5.3kHzでリップルを2mV p-pまで低減します。
AD598の出力段とAD8615の入力段の間にローパス・フィルタを実装したときのデータは、図4に示すように、EVAL-CN0288-SDPZ評価ボードから収集されました。

AD598から生じるリップルは2mV p-pまで減衰され、システムは11ビットのノイズフリー・コード分解能を実現することができました。
この回路ノートの設計支援パッケージについては、https://www.analog.com/CN0288-DesignSupportをご覧ください。
飛行制御面の位置帰還アプリケーション
無人自律走行車(UAV)や無人飛行機は、米国の国家安全保障における役割が増大し続けています。これらの高度な技術、複雑な航空プラットフォームは何マイルも離れたクルーによって制御され、マルチミッションが可能です。これらには航空偵察、戦闘用武器のプラットフォーム、戦場の指令や管理の監視、無人空中給油ステーションなどの役割があります。
UAVに用いられている複雑なシステムは、高精度な制御と帰還を行うために無数の電子センサーを使用しています。UAVの高度(ピッチ(左右回転)、ロール(前後回転)、ヨー(上下回転))を制御するため、アクチュエータを使って飛行制御面に力を与えます。これらのアクチュエータの位置を高精度に測定することは、適切な飛行経路を維持するのに非常に重要です。
アクチュエータの位置の測定に使われるセンサーは、高精度、高信頼性、軽量という3つの不可欠な条件を満たす必要があります。これら3つの特性は全てMeasurement Specialtiesによって設計されたLVDTに備わっています。
複数のLVDTの同期動作
複数のゲージ測定などの多くのアプリケーションでは、多数のLVDTがごく近接して使用されています。これらのLVDTが同じようなキャリア周波数で動作すると、浮遊磁気結合によってビートが生じる可能性があります。このビートはこのような条件で行われる測定の精度に影響を与える恐れがあります。このような状況にならないようにするため、全てのLVDTを同期動作させます。
EVAL-CN0288-SDPZ評価ボードは、ジャンパJP1、JP2、JP4に短絡ジャンパを実装し、JP3を未実装のままにすることで、2個のLVDTの間に1個のマスタ発振器が接続された構成にすることができます。それぞれのLVDTの1次側は専用のパワー・アンプで駆動されるため、熱負荷はAD598の間で分担されます。
バリエーション回路
選択された部品はAD598からの最大5Vのユニポーラ出力に対して最適化されたものですが、他の組み合わせに置き換えることも可能です。
その他の適した単電源アンプはAD8565とAD8601です。これらのアンプは入力過電圧保護機能を備え、入力と出力の両方でレールtoレールの振幅が可能なため、AD8615の置換えに適しています。両電源動作が必要な場合、ADA4638-1やADA4627-1を推奨します。
AD598が±10Vのバイポーラ信号を出力する場合には、AD7321を推奨します。AD7321は、最大±10Vの真のバイポーラ・アナログ入力信号を受け入れることが可能な、2チャンネル、バイポーラ入力、12ビットADCです。
回路の評価とテスト
この回路は、EVAL-CN0288-SDPZ回路ボードとEVAL-SDP-CB1Z SDP-Bシステム・デモンストレ-ション・プラットフォーム・コントローラ・ボードを使用します。2枚のボードは120ピン・コネクタを備えているので、短時間で組み立てて回路の性能を評価することができます。EVAL-CN0288-SDPZは評価対象の回路を備えており、EVAL-SDP-CB1Z(SDP-B)はCN-0288評価用ソフトウェアとともに使用し、EVAL-CN0288-SDPZからデータをキャプチャします。
必要な装置
以下の装置が必要です。
- USBポート付きWindows® XP(32ビット)、Windows Vista®、またはWindows 7搭載PC
- EVAL-CN0288-SDPZ回路ボード
- EVAL-SDP-CB1Z SDP-Bコントローラ・ボード
- CN-0288評価用ソフトウェア
- EVAL-CFTL-6V-PWRZ DC電源または等価な6V/1Aベンチ電源
- Measurement Specialties のE-100 エコノミー・シリーズ LVDT(EVAL-CFTL-LVDT)
評価開始にあたって
CN-0288評価用ソフトウェアのCDをPCのCDドライブにセットして、評価用ソフトウェアをロードします。マイコンピュータから評価用ソフトウェアCDを挿入したドライブを探します。
機能ブロック図
回路ブロック図については図1を、全体回路図についてはファイルEVAL-CN0288-SDPZ-PADSSchematic.pdfをご覧ください。このPDFファイルはCN-0288 Design Support Packageに含まれています。

セットアップ
EVAL-CN0288-SDPZの120ピン・コネクタをEVAL-SDP-CB1Z(SDP-B)のCON Aコネクタに接続します。120ピン・コネクタの両端にある穴を利用し、ナイロン製の固定用部品を使って2枚のボードをしっかり固定します。電源をオフにして、6V電源をボードの+6VピンとGNDピンに接続します。6VのACアダプタがある場合は、ボード上のACアダプタ用ジャックに接続して、6V電源の代わりに使用することができます。EVAL-SDP-CB1Zに付属のUSBケーブルをPCのUSBポートに接続します。このとき、USBケーブルをEVAL-SDP-CB1ZのミニUSBコネクタに接続しないでください。
テスト
EVAL-CN0288-SDPZに接続された6V電源(またはACアダプタ)をオンにします。評価用ソフトウェアを起動し、PCからのUSBケーブルをEVAL-SDP-CB1ZのミニUSBコネクタに接続します。
USBによる通信が確立されると、EVAL-SDP-CB1ZはEVAL-CN0288-SDPZとの間のパラレル・データの送受信およびキャプチャを行うことができます。
EVAL-SDP-CB1Zに接続されたEVAL-CN0288-SDPZの写真を図6に示します。EVAL-SDP-CB1Zについては、UG-277 ユーザー・ガイドを参照してください。
テスト・セットアップとキャリブレーションについての詳細、およびデータ・キャプチャ用評価ソフトウェアの使用方法については、CN-0288 Software User Guideをご覧ください。
プロトタイプ開発での接続
EVAL-CN0288-SDPZはEVAL-SDP-CB1Zを使用するように設計されていますが、マイクロプロセッサを使ってAD7992のI2C 2線シリアル・インターフェースとインターフェースすることができます。その他のコントローラをEVAL-CN0288-SDPZとともに使用するためには、サードパーティによるソフトウェア開発が必要になります。
アルテラやザイリンクスのフィールド・プログラマブル・ゲート・アレイ(FPGA)とのインターフェースに使用可能な既存のインターポーザ・ボードがあります。Niosドライバを使用することにより、アルテラのBeMicro SDKボードをBeMicro SDK/SDPインターポーザと併用することができます。FMCコネクタを備えたザイリンクスのどの評価ボードもFMC-SDPインターポーザ・ボードと併用することができます。
EVAL-CN0288-SDPZはディジレントのImodインターフェース仕様とも互換性があります。システムの写真を図 6に示します。


