概要
設計リソース
評価用ボード
型番に"Z"が付いているものは、RoHS対応製品です。 本回路の評価には以下の評価用ボードが必要です。
- EVAL-CN0159-EB1Z ($67.68) Universal Serial Bus USB Cable Isolator Circuit
製品カテゴリ
マーケット & テクノロジー
使用されている製品
参考資料
-
CN-01592010/09/27PDF381 kB
-
AN-0971:isoPower デバイスでの EMI 放射制御についての推奨事項2020/07/03
回路機能とその特長
USB(ユニバーサル・シリアル・バス)は急速に広まり、ほとんどのPCの周辺装置用の標準インターフェースになりつつあります。これは、優れた高速性、柔軟性および周辺装置とのホットスワップのサポートなどの理由でRS232やパラレル・プリンター・ポートに置き換わっているからです。工業や医療機器の製造にも、このバスを使うことに対する強い要望がありますが、この採用は遅々としています。それは危険な電圧を制御する機械へ接続するために必要な、あるいは医療機器での低リークの耐除細動のために必要な、アイソレーションを提供する良い方法がないためでした。
ADuM4160は、主に周辺USB装置に対するアイソレーション用素子として設計されています。しかしながら、アイソレートしたケーブル機能を作成して有効にするには、いくつかの問題があります。このアプリケーションとしてADuM4160を使用するにあっては、いくつかの項目を対処する必要があります。ADuM4160のアップストリーム側とダウンストリーム側上のバッファは同じで、USBケーブルを駆動する能力がありますが、ダウンストリームのバッファは、これに接続された、フルスピードまたはロースピードの周辺装置に対して、速度を調整する能力がなくてはなりません。アップストリーム接続は、周辺機器のような動作が必要で、ダウンストリーム接続はホストのような動作が必要です。
あらかじめ速度が分かっていて変化しないような専用の周辺装置のインターフェースを構築するような場合と違って、ホストのアプリケーションでは、ロースピードのデバイスか、あるいはフルスピードのデバイスのどちらが接続されているかを検出して、適応させる必要があります。ADUu4160は、ピンを経由して単一の速度で接続されるようになっていますので、このデバイスのダウンストリーム側にプラグインした周辺装置が正確なスピードを備えていれば、正常に動作しますが、誤ったスピードの周辺装置を接続してしまうと失敗してしまいます。このことを対処する最良の方法は、ADuM4160とハブ・コントローラを組み合わせることです。
ハブ・コントローラのアップストリーム側は、標準の一定速度の周辺ポートとみなすことができ、ADuM4160で容易にアイソレートすることができます。一方ダウンストリーム・ポートはハブ・コントローラによって処理されます。しかしほとんどの場合、これは完全なUSB準拠としての認定に当てはまりませんが、準拠されたデバイスが混同して使われることのできない特にカスタムの接続が使われるような場合、単一スピードのケーブルは、実用的観点から、許容可能です。ハブ・チップは使わずに済み、設計は非常に小型、かつ簡単になります。
ADuM4160は、医療機器や工業用周辺装置向けとしてのアイソレート・バッファの導入を、安価で、しかも容易な方法で提供します。適応させねばならない課題は、ADuM4160と、 ADuM5000のような、小型のアイソレートされたDC/DCコンバータの組み合わせによって、バスの電源を備えたケーブル・アイソレータを作って使うことです。アイソレートしたどんな周辺装置に対しても、ADuM4160は以下のような機能を提供します:
- アップストリームで、ケーブルのUSB・D+とD−ラインを、直接的にアイソレート
- 外部制御ラインを使う必要なく、制御データの流れに対する自動的なスキームの導入が可能
- メディカル・グレードのアイソレーションを提供
- フルスピードまたはロースピードの信号レートのサポートが可能
- ケーブルを通して、アイソレートした電源供給をサポート
図1に示すアプリケーション回路のゴールは、すでにUSBインターフェースを備えている周辺装置をアイソレートすることです。完全互換なバス用電源を持ったケーブルを作ることはできません。それは、バス電圧を絶縁バリアを超えて伝送するための100%効率のパワー変換は存在しないためです。更に、変換器の静止時電流はUSB規格のスタンバイ電流の仕様とは互換ではありません。これはすべてADuM4160のスピード検出の制限が加わるためです。ダウンストリームの周辺装置に控えめな電源供給で可能な、固定スピードあるいはスイッチで制御されるスピード速度のケーブルの場合では実現可能となります。しかし、このような使用法はカスタムのアプリケーションで、USB規格に完全に準拠しません。

回路説明
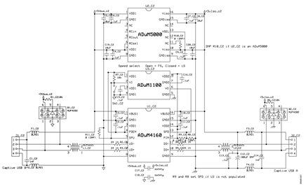
アップストリームのUSBコネクタに関するパワーは、USBケーブル上の5VのVBUS電圧から供給されます。また、このバス電圧はADuM5000もドライブし、これはADuM4160のダウンストリーム側に、周辺装置用の最大100mAのパワーを供給できるVBUS2電圧を作るために使われます。ADuM5000は、高いアイソレーション電圧と小型形状を持っているため選ばれました。これはマウス、キーボードあるいはメモリー・スティックのような、小さなバス・パワーで動作できるような周辺装置の動作に充分なパワーを提供します。この製品はチップ・スケールのマイクロ・トランスを使っているため、内部でのスイッチング周波数は非常に高く、設計ではケーブル上にフェライト・ビーズを使うことによって良好に放射妨害波を最小化できます。これについては、AN-0971アプリケーション・ノートを参照することをお勧めします。システムのEMI/RFIテストをパスさせるためには、特別なレイアウト、デカップリングおよびグランディングのテクニックを用いる必要があります。これらのガイダンスとして、チュートリアルMT-031とチュートリアルMT-101を参照してください。ADuM4160・USBケーブル・アイソレーション・ボードの完全なレイアウト図およびガーバーファイルは、https://www.analog.com/CN0159-DesignSupportで入手できます。

ADuM4160アイソレート・ケーブル・アプリケーションには、パワー、バススピードおよびESD/EOS保護機能に関するいくつかのオプションがありますので、それを決める必要があります。周辺デバイスは、3種の速度、ロースピード(1.5Mbps)、フルスピード(12Mbps)、ハイスピード(480Mbps)、のうちのどれか1つで動作します。ただしADuM4160はハイスピード動作をサポートしません。そしてスピードを交渉するために使われるハンドシェーク信号をブロックします。ハイスピード・モードはフルスピードの構成で始まり、周辺装置がハイスピード・チャープと呼ばれる処理を通して、ハイスピードのサポートを要求します。ADuM4160はハイスピード・チャープを無視しますので、ハイスピード動作に関する要求は決してホストには伝えられません。そして周辺装置は自動的にフルスピードでの動作を継続します。このアプリケーションにはスイッチと単一チャンネルのアイソレータを含んでおり、ユーザーはSPUピンとSPDピンの設定によってケーブルをフルスピードあるいはロースピードにするのか選択することが可能です。この機能は、単一速度の動作で充分な場合は、オプションとなります。
パワーは、VBUSxピンから供給されます。3.3Vの信号用電圧は、VDDxピンでの内部3.3Vレギュレータによって作られています。ADuM4160は、ほかの回路ノートで説明しているような、その他の電源構成もサポートします。図1で示した回路では、ADuM4160のアップストリーム側およびダウンストリーム側の両者はVBUSxラインと内部レギュレータから供給されるように設定されています。
ADuM4160は、周辺の制御の下でアップストリーム側のプルアップの投入を遅延するオプション機能を備えています。この機能は、PIN入力によって制御されます。このアプリケーションにおいては、PIN入力はハイに短絡されていますので、周辺装置の電源が印加されると直ちにアップストリームのプルアップが印加されます。
この回路では保護用デバイスが使われています。これらのデバイスは、入手可能な幅広い部品を持った製造元から選びました。特に、これらを回路からはずした場合0Ωショートによって置き換えることの可能な部品が選ばれています。保護回路の選択は設計者によって良く考慮されるべきで、外部保護が必要のない場合から、トランジエント抑圧やフィルタ素子の完全な部品を必要とする場合など、いずれにも適応できるべきです。このアプリケーションに含まれている回路素子は、どのようなタイプの保護を使うことが出来るのかを示しています。
回路が機能しているとき、パケットが検出され、データはアイソレーション・バリアの片側からもう一方に流れます。図3と図4に示されたデータは、標準的なフルスピードの伝送を、時間軸データとしてのアイ・ダイアグラムとしての両方で表示しています。リアルタイム・データで留意する特長は、パケットの始めでは受動的なアイドル状態Jであり、この状態からドライブに移行し、伝送が終了するとシングルエンドのゼロ状態の後に続くアイドル状態Jになります。 これは制御の自動的な流れで、これらの特別なロジック状態のハンドリングを可能とするADuM4160チップは、市場では、まれな製品といえます。
このケーブルの設計は、最大2.5kVのトランジェントに対して、アップストリーム・データの接続から完全にアイソレートされています。isoPower®モジュールの特長は、ケーブルの完全な医療機器用5kVアイソレーションを可能にします。ダウンストリーム・ポートは、アップストリームVBUS1ラインによって電源供給されています。これは、標準USBバス・ポートに供給可能な最大パワーで、アプリケーションに5Vで500mAを供給する限界です。これは、ADuM5000を100mAの外部負荷で動作させるには充分です。ロースピード、フルスピードおよびハイスピードの周辺装置は、ダウンストリーム・ポートに接続することができますが、ケーブルは、フルスピード・モードとロースピード・モード間を手動で変更させる必要があります。設計では、安全のためにADuM5000の内部短絡回路保護を必要とします。
図3と図4に示したデータは、USB-IFの信頼性過程の一部として生成されました。図3は、ADuM4160のアップストリーム・ポートからホストへのテスト・データのパケットを示しています。特筆する領域は、パッシブ抵抗ネットワークがアイドルJ状態をホールドしているところが、最初のアイドル状態です。パケットの中心部はJ状態とK状態にミックスとなっています。パケットの右側はEOP(パケットの最後尾)マーカで、これは駆動されるアイドルJに移行する、Jに続くシングルエンドの0です。
アップストリームのフルスピード信号の信頼性テスト・リファレンス:USB2.0規格、セクション7.1.11、セクション7.1.2.1. アップストリームのフルスピードの立ち上がり時間テスト・リファレンス:USB2.0規格、セクション7.1.11、セクション7.1.2.2. アップストリームのフルスピードの立ち下がり時間テスト・リファレンス:USB2.0規格、セクション7.1.11、セクション7.1.2.2.
図3は、フルスピードのアイ・ダイアグラムで、ADuM4160が、キープアウト領域で良好な状態を継続し、充分なオープン・アイを提供していることを示しています。同じようなデータが、ロースピードの評価テストにおいても見受けられます。


この回路ノートに関する完全な設計サポート・パッケージは https://www.analog.com/CN0159-DesignSupportで入手できます。
回路の評価とテスト
回路ノートCN-0159は、CN0159ケーブル・アイソレータ回路ボードを使用しています。このボードは、この回路ノートで説明されている回路を評価およびテストするため、特別に開発されました。この回路の詳細な回路図は図1に示されています。
必要な装置
アップストリーム-ダウンストリームのデータ・パスを備えたUSBデータ・ポート接続、CN0159ユニバーサル・シリアル・バス(USB)ケーブル・アイソレータ回路ボードまたは評価用ボード、USBケーブル2本、高速デジタル・オシロスコープ
この回路ノートCN0159には、回路の説明、回路図およびテスト・セットアップの図が含まれています。これは、どのようにしてテストを実施しデータを求めるのかを説明しています。CN-0159USBケーブル・アイソレータ回路ボードに関する詳細はガーバーファイル、部品表、その他の情報を含んでおり、これはwww.analog.com/CN0159-DesignSupportから入手できます。この回路に使われているアイソレータ製品に関する情報は、ADuM1100/ADuM4160/ADuM5000のデータシート、ADuM4160評価用ボード・ユーザ・ガイド(UG-043)、16ピンSIOCおよび16ピンQSOPデジタル・アイソレータ用の評価用ボード・ユーザ・ガイド(UG-042)から得られます。
機能ブロック図
説明されているテスト・セットアップに関する回路図と情報に関しては回路説明のセクションを参照してください。
