AN-1451: 電力量計アプリケーション向け RS-485 フェイルセーフ/LOS 検出器
はじめに
通常、電力量計通信ポートは RS-485 インターフェースを使用しているので、大きなコモンモード・ノイズ、グラウンド電位差、高電圧トランジェントの影響を受けやすくなります。特に、マスター・ノード(集中データ収集ポイント)と電力量計スレーブ間のケーブルが長いと、データが破損したり、RS-485 インターフェースの性能に損傷を与えたりする恐れがあります。
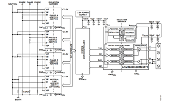
図 1 に、3 相電力量計スレーブ・モードで可能な絶縁領域を示します。絶縁バリアは、アナログ・フロント・エンド(AFE)または RS-485 通信ポートのいずれかに配置できます。3 相 AFE をADE7912 または ADE7913 と併用して、通信インターフェースを絶縁し、A 相、B 相、C 相の電圧と電流を測定します。RS-485 トランシーバーは、マスター・ノードから 3 相スレーブ・ノードを絶縁し、マスター・ノードと電力量計スレーブ・ノード間の制御とデータ伝送の信頼性を高めることができます。絶縁バリアを配置するかどうかに関係なく、アナログ・デバイセズ iCoupler® 技術は、システムのグラウンディング差異、コモンモード・ノイズ、電圧トランジェントが存在する場合でも高い信頼性を発揮します。
物理レイヤに IEC 62052-11 や IEC 62053-21 などの RS-485 を使用する高いレベルの電力量計の規格(有効電力量クラス 1 およびクラス 2 向け交流電流の積算電力量計)では、RS-485 レシーバーがアイドル・バス(有効信号なし)で動作している場合に定義される出力状態を指定しています。ADM2682E iCoupler 信号とisoPower® 絶縁 RS-485 トランシーバーは、厳密なフェイルセーフ機能を備え、バス・アイドル、オープン・サーキット、短絡の状態でロジック・ハイのレシーバー出力機能を提供します。バス LOS検出器回路を使用している場合、その他のシステム診断を RS-485ノードに追加できます。
フェイルセーフとヒステリシス
バス・アイドル、オープン・サーキット、短絡のフェイルセーフ
ADM2682E/ADM2687E は厳密なフェイルセーフ機能を備え、バス・アイドル、オープン・サーキット、短絡の状態でロジック・ハイのレシーバー出力機能を提供します。
オープン・サーキットのフェイルセーフ機能により、RS-485 のAピンと B ピンが切断され、端子抵抗や他のノードがない場合にADM2682E または ADM2687E のレシーバー出力がハイになります。この機能は、すべてのアナログ・デバイセズ RS-485 トランシーバーに内蔵されています。ADM2682E A ピンには、内部プルアップ抵抗があります。A ピンが切断されている場合またはフロート状態にある場合、このプルアップ抵抗は A ピンを −30 mV よりも高い電圧にプルアップします。ADM2682E B ピンには、プルダウン抵抗があります。B ピンが切断されている場合またはフロート状態にある場合、このプルアップ抵抗は B ピンを -200 mV を下回る電圧にプルダウンします。このシナリオでは、A ピンの電圧は B ピンの電圧よりも高いので、バス差動電圧が発生し、レシーバーの出力は常にロジック・ハイになります。
短絡フェイルセーフ機能により、2 つのノードが反対のレベルにバスを駆動する場合、またはバス・ラインの配線を互いに接続している場合、ADM2682E または ADM2687E のレシーバー出力がロジック・ハイになります。
バス・アイドルのフェイルセーフ機能はさらに複雑で、RS-485 バス上で信号を駆動するノードがない場合、ADM2682E またはADM2687E のレシーバー出力がロジック・ハイになります。このフェイルセーフ機能を提供するには、2 つの方法があります。最初の方法では、オフセットのレシーバー閾値(TIA/EIA-845-A RS-485 規格の 200 mV ではなく −30 mV)を備えたフェイルセーフRS-485 トランシーバーを使用します。バス・アイドルのフェイルセーフ機能を備えたアナログ・デバイセズ RS-485 トランシーバーは短絡のフェイルセーフ機能も備えていています。2 番目の方法では、バスでプルアップ抵抗とプルダウン抵抗を使用して、差動電圧を最低限に抑えます。この方法は、アクティブ終端または電源終端とも呼ばれます。電源電圧だけでなく、終端抵抗やレシーバーのインピーダンスなどのバス負荷に基づいて、必要な抵抗値を計算します。
ヒステリシス
TIA/EIA-845-A RS-485 規格では、RS-485 トランシーバーを安定させる手段を実装するか、レシーバー・デバイスに発振条件を実装することを推奨しています。レシーバーのヒステリシスは、レシーバーの安定性を向上させ、ノイズ耐性を発揮するのに役立ちます。これは、長いケーブルによる配線や、過酷なフィールド・バス環境で特に重要です。
ADM2682E/ADM2687Eのデータシートでは、典型的なレシーバー・ヒステリシス(ΔVHYS)15 mV、レシーバーの差動入力スレッショールド電圧範囲(VTH)−200 mV ~ −30 mV が仕様規定されています。VTH はレシーバーの出力電圧(VRO)をハイからロー、ローからハイに変更するための閾値です。ΔVTH はハイからローの VTH(図 3 の左側)とローからハイの VTH (図 3 の右側)の差です。
レシーバー・ヒステリシス ΔVTH が存在すれば、レシーバーの差動入力スレッショールド電圧(VTH)周辺のノイズが原因でレシーバー出力がスプリアス・ロジック・ハイまたはスプリアス・ロジック・ローに遷移するのを防止します。
RS-485 LOS 検出器
非絶縁型の実装
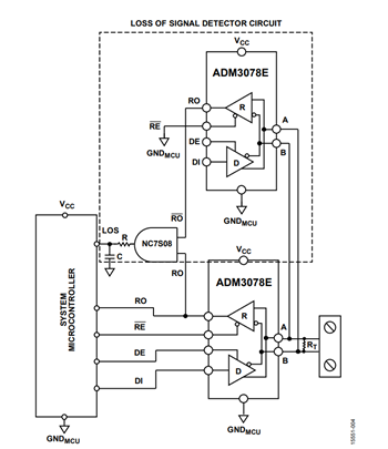
LOS 検出器は、誤ってコネクタがスレーブの電力量計ノードから切断された場合、またはRS-485 ケーブルが切断された場合に、システム・マイクロコントローラに警告を発します。図 1 に、システム絶縁バリアを AFE または RS-485 通信ポートに配置する方法を示します。AFE に絶縁バリアを配置する場合、システム設計者は非絶縁型の LOS 検出器回路を実装できます。
図 4 に、非絶縁型の RS-485 LOS 検出器回路を示します。LOS 検出器回路には、バスの状態をリアルタイムで監視するために使用する 2 番目の ADM3078E トランシーバーが搭載されています。LOS 検出器回路には、両方の ADM3078E デバイスの RO ピンに接続されるシンプルな NC7S08 AND ゲートも含まれます。NC7S08AND ゲートの出力は、抵抗 R とコンデンサ C によってローパス・フィルタ処理されます。ローパス・フィルタの出力は、LOS ロジック信号で、システム・マイクロコントローラに直接送信されます。
ADM3078E レシーバーは、通常動作中に RS-485 バスから有効なハイ入力を検出し、RO レシーバーでロジック・ハイを出力します。また、ADM3078E レシーバーのフェイルセーフ機能は、バス、オープン・サーキット、短絡、アイドルの状態が発生した場合もロジック・ハイを出力します。LOS 検出器回路は、長期間にわたり RS-485 バスに信号がない場合に、システム・マイクロコントローラに警告を発します。
図 4 に示す LOS 回路は、2 つの ADM3078E レシーバー出力 ROと RO で構成されます。これらは、NC7S08 AND ゲートに配線されます。AND ゲート出力は、RO と RO が同じロジック状態で、バス電圧が 0 V(RS-485 バスに信号がない)であることを示す場合にロジック・ハイになります。
2 つの ADM3078E レシーバー出力間の伝搬遅延の差は、NC7S08AND ゲートの出力でスプリアス・グリッチの原因になることがあります。ADM3078E のデータシートには、レシーバー伝搬遅延が最大 75 ns であることが記載されています。典型的なラボの測定では、レシーバー伝搬遅延は 40 ns になることがあります。典型的なラボ測定では、RO 出力と RO 出力の間の伝搬遅延差が 35ns になることがあります。この測定のセットアップでは、27 Ω の抵抗と 220 pF のコンデンサによるローパス・フィルタを使用して補償することで、この代表値 35 ns を実現しています。
2 番目の ADM3078E ノードを追加してバス LOS を監視すると、RS-485 ネットワークでサポートできる有効ノード数が減少します。
システム設計者は、通常のバス・トラフィックにおけるアイドル期間を考慮して、マイクロコントローラのLOS 故障警告ソフトウェアのタイミング遅延を設計する必要があります。この遅延によって、LOS 故障警告が誤ってトリガされ、バス・アイドル状態となることが防止されます。
図 5 に、図 4 の回路に対応する信号の測定値を示します。システム・マイクロコントローラへの LOS ロジック出力は、RS-485 バスに信号がない状態でロジック・ハイになります。
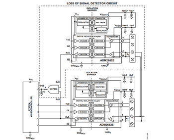
絶縁の実装
図 1 に、システム絶縁バリアを AFE または RS-485 通信ポートに配置する方法を示します。絶縁バリアを AFE に配置する場合は、絶縁型の LOS 検出器回路を実装できます。図 6 に、絶縁型 RS-485 LOS 検出器回路を示します。





