MAX9737

製造中

モノラル7W D級アンプ

ノートブック2.1のソリューションコストを削減する、バッテリ直接駆動の7W D級アンプ

利用上の注意

本データシートの英語以外の言語への翻訳はユーザの便宜のために提供されるものであり、リビジョンが古い場合があります。最新の内容については、必ず最新の英語版をご参照ください。

なお、日本語版のデータシートは基本的に「Rev.0」(リビジョン0)で作成されています。そのため、英語版が後に改訂され、複数製品のデータシートがひとつに統一された場合、同じ「Rev.0」の日本語版のデータシートが異なる製品のデータシートとして表示されることがあります。たとえば、「ADM3307E」の場合、日本語データシートをクリックすると「ADM3311E」が表示されます。これは、英語版のデータシートが複数の製品で共有できるように1本化され、「ADM3307E/ADM3310E/ADM3311E/ADM3312E/ADM3315E」(Rev.J)と改訂されたからで、決して誤ってリンクが張られているわけではありません。和文化されたデータシートを少しでも有効に活用していただくためにこのような方法をとっておりますので、ご了解ください。

アナログ・デバイセズ社は、提供する情報が正確で信頼できるものであることを期していますが、その情報の利用に関して、あるいはその利用によって生じる第三者の特許やその他の権利の侵害に関して一切の責任を負いません。また、アナログ・デバイセズ社の特許または特許の権利の使用を明示的または暗示的に許諾するものでもありません。仕様は予告なしに変更する場合があります。本紙記載の商標および登録商標は、各社の所有に属します。

Viewing:

製品情報

  • 電源電圧範囲:8V~28V
  • 低EMIソリューションを可能にするスペクトラム拡散変調
  • 最大1mのスピーカケーブルでEMIの制限値を満足
  • 高PSRR:80dB
  • 最大88%の効率でヒートシンクが不要に
  • サーマルおよび出力電流保護
  • シャットダウンモード:1µA以下
  • クリック/ポップ抑制
  • 立上り時間:10ms以下
  • 省スペース、4mm x 4mm x 0.8mmの24ピンTQFNパッケージ

モノラル7WのD級アンプMAX9737は、12V電源で最大88%の効率を提供する、高性能、高熱効率のアンプソリューションです。このデバイスは8V~28Vで動作し、80dBの高いPSRRを提供するため、安定化された電源は不要となります。

MAX9737は、フィルタレスの変調によって、各出力で低コストのフェライトビーズと低容量のコンデンサを使用するのみで、1mのケーブルのCE EMIの制限値に適合することができます。

包括的なクリック/ポップ抑制回路は、パワーアップ/ダウン時、シャットダウンまたはミュートの起動、解除時のノイズを軽減します。

入力のオペアンプによって、ユーザはローパスまたはハイパスフィルタを構成可能で、最適な利得を選択することができます。内部プリチャージ回路は、クリックレス/ポップレスな立上りを10ms以内に確実に実現します。

MAX9737は24ピンTQFN-EPパッケージで提供され、-40℃~+85℃の温度範囲での動作が保証されています。

アプリケーション

  • 2.1ノートブックPC
  • LCD/PDP/CRTモニタ
  • MP3ドッキングステーション
  • PCサラウンドスピーカ

MAX9737
モノラル7W D級アンプ
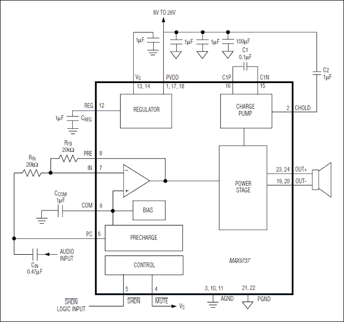
MAX9737:標準アプリケーション回路
myAnalogに追加

myAnalogの製品セクション(通知受け取り)、既存/新規プロジェクトに製品を追加する。

新規プロジェクトを作成
質問する
サポート

アナログ・デバイセズのサポート・ページはアナログ・デバイセズへのあらゆるご質問にお答えするワンストップ・ポータルです。


ドキュメント

データシート 1

信頼性データ 1

さらに詳しく
myAnalogに追加

myAnalogのリソース・セクション、既存/新規プロジェクトにメディアを追加する。

新規プロジェクトを作成

ソフトウェア・リソース

必要なソフトウェア/ドライバが見つかりませんか?

ドライバ/ソフトウェアをリクエスト

評価用キット

MAX9737EVKIT

MAX9737の評価キット

機能と利点

  • 単一DC電源動作:8V~28V
  • 差動出力
  • 利得設定:+13.6dB
  • 外部利得設定抵抗
  • 評価しやすいD級出力フィルタ
  • 8Ωスピーカに7Wを供給
  • ミュート制御
  • 鉛(Pb)フリーおよびRoHS準拠
  • 完全実装および試験済み

製品詳細

MAX9737の評価キット(EVキット)は、オーディオアプリケーション用の8Ωスピーカを駆動するモノラル7WのD級アンプのMAX9737を設定する完全実装および試験済みPCBです。このEVキットは、8V~28VのDC電源で動作し、+13.6dBの利得に設定されています。MAX9737のEVキットの入力信号はシングルエンドで、スピーカに差動出力を供給します。

アプリケーション

  • 2.1ノートブックPC
  • LCD/PDP/CRTモニタ
  • MP3ドッキングステーション
  • PCサラウンドスピーカ

MAX9737EVKIT
MAX9737の評価キット

最新のディスカッション

MAX9737に関するディスカッションはまだありません。意見を投稿しますか?

EngineerZone®でディスカッションを始める

最近表示した製品