MAX9724D

製造中止

1.8V互換シャットダウン付き、低RF感度DirectDriveステレオヘッドフォンアンプ

低電源(2.5Vまで動作)、RF耐性ヘッドフォンアンプ

利用上の注意

本データシートの英語以外の言語への翻訳はユーザの便宜のために提供されるものであり、リビジョンが古い場合があります。最新の内容については、必ず最新の英語版をご参照ください。

なお、日本語版のデータシートは基本的に「Rev.0」(リビジョン0)で作成されています。そのため、英語版が後に改訂され、複数製品のデータシートがひとつに統一された場合、同じ「Rev.0」の日本語版のデータシートが異なる製品のデータシートとして表示されることがあります。たとえば、「ADM3307E」の場合、日本語データシートをクリックすると「ADM3311E」が表示されます。これは、英語版のデータシートが複数の製品で共有できるように1本化され、「ADM3307E/ADM3310E/ADM3311E/ADM3312E/ADM3315E」(Rev.J)と改訂されたからで、決して誤ってリンクが張られているわけではありません。和文化されたデータシートを少しでも有効に活用していただくためにこのような方法をとっておりますので、ご了解ください。

アナログ・デバイセズ社は、提供する情報が正確で信頼できるものであることを期していますが、その情報の利用に関して、あるいはその利用によって生じる第三者の特許やその他の権利の侵害に関して一切の責任を負いません。また、アナログ・デバイセズ社の特許または特許の権利の使用を明示的または暗示的に許諾するものでもありません。仕様は予告なしに変更する場合があります。本紙記載の商標および登録商標は、各社の所有に属します。

Viewing:

製品情報

  • RFノイズ除去が向上(標準的なアンプで最大67dB)
  • 大容量出力コンデンサ不要
  • 低電力シャットダウンモード:0.1µA以下
  • 可変利得(MAX9724C)、または-1.5V/Vの固定利得(MAX9724D)
  • 低THD+N:0.02%
  • 高PSRR (1kHzの場合80dB)によってLDOが不要
  • クリック/ポップ抑制回路内蔵
  • 単一電源動作:2.5V~5.5V
  • 低自己消費電流:3.5mA
  • 省スペースパッケージで提供
    • 12ピンUCSP (1.5mm x 2mm)
    • 20ピンTQFN (3mm x 3mm x 0.8mm)

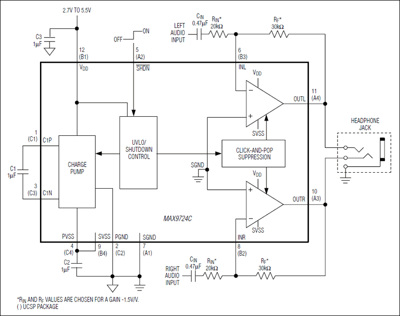
ステレオヘッドフォンアンプのMAX9724C/MAX9724Dは、基板スペースが重視されるポータブル機器用に設計されています。これらのデバイスは、独自のDirectDrive®アーキテクチャを採用しており、単一電源からグランド基準出力を生成するため、大容量の出力コンデンサが不要となり、コスト、基板スペース、および部品高さを削減することができます。MAX9724は、入力およびアンテナとして機能する電源トレースが受信するRF放射を抑制し、アンプが結合ノイズを復調するのを防止します。MAX9724Cは外部調整可能な利得を提供し、MAX9724Dは内部でプリセットされた-1.5V/Vの利得を備えています。MAX9724C/MAX9724Dは、チャネル当り最大60mWを32Ωの負荷に供給し、0.02%の低いTHD+Nを実現します。1kHzで電源除去比(PSRR)が80dBであるため、これらのデバイスは、リニアレギュレータを追加せずにノイズの多いディジタル電源で動作することができます。包括的なクリック/ポップ抑制回路が、スタートアップ時やシャットダウン時の可聴クリック/ポップノイズを抑制します。

MAX9724C/MAX9724Dは、2.5V~5.5Vの単一電源で動作し、消費電流はわずか3.5mAです。また、短絡/熱過負荷保護を備え、-40℃~+85℃の拡張温度範囲での動作が保証されています。これらのデバイスは、12ピンUCSP™パッケージ(1.5mm x 2mm)、および12ピンTQFNパッケージ(3mm x 3mm x 0.8mm)で提供されます。

アプリケーション

  • 携帯電話
  • DVDプレーヤー
  • 携帯ゲーム用コンソール
  • MP3プレーヤー
  • ノートブックPC
  • PDA
  • スマートフォン

MAX9724D
1.8V互換シャットダウン付き、低RF感度DirectDriveステレオヘッドフォンアンプ
MAX9724C、MAX9724D:ファンクションダイアグラム/標準動作回路
myAnalogに追加

myAnalogの製品セクション(通知受け取り)、既存/新規プロジェクトに製品を追加する。

新規プロジェクトを作成
質問する
サポート

アナログ・デバイセズのサポート・ページはアナログ・デバイセズへのあらゆるご質問にお答えするワンストップ・ポータルです。


ドキュメント

さらに詳しく
myAnalogに追加

myAnalogのリソース・セクション、既存/新規プロジェクトにメディアを追加する。

新規プロジェクトを作成

ソフトウェア・リソース

必要なソフトウェア/ドライバが見つかりませんか?

ドライバ/ソフトウェアをリクエスト

最新のディスカッション

MAX9724Dに関するディスカッションはまだありません。意見を投稿しますか?

EngineerZone®でディスカッションを始める

最近表示した製品