MAX9722B

製造中

シャットダウン付き、5V、差動入力、DirectDrive、130mWステレオヘッドフォンアンプ

差動入力および5V動作を実現する次世代DirectDriveヘッドフォンアンプ

利用上の注意

本データシートの英語以外の言語への翻訳はユーザの便宜のために提供されるものであり、リビジョンが古い場合があります。最新の内容については、必ず最新の英語版をご参照ください。

なお、日本語版のデータシートは基本的に「Rev.0」(リビジョン0)で作成されています。そのため、英語版が後に改訂され、複数製品のデータシートがひとつに統一された場合、同じ「Rev.0」の日本語版のデータシートが異なる製品のデータシートとして表示されることがあります。たとえば、「ADM3307E」の場合、日本語データシートをクリックすると「ADM3311E」が表示されます。これは、英語版のデータシートが複数の製品で共有できるように1本化され、「ADM3307E/ADM3310E/ADM3311E/ADM3312E/ADM3315E」(Rev.J)と改訂されたからで、決して誤ってリンクが張られているわけではありません。和文化されたデータシートを少しでも有効に活用していただくためにこのような方法をとっておりますので、ご了解ください。

アナログ・デバイセズ社は、提供する情報が正確で信頼できるものであることを期していますが、その情報の利用に関して、あるいはその利用によって生じる第三者の特許やその他の権利の侵害に関して一切の責任を負いません。また、アナログ・デバイセズ社の特許または特許の権利の使用を明示的または暗示的に許諾するものでもありません。仕様は予告なしに変更する場合があります。本紙記載の商標および登録商標は、各社の所有に属します。

Viewing:

製品情報

  • 単一電源動作:2.4V~5.5V
  • 高PSRR (217Hzで80dB)によりLDOは不要
  • 大型DCブロッキング用コンデンサ不要
  • グランドを基準とした出力によりヘッドフォングランドピンのDCバイアス電圧が不要
  • 出力コンデンサに起因する低周波応答の悪化なし
  • 差動入力によりノイズ除去性能を向上
  • 可変利得(MAX9722A)、または-2V/Vの固定利得(MAX9722B)
  • チャネル当たり130mWを32Ωに供給
  • 低THD+N:0.009%
  • クリック/ポップ抑制回路内蔵
  • 低自己消費電流:5.5mA
  • 短絡/熱過負荷保護
  • ESD保護されたアンプ出力:±8kV (ヒューマンボディモデル)
  • 省スペース16ピンTQFN (3mm x 3mm x 0.8mm)パッケージで提供

ステレオヘッドフォンアンプのMAX9722A/MAX9722Bは、基板面積を重視するポータブル機器用に設計されています。MAX9722A/MAX9722Bは、ユニークなDirectDrive®アーキテクチャによって単一電源からグランドを基準とした出力を生成するため、大容量のDCブロッキングコンデンサが不要になり、コスト、基板面積、および部品の高さが削減されます。また、このアンプの利得は内部(-2V/V、MAX9722B)、または外部(MAX9722A)で設定されます。MAX9722A/MAX9722Bは、チャネル当たり最大70mWを16Ωの負荷に、または130mWを32Ωの負荷に供給し、0.009%の低いTHD+Nを実現します。217Hzで80dBの電源除去比(PSRR)によって、これらのデバイスはリニアレギュレータを追加せずにノイズの多いディジタル電源で動作させることができます。MAX9722A/MAX9722Bは、ヘッドフォン出力用に±8kV ESD保護能力を備えています。包括的クリックアンドポップ抑制回路は、電源投入および電源切断時の可聴クリック/ポップノイズを抑制します。低電力シャットダウンモードでは、消費電流を0.1µAに低減します。

MAX9722A/MAX9722Bは2.4V~5.5Vの単一電源で動作し、消費電流はわずか5.5mAです。また、短絡および熱過負荷保護機能を備え、-40℃~+85℃の拡張温度範囲での動作が保証されています。これらの製品は、小型16ピンTQFNパッケージ(3mm x 3mm x 0.8mm)および16ピンTSSOPパッケージで提供されます。

アプリケーション

  • 携帯電話
  • フラットパネルモニタ
  • MP3プレーヤー
  • ノートブックおよびデスクトップPC
  • PDA
  • ポータブルオーディオ機器
  • スマートフォン

MAX9722B
シャットダウン付き、5V、差動入力、DirectDrive、130mWステレオヘッドフォンアンプ
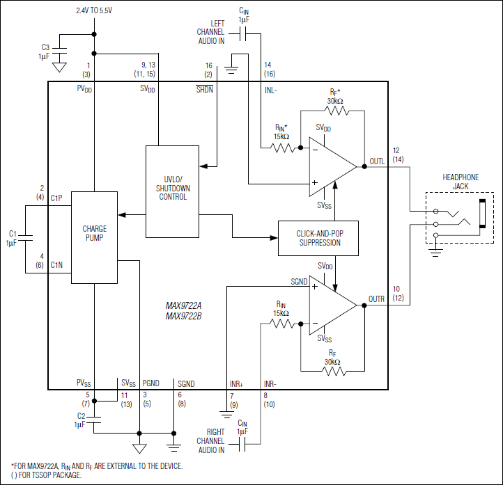
MAX9722:標準アプリケーション回路
myAnalogに追加

myAnalogの製品セクション(通知受け取り)、既存/新規プロジェクトに製品を追加する。

新規プロジェクトを作成
質問する
サポート

アナログ・デバイセズのサポート・ページはアナログ・デバイセズへのあらゆるご質問にお答えするワンストップ・ポータルです。


ドキュメント

さらに詳しく
myAnalogに追加

myAnalogのリソース・セクション、既存/新規プロジェクトにメディアを追加する。

新規プロジェクトを作成

ソフトウェア・リソース

必要なソフトウェア/ドライバが見つかりませんか?

ドライバ/ソフトウェアをリクエスト

評価用キット

MAX9722AEVKIT

MAX9722AおよびMAX9722Bの評価キット

機能と利点

  • 単一電源動作:2.4V~5.5V
  • 2チャネル、チャネル当り70mWで16Ω負荷を駆動、チャネル当り130mWで32Ω負荷を駆動
  • シャットダウン電流:2µA以下
  • MAX9722AやMAX9722Bも評価可能(ICおよび部品の置換えが必要)
  • 小型(3mm x 3mm)、16ピンTQFNパッケージ
  • 16ピンTSSOPパッケージで提供
  • 完全実装および試験済み

製品詳細

MAX9722Aの評価キット(EVキット)は、ポータブルオーディオアプリケーションでステレオヘッドフォンを駆動するMAX9722Aを使用する完全実装および試験済み回路基板です。MAX9722Aは、DirectDrive®機能付きの差動ステレオヘッドフォンドライバです。マキシムのDirectDrive技術によって、アンプ出力上の出力コンデンサが不要になります。このEVキットは2.4V~5.5VのDC電源で動作するように設計され、チャネル当り最大70mWを16Ω負荷に供給するか、または、チャネル当り130mWを32Ω負荷に供給することが可能で、1kHzで0.009%のTHD+Nです。

このEVキットを、5Vの単一電源から2VRMSを1kΩ負荷に供給するラインドライバとして使用することもできます。また、MAX9722AのEVキットはMAX9722Bも評価可能です。

アプリケーション

  • 携帯電話
  • フラットパネルモニタ
  • MP3プレーヤー
  • ノートブックおよびデスクトップPC
  • PDA
  • ポータブルオーディオ機器
  • スマートフォン

MAX9722AEVKIT
MAX9722AおよびMAX9722Bの評価キット

最新のディスカッション

MAX9722Bに関するディスカッションはまだありません。意見を投稿しますか?

EngineerZone®でディスカッションを始める

最近表示した製品