MAX9508

製造中止

SmartSleepおよび双方向ビデオサポート付き、ビデオフィルタアンプ

SmartSleep™および双方向ビデオサポート付きビデオフィルタアンプ

利用上の注意

本データシートの英語以外の言語への翻訳はユーザの便宜のために提供されるものであり、リビジョンが古い場合があります。最新の内容については、必ず最新の英語版をご参照ください。

なお、日本語版のデータシートは基本的に「Rev.0」(リビジョン0)で作成されています。そのため、英語版が後に改訂され、複数製品のデータシートがひとつに統一された場合、同じ「Rev.0」の日本語版のデータシートが異なる製品のデータシートとして表示されることがあります。たとえば、「ADM3307E」の場合、日本語データシートをクリックすると「ADM3311E」が表示されます。これは、英語版のデータシートが複数の製品で共有できるように1本化され、「ADM3307E/ADM3310E/ADM3311E/ADM3312E/ADM3315E」(Rev.J)と改訂されたからで、決して誤ってリンクが張られているわけではありません。和文化されたデータシートを少しでも有効に活用していただくためにこのような方法をとっておりますので、ご了解ください。

アナログ・デバイセズ社は、提供する情報が正確で信頼できるものであることを期していますが、その情報の利用に関して、あるいはその利用によって生じる第三者の特許やその他の権利の侵害に関して一切の責任を負いません。また、アナログ・デバイセズ社の特許または特許の権利の使用を明示的または暗示的に許諾するものでもありません。仕様は予告なしに変更する場合があります。本紙記載の商標および登録商標は、各社の所有に属します。

Viewing:

製品情報

  • SmartSleep機能によって入力信号と出力負荷の状態を検出し、消費電力を低減
  • 通過帯域6.75MHzのトリプル標準解像度ビデオ再生フィルタ
  • コンポジット、Luma (輝度)、およびChroma (色度)入力
  • Luma (輝度)、Chroma (色度)、および2つのコンポジット出力
  • 双方向CVBSビデオ信号に対するサポート
  • 各出力で2つのビデオ負荷をサポート(DC結合)
  • 単一電源動作:2.7V~3.6V

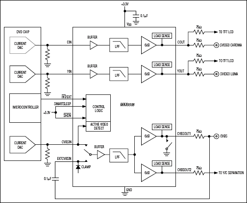
MAX9508はSmartSleepおよび双方向ビデオサポート付きビデオフィルタアンプであり、セットトップボックス(STB)、ポータブルDVDプレーヤ、およびポータブルメディアプレーヤ(PMP)に最適です。入力をディジタル-アナログコンバータ(DAC)の出力に直接接続することができます。再生フィルタは、6.75MHzを上回る高周波信号を除去します。このアンプは6dBの利得を備え、出力を2つのビデオ負荷と等価の75Ωの負荷にDC結合するか、または150Ωの負荷にAC結合することができます。

SmartSleep回路は、入力信号と出力負荷の存在に応じて消費電力をインテリジェントに低減します。MAX9508が入力ビデオ信号の同期の存在を検出しない場合は、消費電流は7µA未満に低減します。このデバイスは、アクティブなビデオ入力信号および接続された負荷がある場合に限り、ビデオアンプをイネーブルします。ビデオアンプは、負荷が接続されている間はオン状態を維持します。負荷が未接続の場合は、ビデオアンプはオフになります。

MAX9508は、3つの再生フィルタ、4つのビデオアンプ、および2つのCVBS出力の内の1つにプルダウンスイッチを備えています。MAX9508は、別のスイッチやリレーを必要とせずに、CVBSビデオ接続部で双方向ビデオ信号を制御することができます。多くの場合、同じコネクタを使って、コンポジットビデオ出力を駆動し、外部ビデオ信号を受け付け、そのLCDパネル上に表示するポータブルDVDプレーヤに、この機能は特に有用です。

MAX9508は2.7V~3.6Vの単一電源で動作し、小型16ピンTQFN (3 mm x 3 mm)パッケージで提供されます。このデバイスは、-40℃~+125℃の自動車用温度範囲での動作が保証されています。

アプリケーション

  • ポータブルアプリケーション
  • ポータブルDVDプレーヤー
  • ポータブルメディアプレーヤー(PMP)
  • ポータブルセットトップボックス/パーソナルビデオレコーダ(PVR)
  • セットトップボックス(STB)

MAX9508
SmartSleepおよび双方向ビデオサポート付き、ビデオフィルタアンプ
MAX9508:標準アプリケーション回路
myAnalogに追加

myAnalogの製品セクション(通知受け取り)、既存/新規プロジェクトに製品を追加する。

新規プロジェクトを作成
質問する
サポート

アナログ・デバイセズのサポート・ページはアナログ・デバイセズへのあらゆるご質問にお答えするワンストップ・ポータルです。


ドキュメント

さらに詳しく
myAnalogに追加

myAnalogのリソース・セクション、既存/新規プロジェクトにメディアを追加する。

新規プロジェクトを作成

ソフトウェア・リソース

必要なソフトウェア/ドライバが見つかりませんか?

ドライバ/ソフトウェアをリクエスト

最新のディスカッション

MAX9508に関するディスカッションはまだありません。意見を投稿しますか?

EngineerZone®でディスカッションを始める

最近表示した製品