MAX9482

低電力、低歪み、セントラルオフィスADSLドライバおよび集積ドライバ/レシーバ

利用上の注意

本データシートの英語以外の言語への翻訳はユーザの便宜のために提供されるものであり、リビジョンが古い場合があります。最新の内容については、必ず最新の英語版をご参照ください。

なお、日本語版のデータシートは基本的に「Rev.0」(リビジョン0)で作成されています。そのため、英語版が後に改訂され、複数製品のデータシートがひとつに統一された場合、同じ「Rev.0」の日本語版のデータシートが異なる製品のデータシートとして表示されることがあります。たとえば、「ADM3307E」の場合、日本語データシートをクリックすると「ADM3311E」が表示されます。これは、英語版のデータシートが複数の製品で共有できるように1本化され、「ADM3307E/ADM3310E/ADM3311E/ADM3312E/ADM3315E」(Rev.J)と改訂されたからで、決して誤ってリンクが張られているわけではありません。和文化されたデータシートを少しでも有効に活用していただくためにこのような方法をとっておりますので、ご了解ください。

アナログ・デバイセズ社は、提供する情報が正確で信頼できるものであることを期していますが、その情報の利用に関して、あるいはその利用によって生じる第三者の特許やその他の権利の侵害に関して一切の責任を負いません。また、アナログ・デバイセズ社の特許または特許の権利の使用を明示的または暗示的に許諾するものでもありません。仕様は予告なしに変更する場合があります。本紙記載の商標および登録商標は、各社の所有に属します。

Viewing:

製品情報

  • 費電力:655mW (20.4dBmのADSLフルレートDMT変調信号駆動時)
  • 動作電源電圧:±5.0Vおよび±2.5V
  • 完全ADSL電話局ラインインタフェース(MAX9480/MAX9482)
    • 2個のプリアンプおよびクラスGレイルトゥレイルバッファ
    • アクティブライン終端および統合ハイブリッド(MAX9480)
    • 低ノイズ汎用受信アンプ(MAX9482)
    • 固定利得受信アンプ(MAX9480)
    • 低出力インピーダンスシャットダウンモード
  • プリアンプ、バッファ、およびアクティブライン終端機能(MAX9481)
  • 高出力ドライブ機能
    • 差動出力電圧振幅:15VP-P (RL = 16Ω)
    • 500mAの出力ドライブ
  • 低歪み:最大高調波歪-71dBc (1MHzおよび14VP-P時)
  • 高速:250V/µsスルーレート、80MHz -3dB帯域幅(G = -3)
  • サーマルシャットダウン
  • 放熱パッドによりサーマル性能を向上

MAX9480/MAX9481/MAX9482は低電力、低歪み、クラスG、大電流、非対称デジタル加入者回線(ADSL)ドライバで、レイルトゥレイル出力を装備し、電話局アプリケーションのADSLに最適です。これらのドライバは±5Vおよび±2.5V電源で動作し、2個の固定利得クラスGバッファを駆動する2個の高速電流フィードバックプリアンプを内蔵しています。このバッファは、信号クレストファクタ5.3で、20.4dBm平均ラインパワーを供給し、1:2.5のトランスに直接DCまたはACブリッジするように設計されています。

MAX9480/MAX9481/MAX9482は、バックマッチ抵抗を不要にする入力信号用アクティブライン終端方式を採用しています。また、ラインカードのフルレートの消費電力を通常のクラスABラインドライバ回路における消費電力の半分以下に低減します。

MAX9480には、ハイブリッドネットワークおよび2個の低ノイズ、4.6V/Vの固定利得受信アンプが内蔵されています。この製品は信号対ノイズ比(SN比)やラインインピーダンスの影響を損なうことなく、1:2トランスと標準バックマッチハイブリッドを内蔵する通常のラインインタフェース回路の受信信号と同じレベルまで受信信号をリカバリするように設計されています。MAX9481は、ハイブリッドやレシーバが無く、プリアンプとバッファのみを内蔵しています。MAX9482は、プリアンプ、バッファ、および汎用受信アンプを備えています。全デバイスには、無送信時に電力を節減する低出力インピーダンスシャットダウン機能が搭載されています。

フルレート20.4dBmディスクリートマルチトーンデータ伝送(DMT)時の、ダイナミック総消費電力はわずか680mW (MAX9480/MAX9482)、または655mW (MAX9481)です。MAX9480/MAX9481は20ピンTSSOPパッケージで、MAX9482は28ピンTSSOPおよび32ピンQFNパッケージで提供されます。すべてのデバイスは、-40℃~+85℃の工業用拡張温度範囲で動作します。

アプリケーション

  • 電話局
  • DSLAM
  • フルレートADSL
  • HDSL

MAX9482
低電力、低歪み、セントラルオフィスADSLドライバおよび集積ドライバ/レシーバ
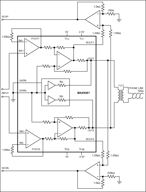
MAX9480、MAX9481、MAX9482:標準動作回路
myAnalogに追加

myAnalogの製品セクション(通知受け取り)、既存/新規プロジェクトに製品を追加する。

新規プロジェクトを作成
質問する
サポート

アナログ・デバイセズのサポート・ページはアナログ・デバイセズへのあらゆるご質問にお答えするワンストップ・ポータルです。


ドキュメント

さらに詳しく
myAnalogに追加

myAnalogのリソース・セクション、既存/新規プロジェクトにメディアを追加する。

新規プロジェクトを作成

ソフトウェア・リソース

必要なソフトウェア/ドライバが見つかりませんか?

ドライバ/ソフトウェアをリクエスト

最新のディスカッション

MAX9482に関するディスカッションはまだありません。意見を投稿しますか?

EngineerZone®でディスカッションを始める

最近表示した製品