MAX8847Z

製造中止

6つの白色LED用、3mm x 3mmのTQFN、高性能負チャージポンプ

6つの白色LEDを個別に駆動する負チャージポンプを使って業界最高の効率を実現

利用上の注意

本データシートの英語以外の言語への翻訳はユーザの便宜のために提供されるものであり、リビジョンが古い場合があります。最新の内容については、必ず最新の英語版をご参照ください。

なお、日本語版のデータシートは基本的に「Rev.0」(リビジョン0)で作成されています。そのため、英語版が後に改訂され、複数製品のデータシートがひとつに統一された場合、同じ「Rev.0」の日本語版のデータシートが異なる製品のデータシートとして表示されることがあります。たとえば、「ADM3307E」の場合、日本語データシートをクリックすると「ADM3311E」が表示されます。これは、英語版のデータシートが複数の製品で共有できるように1本化され、「ADM3307E/ADM3310E/ADM3311E/ADM3312E/ADM3315E」(Rev.J)と改訂されたからで、決して誤ってリンクが張られているわけではありません。和文化されたデータシートを少しでも有効に活用していただくためにこのような方法をとっておりますので、ご了解ください。

アナログ・デバイセズ社は、提供する情報が正確で信頼できるものであることを期していますが、その情報の利用に関して、あるいはその利用によって生じる第三者の特許やその他の権利の侵害に関して一切の責任を負いません。また、アナログ・デバイセズ社の特許または特許の権利の使用を明示的または暗示的に許諾するものでもありません。仕様は予告なしに変更する場合があります。本紙記載の商標および登録商標は、各社の所有に属します。

Viewing:

製品情報

  • 1x/1.5x負チャージポンプ
  • 適応型電流レギュレータ
  • LEDごとに独立した電圧電源
  • 24mA~0.1mAシリアルパルス調光(MAX8847Y)
  • 24mA~0mA PWM調光(MAX8847Z)
  • 2% (max)のLED電流精度、1% (typ)のマッチング
  • 低自己消費電流:120µA
  • 低シャットダウン電流:0.4µA
  • 突入電流制限
  • 温度ディレーティング機能
  • 3mm x 3mmの16ピンTQFNパッケージ

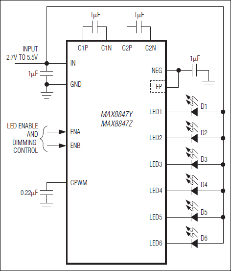
負チャージポンプのMAX8847Y/MAX8847Zは、ディスプレイバックライトアプリケーション用に安定化された定電流で最大6つの白色LEDを駆動します。反転チャージポンプと超低ドロップアウト適応型電流レギュレータを使用することにより、これらのICは、1セルLi+ (リチウムイオン)バッテリの全電圧範囲で大きなLED順方向電圧ミスマッチの場合でも超高効率を実現します。1MHzの固定周波数スイッチングによって、外付け部品の小型化が可能です。EMIと入力リップルを低減するように、レギュレーション方式が最適化されています。MAX8847Y/MAX8847Zは、サーマルシャットダウン、オープン回路/短絡保護を備えています。

MAX8847Y/MAX8847Zは、独立したLEDオン/オフと調光制御をサポートしています。MAX8847Zは、LED1~LED6のPWM調光制御を備えています。MAX8847Yは、LED1~LED4のPWM調光制御とLED5およびLED6のシリアルパルス調光制御を備えています。シリアルパルス調光範囲は、32ステップで24mA~0.1mAおよびオフまで擬似対数です。両デバイスとも、温度ディレーティング機能を備え、高輝度の24mAフルスケール出力電流を安全に実現しながら、+60℃を超える高い周囲温度で徐々に電流を自動的に低減し、LEDを保護します。

MAX8847Y/MAX8847Zは、3mm x 3mmの16ピンTQFNパッケージで提供されます。

アプリケーション

  • 携帯電話
  • PDA、デジタルカメラ、およびカムコーダ
  • 白色LEDバックライト

MAX8847Z
6つの白色LED用、3mm x 3mmのTQFN、高性能負チャージポンプ
MAX8847Y、MAX8847Z:標準動作回路
myAnalogに追加

myAnalogの製品セクション(通知受け取り)、既存/新規プロジェクトに製品を追加する。

新規プロジェクトを作成
質問する
サポート

アナログ・デバイセズのサポート・ページはアナログ・デバイセズへのあらゆるご質問にお答えするワンストップ・ポータルです。


ドキュメント

さらに詳しく
myAnalogに追加

myAnalogのリソース・セクション、既存/新規プロジェクトにメディアを追加する。

新規プロジェクトを作成

ソフトウェア・リソース

必要なソフトウェア/ドライバが見つかりませんか?

ドライバ/ソフトウェアをリクエスト

最新のディスカッション

MAX8847Zに関するディスカッションはまだありません。意見を投稿しますか?

EngineerZone®でディスカッションを始める

最近表示した製品