MAX8764

ノートブックコンピュータ用、高精度電流制限付き、高速、ステップダウンコントローラ

利用上の注意

本データシートの英語以外の言語への翻訳はユーザの便宜のために提供されるものであり、リビジョンが古い場合があります。最新の内容については、必ず最新の英語版をご参照ください。

なお、日本語版のデータシートは基本的に「Rev.0」(リビジョン0)で作成されています。そのため、英語版が後に改訂され、複数製品のデータシートがひとつに統一された場合、同じ「Rev.0」の日本語版のデータシートが異なる製品のデータシートとして表示されることがあります。たとえば、「ADM3307E」の場合、日本語データシートをクリックすると「ADM3311E」が表示されます。これは、英語版のデータシートが複数の製品で共有できるように1本化され、「ADM3307E/ADM3310E/ADM3311E/ADM3312E/ADM3315E」(Rev.J)と改訂されたからで、決して誤ってリンクが張られているわけではありません。和文化されたデータシートを少しでも有効に活用していただくためにこのような方法をとっておりますので、ご了解ください。

アナログ・デバイセズ社は、提供する情報が正確で信頼できるものであることを期していますが、その情報の利用に関して、あるいはその利用によって生じる第三者の特許やその他の権利の侵害に関して一切の責任を負いません。また、アナログ・デバイセズ社の特許または特許の権利の使用を明示的または暗示的に許諾するものでもありません。仕様は予告なしに変更する場合があります。本紙記載の商標および登録商標は、各社の所有に属します。

Viewing:

製品情報

  • 超高効率
  • 高精度電流制限オプション
  • 100nsの負荷ステップ応答のQuick-PWM
  • 電源および負荷の全範囲におけるVOUT精度:1%
  • 出力範囲:1.8V/2.5V (固定)、または1V~5.5V (可変)
  • バッテリ入力範囲:2V~28V
  • スイッチング周波数:200kHz/300kHz/450kHz/600kHz
  • 調整可能な過電圧保護
  • 調整可能な低電圧保護
  • 1.7msのデジタルソフトスタート
  • 大型同期整流器FETを駆動
  • リファレンス出力:2V ±1%
  • パワーグッドウィンドウコンパレータ
  • パルス幅変調(PWM)コントローラのMAX8764は、高電圧バッテリをステップダウンしてノートブックコンピュータの低電圧CPUコアまたはチップセット/RAM用の電源を生成するために必要とする高効率、優れた過渡応答、および高いDC出力精度を提供します。

    マキシム独自のQuick-PWM™によるクイック応答、一定オン時間PWM制御方式は広い入力/出力電圧比を容易に処理し、比較的一定のスイッチング周波数を維持しつつ、過渡負荷に対して100nsの「インスタントオン」応答を行います。大電力用同期整流器MOSFETを駆動する能力を備えるため、効率が向上します。同期整流器と直列の外付け電流検出抵抗によって、信頼性の高い過負荷保護を実現する高精度の電流検出を行うことができます。また、この代わりに、可能な限り低い消費電力で、あまり精度を要求しない電流検出を、同期整流器自体を使って行うこともできます。シャットダウン時の高出力インピーダンスによって、負の出力電圧を排除して、出力のショットキダイオードのコストを節約することができます。

    シングル段構成の降圧型変換を使って、MAX8764は高電圧バッテリを直接ステップダウンして、効率を最大化することができます。この代わりに、高スイッチング周波数による2段変換(バッテリの代わりに5Vシステム電源をステップダウン)することによって、物理的なサイズを最小限に抑えることができます。

    MAX8764は、CPUコア、チップセット、DRAM、または最低1Vのその他の低電圧電源を対象にしています。この製品は20ピンQSOPパッケージおよびTQFNパッケージで提供され、調整可能な過電圧および低電圧保護を備えています。

    高精度の電流制限付きのデュアルステップダウンPWMコントローラについては、MAX8743のデータシートを参照してください。シングル/デュアルPWMコントローラのMAX1714/MAX1715はMAX8764の類似製品ですが、電流検出抵抗を使用しません。

    アプリケーション

    • 1.8Vおよび2.5V電源
    • 最低1Vのチップセット/RAM電源
    • CPUコア電源
    • ノートブックコンピュータ

    MAX8764
    ノートブックコンピュータ用、高精度電流制限付き、高速、ステップダウンコントローラ
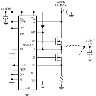
    MAX8764:最小動作回路
    myAnalogに追加

    myAnalogの製品セクション(通知受け取り)、既存/新規プロジェクトに製品を追加する。

    新規プロジェクトを作成
    質問する
    サポート

    アナログ・デバイセズのサポート・ページはアナログ・デバイセズへのあらゆるご質問にお答えするワンストップ・ポータルです。


    ドキュメント

    さらに詳しく
    myAnalogに追加

    myAnalogのリソース・セクション、既存/新規プロジェクトにメディアを追加する。

    新規プロジェクトを作成

    ソフトウェア・リソース

    必要なソフトウェア/ドライバが見つかりませんか?

    ドライバ/ソフトウェアをリクエスト

    ハードウェア・エコシステム

    製品モデル 製品ライフサイクル 詳細
    スイッチング・レギュレータ & コントローラ 1
    MAX1844 製造中止 ノートブックコンピュータ用、高速ステップダウンコントローラ、高精度電流制限付
    Modal heading
    myAnalogに追加

    myAnalogの製品セクション(通知受け取り)、既存/新規プロジェクトに製品を追加する。

    新規プロジェクトを作成

    最新のディスカッション

    MAX8764に関するディスカッションはまだありません。意見を投稿しますか?

    EngineerZone®でディスカッションを始める

    最近表示した製品