MAX8555A

低コスト、高信頼性、0.5V~3.3V OR接続MOSFETコントローラ

利用上の注意

本データシートの英語以外の言語への翻訳はユーザの便宜のために提供されるものであり、リビジョンが古い場合があります。最新の内容については、必ず最新の英語版をご参照ください。

なお、日本語版のデータシートは基本的に「Rev.0」(リビジョン0)で作成されています。そのため、英語版が後に改訂され、複数製品のデータシートがひとつに統一された場合、同じ「Rev.0」の日本語版のデータシートが異なる製品のデータシートとして表示されることがあります。たとえば、「ADM3307E」の場合、日本語データシートをクリックすると「ADM3311E」が表示されます。これは、英語版のデータシートが複数の製品で共有できるように1本化され、「ADM3307E/ADM3310E/ADM3311E/ADM3312E/ADM3315E」(Rev.J)と改訂されたからで、決して誤ってリンクが張られているわけではありません。和文化されたデータシートを少しでも有効に活用していただくためにこのような方法をとっておりますので、ご了解ください。

アナログ・デバイセズ社は、提供する情報が正確で信頼できるものであることを期していますが、その情報の利用に関して、あるいはその利用によって生じる第三者の特許やその他の権利の侵害に関して一切の責任を負いません。また、アナログ・デバイセズ社の特許または特許の権利の使用を明示的または暗示的に許諾するものでもありません。仕様は予告なしに変更する場合があります。本紙記載の商標および登録商標は、各社の所有に属します。

Viewing:

製品情報

  • シンプルで安価な高集積MOSFETコントローラ
  • 0.5V~3.3V電源用OR接続FET駆動
  • OR接続ダイオードの電力損失を排除
  • N+1の冗長電源機能によって高信頼性システムを実現
  • 障害短絡電源を出力バスから分離
  • 短絡逆電流に200nsで応答
  • 可変ブランク時間
  • プログラマブルソフトスタート
  • ロジックイネーブル入力
  • 可変過電圧/低電圧トリップポイント
  • 障害インジケータ出力
  • 省スペースパッケージ

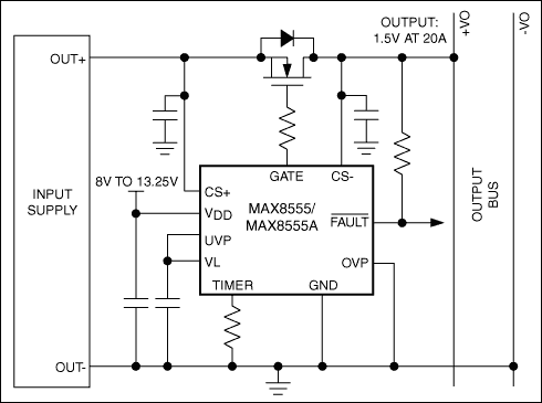
極めて重要な負荷は多くの場合、並列接続の冗長電源によって、システム信頼性を向上させています。MAX8555/MAX8555Aは、高信頼性システムにおいて、分離機能および冗長電源機能を提供する安価な高集積MOSFETコントローラです。MAX8555/MAX8555Aは0.5V~3.3Vシステムで使用され、Nチャネル型のパス素子のゲートを(VCS+ + 5V)の電圧で駆動するチャージポンプを内蔵しています。

起動時に、MAX8555/MAX8555Aは外付けMOSFET両端の電流降下を監視します。VCS+がバス電圧(VCS-)に接近するか、またはその電圧を超えると、MOSFETがオンします。MAX8555/MAX8555Aは、2つの目的を持つTIMER入力を備えています。TIMERとグランド間に1個の抵抗を外付けすることによって、外付けMOSFETがオンになる速度を設定します。オプションで、TIMER入力をロジックイネーブル入力として使用することができます。外付けMOSFETがオンになると、これらのコントローラは負荷を監視し、過電圧、低電圧、および逆電流障害状態からバスを保護します。MAX8555は40mVの逆電流スレッショルド、またMAX8555Aは20mVの逆電流スレッショルドを持っています。

過電圧および低電圧障害スレッショルドは可変で、ディセーブルにすることができます。電流制限トリップポイントは外付けMOSFETのRDS(ON)を使って設定するため、部品点数を削減することができます。オープンドレインロジックロー障害出力は、過電圧、低電圧、または逆電流障害が発生しているかどうかを示します。MAX8555およびMAX8555Aは、逆電流障害状態に応答して200nsという早さでシャットダウンすることができます。

両製品は省スペースの10ピンµMAXまたはTDFNパッケージで提供され、-40℃~+85℃の拡張温度範囲での動作が保証されています。

アプリケーション

  • POL (Point-of-Load)電源
  • 電源モジュール
  • 整流器
  • 高可用性システムの冗長電源
  • サーバ
  • テレコム電源

MAX8555A
低コスト、高信頼性、0.5V~3.3V OR接続MOSFETコントローラ
MAX8555、MAX8555A:標準動作回路
myAnalogに追加

myAnalogの製品セクション(通知受け取り)、既存/新規プロジェクトに製品を追加する。

新規プロジェクトを作成
質問する
サポート

アナログ・デバイセズのサポート・ページはアナログ・デバイセズへのあらゆるご質問にお答えするワンストップ・ポータルです。


ドキュメント

さらに詳しく
myAnalogに追加

myAnalogのリソース・セクション、既存/新規プロジェクトにメディアを追加する。

新規プロジェクトを作成

ソフトウェア・リソース

必要なソフトウェア/ドライバが見つかりませんか?

ドライバ/ソフトウェアをリクエスト

ハードウェア・エコシステム

製品モデル 製品ライフサイクル 詳細
MOSFET & ゲート・ドライバ 2
MAX8535 製造中 冗長電源用、高速フォルト絶縁付き、ORing MOSFETコントローラ
MAX8536 製造中 冗長電源用、高速フォルト絶縁付き、ORing MOSFETコントローラ
Modal heading
myAnalogに追加

myAnalogの製品セクション(通知受け取り)、既存/新規プロジェクトに製品を追加する。

新規プロジェクトを作成

最新のディスカッション

MAX8555Aに関するディスカッションはまだありません。意見を投稿しますか?

EngineerZone®でディスカッションを始める

最近表示した製品