MAX8540

最終販売

絶縁型電源用、同期可能、高周波電流および電圧モードPWMコントローラ

絶縁型DC-DCコンバータのサイズとコストを削減する、汎用、高周波PWMコントローラ

利用上の注意

本データシートの英語以外の言語への翻訳はユーザの便宜のために提供されるものであり、リビジョンが古い場合があります。最新の内容については、必ず最新の英語版をご参照ください。

なお、日本語版のデータシートは基本的に「Rev.0」(リビジョン0)で作成されています。そのため、英語版が後に改訂され、複数製品のデータシートがひとつに統一された場合、同じ「Rev.0」の日本語版のデータシートが異なる製品のデータシートとして表示されることがあります。たとえば、「ADM3307E」の場合、日本語データシートをクリックすると「ADM3311E」が表示されます。これは、英語版のデータシートが複数の製品で共有できるように1本化され、「ADM3307E/ADM3310E/ADM3311E/ADM3312E/ADM3315E」(Rev.J)と改訂されたからで、決して誤ってリンクが張られているわけではありません。和文化されたデータシートを少しでも有効に活用していただくためにこのような方法をとっておりますので、ご了解ください。

アナログ・デバイセズ社は、提供する情報が正確で信頼できるものであることを期していますが、その情報の利用に関して、あるいはその利用によって生じる第三者の特許やその他の権利の侵害に関して一切の責任を負いません。また、アナログ・デバイセズ社の特許または特許の権利の使用を明示的または暗示的に許諾するものでもありません。仕様は予告なしに変更する場合があります。本紙記載の商標および登録商標は、各社の所有に属します。

Viewing:

製品情報

  • 可変スイッチング周波数:200kHz~1MHz
  • 外付けクロックに同期
  • プログラマブル、一定最大ボルト秒によって、トランス設計を簡素化
  • プログラマブルの一時中断/スキップサイクル、ラッチモード保護
  • 高キャパシタンス負荷でのクリーンスタートアップ
  • プログラマブル低電圧/過電圧保護
  • 電流モード、調整可能なスロープ補償(MAX8540)
  • 電圧モード、可変立上り傾斜値(MAX8541)
  • 10mA、5Vレギュレータ
  • 75mV~1.25mVの可変電流リミットにより外付け部品を削減
  • 低電力アプリケーション用の内蔵ゲートドライバ
  • 高電力アプリケーション用の外付けゲートドライバ

MAX8540/MAX8541はフォワード/フライバック絶縁型DC-DCコンバータ用のパルス幅変調(PWM)コントローラで、電源設計者に最大のフレキシビリティをもたらし、外付け部品点数を削減します。これらのコントローラによって、電流モード設計(MAX8540)と電圧モード(MAX8541)設計に共通のPCBレイアウトが可能になります。

両コントローラは、200kHz~1MHzの可変スイッチング周波数と外部同期を備えています。アクティブハイ/アクティブローイネーブル、低電圧保護(UVP)、および過電圧保護(OVP)を備えているため、外付け部品点数を削減することができます。

最大デューティサイクルは調整可能で、フィードフォワード機能により最大デューティサイクルが入力電圧でスケーリングされ、トランスの1次側に印加される最大ボルト秒が制限されます。MAX8540を使って、ユーザはスロープ補償の値を選択して、磁性部品の設計を大幅に最適化することができます。MAX8541は、PWMコンパレータ用の立上がり傾斜値をユーザにより調整可能です。

サイクル単位の電流制限機能によって、過負荷および短絡時にピーク一次電流が制御されます。両コントローラは、短絡検出時にラッチオフや一時中断するように設定することができます。一時中断モードを開始する電流制限サイクル数と、スキップするサイクル数をユーザが選択可能なので、大容量キャパシタンス負荷のスタートアップが可能で、短絡からコンバータを保護することができます。

MAX8540/MAX8541は低電力アプリケーション用に9Ωの内蔵ゲートドライバを備え、高電力アプリケーション用の外付けゲートドライバとコンパチブルです。両デバイスとも、省スペース16ピンQSOPパッケージで提供されます。

MAX8541のEVキットを使ってMAX8540およびMAX8541を評価し、設計時間を短縮することができます。また、以下のアプリケーションノートで設計例が提供されます。「50W Voltage-Mode Forward Converter Design with the MAX8541」および「50W Current-Mode Forward Converter Design with the MAX8540」

アプリケーション

  • 携帯電話基地局
  • 高性能オフラインAC/DCコンバータ
  • 絶縁型DC-DCモジュール(ブリック)
  • テレコムおよびネットワークシステム

MAX8540
絶縁型電源用、同期可能、高周波電流および電圧モードPWMコントローラ
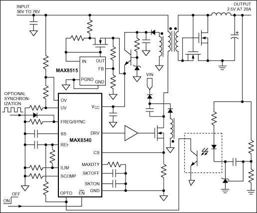
MAX8540、MAX8541:標準動作回路
myAnalogに追加

myAnalogの製品セクション(通知受け取り)、既存/新規プロジェクトに製品を追加する。

新規プロジェクトを作成
質問する
サポート

アナログ・デバイセズのサポート・ページはアナログ・デバイセズへのあらゆるご質問にお答えするワンストップ・ポータルです。


ドキュメント

さらに詳しく
myAnalogに追加

myAnalogのリソース・セクション、既存/新規プロジェクトにメディアを追加する。

新規プロジェクトを作成

ソフトウェア・リソース

必要なソフトウェア/ドライバが見つかりませんか?

ドライバ/ソフトウェアをリクエスト

ハードウェア・エコシステム

製品モデル 製品ライフサイクル 詳細
リニア・レギュレータ 1
MAX8515 製造中 絶縁型DC-DCコンバータ用、広入力、0.6Vシャントレギュレータ
Modal heading
myAnalogに追加

myAnalogの製品セクション(通知受け取り)、既存/新規プロジェクトに製品を追加する。

新規プロジェクトを作成

最新のディスカッション

MAX8540に関するディスカッションはまだありません。意見を投稿しますか?

EngineerZone®でディスカッションを始める

最近表示した製品