MAX817
製造中+5Vマイクロプロセッサ監視回路
バッテリバックアップ付き、低電力、小型マイクロプロセッサ監視回路
- 製品モデル
- 11
- 1Ku当たりの価格
- 最低価格:$3.99
製品情報
- 高精度電源電圧監視:
- 4.65V (MAX81_L)
- 4.40V (MAX81_M)
- 自己消費電流:11µA
- リセットのタイムディレー:200ms
- ウォッチドッグタイマ(タイムアウト1.6秒) (MAX817/MAX818)
- バックアップバッテリへの電源切換え(バッテリ電圧がVCCを超えても可)
- バッテリフレッシュネスシール
- チップイネーブル信号用ゲート(3ns) (MAX818)
- パワーフェイルまたはローバッテリ警報用の独立した電圧モニタ(MAX817/MAX819)
- マニュアルリセット入力(MAX819)
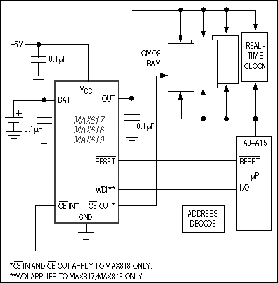
MAX817/MAX818/MAX819は、マイクロプロセッサ(µP)システムの電源監視、バッテリ制御およびチップイネーブル機能に必要となる部品の複雑さを抑え、部品点数を低減します。これらの製品は+5V電源駆動システム用に設計されています。低消費電流(11µA typ)で小型パッケージを使用しているため、ポータブル機器に最適です。MAX817/MAX818/MAX819はVCCの高速トランジェントを無視するように設計されています。その他の監視機能としては、アクティブローリセット、バックアップバッテリ切換え、ウォッチドッグ入力、バッテリフレッシュネスシールおよびチップイネーブルゲート機能等が挙げられます。フルデータシートの「選択ガイド」に各素子の機能を示します。
これらのデバイスは2つのバージョンで提供されており、それぞれが±5%または±10%電源に合わせて予めトリミングされたリセットスレッショルド電圧を持っています。すなわち、Lバージョンが4.65V、Mバージョンが4.40Vとなっています。MAX817/MAX818/MAX819は省スペースの8ピンDIP/SOと共に、µMAX®パッケージでも供給されています。
アプリケーション
- バッテリ駆動コンピュータ/コントローラ
- クリティカルなµP監視
- 組込みコントローラ
- インテリジェント機器
- ポータブル機器
ドキュメント
データシート 2
| 製品モデル | ピン/パッケージ図 | 資料 | CADシンボル、フットプリント、および3Dモデル |
|---|---|---|---|
| MAX817LCPA+ | Plastic Dual-In-Line, Narrow (0.3in) | ||
| MAX817LCSA+ | Small-Outline IC, Narrow (0.15in) | ||
| MAX817LCSA+T | Small-Outline IC, Narrow (0.15in) | ||
| MAX817LCUA+T | Micro-MAX, Thin Shrink Small-Outline | ||
| MAX817LEPA+ | Plastic Dual-In-Line, Narrow (0.3in) | ||
| MAX817LESA+ | Small-Outline IC, Narrow (0.15in) | ||
| MAX817LESA+T | Small-Outline IC, Narrow (0.15in) | ||
| MAX817MCSA+ | Small-Outline IC, Narrow (0.15in) | ||
| MAX817MCSA+T | Small-Outline IC, Narrow (0.15in) | ||
| MAX817MESA+ | Small-Outline IC, Narrow (0.15in) | ||
| MAX817MESA+T | Small-Outline IC, Narrow (0.15in) |
| 製品モデル | 製品ライフサイクル | PCN |
|---|---|---|
|
4 27, 2023 - 2361N1 WAFER FAB |
||
| MAX817LCPA+ | 製造中 | |
| MAX817LCSA+ | 製造中 | |
| MAX817LCSA+T | 製造中 | |
| MAX817LEPA+ | 製造中 | |
| MAX817LESA+ | 製造中 | |
| MAX817LESA+T | 製造中 | |
| MAX817MCSA+ | 製造中 | |
| MAX817MCSA+T | 製造中 | |
| MAX817MESA+ | 製造中 | |
| MAX817MESA+T | 製造中 | |
|
4 7, 2023 - 2361C WAFER FAB |
||
| MAX817LCPA+ | 製造中 | |
| MAX817LCSA+ | 製造中 | |
| MAX817LCSA+T | 製造中 | |
| MAX817LEPA+ | 製造中 | |
| MAX817LESA+ | 製造中 | |
| MAX817LESA+T | 製造中 | |
| MAX817MCSA+ | 製造中 | |
| MAX817MCSA+T | 製造中 | |
| MAX817MESA+ | 製造中 | |
| MAX817MESA+T | 製造中 | |
|
5 22, 2018 - 1702N ASSEMBLY |
||
| MAX817LCSA+ | 製造中 | |
| MAX817LCSA+T | 製造中 | |
| MAX817LESA+ | 製造中 | |
| MAX817LESA+T | 製造中 | |
| MAX817MESA+ | 製造中 | |
| MAX817MESA+T | 製造中 | |
|
9 19, 2018 - 1753N ASSEMBLY |
||
| MAX817LCUA+T | ||
|
10 30, 2020 - 1702R2 ASSEMBLY |
||
| MAX817MCSA+ | 製造中 | |
| MAX817MCSA+T | 製造中 | |
これは最新改訂バージョンのデータシートです。
ソフトウェア・リソース
必要なソフトウェア/ドライバが見つかりませんか?
ドライバ/ソフトウェアをリクエストハードウェア・エコシステム
最新のディスカッション
MAX817に関するディスカッションはまだありません。意見を投稿しますか?
EngineerZone®でディスカッションを始める