MAX768

製造中止

低ノイズ、デュアル出力、GaAsFET/LCD/VCO電源用、安定化チャージポンプ

低出力リップルおよび同期可能なスイッチング周波数

利用上の注意

本データシートの英語以外の言語への翻訳はユーザの便宜のために提供されるものであり、リビジョンが古い場合があります。最新の内容については、必ず最新の英語版をご参照ください。

なお、日本語版のデータシートは基本的に「Rev.0」(リビジョン0)で作成されています。そのため、英語版が後に改訂され、複数製品のデータシートがひとつに統一された場合、同じ「Rev.0」の日本語版のデータシートが異なる製品のデータシートとして表示されることがあります。たとえば、「ADM3307E」の場合、日本語データシートをクリックすると「ADM3311E」が表示されます。これは、英語版のデータシートが複数の製品で共有できるように1本化され、「ADM3307E/ADM3310E/ADM3311E/ADM3312E/ADM3315E」(Rev.J)と改訂されたからで、決して誤ってリンクが張られているわけではありません。和文化されたデータシートを少しでも有効に活用していただくためにこのような方法をとっておりますので、ご了解ください。

アナログ・デバイセズ社は、提供する情報が正確で信頼できるものであることを期していますが、その情報の利用に関して、あるいはその利用によって生じる第三者の特許やその他の権利の侵害に関して一切の責任を負いません。また、アナログ・デバイセズ社の特許または特許の権利の使用を明示的または暗示的に許諾するものでもありません。仕様は予告なしに変更する場合があります。本紙記載の商標および登録商標は、各社の所有に属します。

Viewing:

製品情報

  • 正負のデュアル安定化出力:3VINから±5VOUT
  • GaAsFET PA保護用レディ信号
  • 入力電圧範囲:2.5V~5.5V
  • 低ノイズ出力リップル:< 2mVp-p
  • 同期可能なスイッチング周波数
  • 小容量、低コストコンデンサのみの使用
  • 独立した0.1µAシャットダウン制御
  • 可変出力電圧
  • 小型16ピンQSOPパッケージ

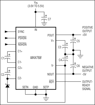
MAX768は、GaAsFETパワーアンプのバイアス用として負の出力を提供し、無線ハンドセットの電圧制御オシレータ(VCO)の電源用として正の出力を提供する低ノイズ、安定化デュアル出力チャージポンプです。これらの出力は、LCDの電源用として利用することもできます。出力リップルは、2mVp-p以下となっています。MAX768は、単純なチャージポンプインバータでは不十分な場合や、VCOの範囲を拡張して信号対雑音比を改善する必要のある低電圧システムに適しています。入力範囲は2.5V~5.5Vで、単一のリチウムイオンバッテリまたは3個のNiMH/NiCdバッテリで動作します。

MAX768は、電圧ダブラチャージポンプおよびインバーティングチャージポンプを備えています。これらの回路によって、入力の±2倍の非安定化出力が得られます。内蔵された2つの低ドロップアウトリニアレギュレータにより、正と負の低ノイズ安定化出力を提供します。出力電流は、各出力当たり最低5mAを保証しています。このリニアレギュレータにはCMOSデバイスを使用し、(ドロップアウト時でも)自己消費電流は出力負荷に依存せず、無負荷電流でドロップ電圧がゼロに近づくようになっています。

MAX768には2つのプリセットスイッチ周波数(25kHzおよび100kHz) がありますが、20kHz~240kHzの外部クロックで同期させることもできます。この柔軟性により、ノイズ、コンデンサ容量、および自己消費電流に基づく設計の最適化が実現できます。

このデバイスはDual Mode™動作を特長とし、出力電圧は+5Vおよび-5Vに既定されていますが、外部抵抗分圧器を追加して調整することもできます。その他の特長としては、独立シャットダウン、および負の電圧が(パワーアンプGaAsFETを保護するための) レギュレーション設定点の10%以内に上昇した時にこれを知らせるためのロジック出力が挙げられます。MAX768は、標準8ピンSOと同サイズの省スペース16ピンQSOPパッケージで提供されています。

アプリケーション

  • 携帯電話
  • GaAsFETパワーアンプバイアス
  • モデム
  • PCSおよびコードレス電話
  • 正負LCD電源
  • チューナダイオード電源
  • 電圧制御発振器(VCO)用電源
  • ワイヤレスハンドヘルドコンピュータ
  • ワイヤレス端末
  • ワイヤレスPCMCIAカード

MAX768
低ノイズ、デュアル出力、GaAsFET/LCD/VCO電源用、安定化チャージポンプ
MAX768:標準動作回路
myAnalogに追加

myAnalogの製品セクション(通知受け取り)、既存/新規プロジェクトに製品を追加する。

新規プロジェクトを作成
質問する
サポート

アナログ・デバイセズのサポート・ページはアナログ・デバイセズへのあらゆるご質問にお答えするワンストップ・ポータルです。


ドキュメント

さらに詳しく
myAnalogに追加

myAnalogのリソース・セクション、既存/新規プロジェクトにメディアを追加する。

新規プロジェクトを作成

ソフトウェア・リソース

必要なソフトウェア/ドライバが見つかりませんか?

ドライバ/ソフトウェアをリクエスト

最新のディスカッション

MAX768に関するディスカッションはまだありません。意見を投稿しますか?

EngineerZone®でディスカッションを始める

最近表示した製品