MAX6900

製造中止

I²C対応RTC、TDFNパッケージ

利用上の注意

本データシートの英語以外の言語への翻訳はユーザの便宜のために提供されるものであり、リビジョンが古い場合があります。最新の内容については、必ず最新の英語版をご参照ください。

なお、日本語版のデータシートは基本的に「Rev.0」(リビジョン0)で作成されています。そのため、英語版が後に改訂され、複数製品のデータシートがひとつに統一された場合、同じ「Rev.0」の日本語版のデータシートが異なる製品のデータシートとして表示されることがあります。たとえば、「ADM3307E」の場合、日本語データシートをクリックすると「ADM3311E」が表示されます。これは、英語版のデータシートが複数の製品で共有できるように1本化され、「ADM3307E/ADM3310E/ADM3311E/ADM3312E/ADM3315E」(Rev.J)と改訂されたからで、決して誤ってリンクが張られているわけではありません。和文化されたデータシートを少しでも有効に活用していただくためにこのような方法をとっておりますので、ご了解ください。

アナログ・デバイセズ社は、提供する情報が正確で信頼できるものであることを期していますが、その情報の利用に関して、あるいはその利用によって生じる第三者の特許やその他の権利の侵害に関して一切の責任を負いません。また、アナログ・デバイセズ社の特許または特許の権利の使用を明示的または暗示的に許諾するものでもありません。仕様は予告なしに変更する場合があります。本紙記載の商標および登録商標は、各社の所有に属します。

Viewing:

製品情報

  • リアルタイムクロックが秒、分、時、日、月、曜日、年を計測
  • 2100年までうるう年を補正
  • 高速(400kHz) I²Cバスコンパチブルインタフェース:2.0V~5.5V
  • スクラッチパッド日付保存用31 x 8 SRAM
  • 標準32.768kHz、12.5pF負荷、ウォッチクリスタルを使用
  • 超低電流225nA (typ)タイムキーピング回路
  • クロックレジスタまたはSRAMの読取または書込用のシングルバイトまたはマルチバイト(バーストモード)でのデータ送信
  • 3mm x 3mm x 0.8mmの6ピンTDFN表面実装パッケージ
  • 外付けクリスタルバイアスレジスタおよびコンデンサ不要

6ピンTDFNパッケージで提供されるI²C*バスコンパチブルリアルタイムクロック(RTC)のMAX6900はリアルタイムクロック/カレンダおよび31バイトx 8ビット幅のスタティックランダムアクセスメモリ(SRAM)を備えています。このリアルタイムクロック/カレンダは秒、分、時、曜日、日、月、および年の情報を提供し、月の最終日は、2100年までのうるう年の補正を含めて月に合わせて31日以内に自動的に調整されます。クロックは24時間またはAM/PMインジケータ付きの12時間フォーマットのいずれかで動作します。

SOT23パッケージはTDFNに置き換えられました。詳細についてはここをクリックしてください。

アプリケーション

  • バッテリ駆動製品
  • インテリジェント機器
  • POS端末
  • ポータブル計測機器

MAX6900
I²C対応RTC、TDFNパッケージ
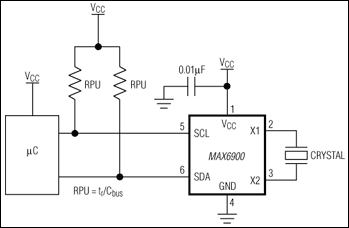
MAX6900:標準動作回路
myAnalogに追加

myAnalogの製品セクション(通知受け取り)、既存/新規プロジェクトに製品を追加する。

新規プロジェクトを作成
質問する
サポート

アナログ・デバイセズのサポート・ページはアナログ・デバイセズへのあらゆるご質問にお答えするワンストップ・ポータルです。


ドキュメント

データシート 1

信頼性データ 1

さらに詳しく
myAnalogに追加

myAnalogのリソース・セクション、既存/新規プロジェクトにメディアを追加する。

新規プロジェクトを作成

ソフトウェア・リソース

デバイス・ドライバ 1


ハードウェア・エコシステム

製品モデル 製品ライフサイクル 詳細
リアルタイム・クロック(RTC) & タイマー 4
DS1337 I²Cシリアルリアルタイムクロック
DS1339 製造中 I²Cシリアルリアルタイムクロック
MAX6901 製造中止 3線式シリアルRTC、TDFNパッケージ
MAX6902 製造中止 SPI対応RTC、TDFNパッケージ
Modal heading
myAnalogに追加

myAnalogの製品セクション(通知受け取り)、既存/新規プロジェクトに製品を追加する。

新規プロジェクトを作成

最新のディスカッション

MAX6900に関するディスカッションはまだありません。意見を投稿しますか?

EngineerZone®でディスカッションを始める

最近表示した製品