MAX6362L

製造中

SOT23、低電力マイクロプロセッサ監視回路、バッテリバックアップ付

利用上の注意

本データシートの英語以外の言語への翻訳はユーザの便宜のために提供されるものであり、リビジョンが古い場合があります。最新の内容については、必ず最新の英語版をご参照ください。

なお、日本語版のデータシートは基本的に「Rev.0」(リビジョン0)で作成されています。そのため、英語版が後に改訂され、複数製品のデータシートがひとつに統一された場合、同じ「Rev.0」の日本語版のデータシートが異なる製品のデータシートとして表示されることがあります。たとえば、「ADM3307E」の場合、日本語データシートをクリックすると「ADM3311E」が表示されます。これは、英語版のデータシートが複数の製品で共有できるように1本化され、「ADM3307E/ADM3310E/ADM3311E/ADM3312E/ADM3315E」(Rev.J)と改訂されたからで、決して誤ってリンクが張られているわけではありません。和文化されたデータシートを少しでも有効に活用していただくためにこのような方法をとっておりますので、ご了解ください。

アナログ・デバイセズ社は、提供する情報が正確で信頼できるものであることを期していますが、その情報の利用に関して、あるいはその利用によって生じる第三者の特許やその他の権利の侵害に関して一切の責任を負いません。また、アナログ・デバイセズ社の特許または特許の権利の使用を明示的または暗示的に許諾するものでもありません。仕様は予告なしに変更する場合があります。本紙記載の商標および登録商標は、各社の所有に属します。

Viewing:

製品情報

  • 低動作電源電圧:+1.2V (VCCまたはVBATT)
  • +5.0V、+3.3V、+3.0Vおよび+2.5V電源電圧の高精度監視
  • ディバウンストマニュアルリセット入力(MAX6361)
  • ウォッチドッグタイマのタイムアウト期間(MAX6362):1.6s
  • バッテリオン出力インジケータ(MAX6363)
  • 補助ユーザ可変RESET IN (MAX6364)
  • 3つの出力構造を提供
    • プッシュプルアクティブローRESET、オープンドレインアクティブローRESET、オープンドレインRESET
  • RESETおよびアクティブローRESETは最低1.2Vまで有効であることを保証(VCCまたはVBATT)
  • 電源トランジェント耐性
  • リセットタイムアウト期間:150ms (min)
  • 小型パッケージ:6ピンSOT23

MAX6361~MAX6364は、マイクロプロセッサ(µP)機器内の電源監視およびバッテリ制御機能に必要な部品の複雑さと数を低減する監視回路です。別々のICやディスクリート部品に比べてシステムの信頼性および精度を著しく改善します。機能としては、µPリセット、バックアップバッテリ切換えおよび電源故障警告等が挙げられます。

MAX6361~MAX6364は、最低+1.2Vの電源で動作します。出荷時設定のリセットスレッショルド電圧は2.32V~4.63Vです(フルデータシートの「型番」を参照)。これらの素子はマニュアルリセット入力(MAX6361)、ウォッチドッグタイマ入力(MAX6362)、バッテリオン出力(MAX6363)および補助可変リセット入力(MAX6364)を提供します。さらに、各タイプについて、アクティブロープッシュプルリセット、アクティブローオープンドレインリセットおよびアクティブハイオープンドレインリセットの3つのリセット出力バージョンが提供されています(フルデータシートの最後に記載されている「選択ガイド」を参照して下さい)。

アプリケーション

  • コンピュータ:デスクトップ、ワークステーション、サーバ
  • ノートブックコンピュータ
  • パームトップコンピュータ
  • ペン入力パームトップ
  • ポータブル患者監視装置/ドラッグデリバリ
  • ポータブル試験計器
  • POS端末
  • プリンタおよびファックス
  • プログラマブルロジックコントローラ

MAX6362L
SOT23、低電力マイクロプロセッサ監視回路、バッテリバックアップ付
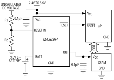
MAX6361、MAX6362、MAX6363、MAX6364:標準動作回路
myAnalogに追加

myAnalogの製品セクション(通知受け取り)、既存/新規プロジェクトに製品を追加する。

新規プロジェクトを作成
質問する
サポート

アナログ・デバイセズのサポート・ページはアナログ・デバイセズへのあらゆるご質問にお答えするワンストップ・ポータルです。


ドキュメント

さらに詳しく
myAnalogに追加

myAnalogのリソース・セクション、既存/新規プロジェクトにメディアを追加する。

新規プロジェクトを作成

ソフトウェア・リソース

必要なソフトウェア/ドライバが見つかりませんか?

ドライバ/ソフトウェアをリクエスト

最新のディスカッション

MAX6362Lに関するディスカッションはまだありません。意見を投稿しますか?

EngineerZone®でディスカッションを始める

最近表示した製品