MAX6357

製造中

デュアル/トリプル電圧µP監視回路

業界初、マルチ電圧監視回路、SOTパッケージ

利用上の注意

本データシートの英語以外の言語への翻訳はユーザの便宜のために提供されるものであり、リビジョンが古い場合があります。最新の内容については、必ず最新の英語版をご参照ください。

なお、日本語版のデータシートは基本的に「Rev.0」(リビジョン0)で作成されています。そのため、英語版が後に改訂され、複数製品のデータシートがひとつに統一された場合、同じ「Rev.0」の日本語版のデータシートが異なる製品のデータシートとして表示されることがあります。たとえば、「ADM3307E」の場合、日本語データシートをクリックすると「ADM3311E」が表示されます。これは、英語版のデータシートが複数の製品で共有できるように1本化され、「ADM3307E/ADM3310E/ADM3311E/ADM3312E/ADM3315E」(Rev.J)と改訂されたからで、決して誤ってリンクが張られているわけではありません。和文化されたデータシートを少しでも有効に活用していただくためにこのような方法をとっておりますので、ご了解ください。

アナログ・デバイセズ社は、提供する情報が正確で信頼できるものであることを期していますが、その情報の利用に関して、あるいはその利用によって生じる第三者の特許やその他の権利の侵害に関して一切の責任を負いません。また、アナログ・デバイセズ社の特許または特許の権利の使用を明示的または暗示的に許諾するものでもありません。仕様は予告なしに変更する場合があります。本紙記載の商標および登録商標は、各社の所有に属します。

Viewing:

製品情報

  • +1.8V、+2.5V、+3.0V、+3.3V、+5Vの多電源電 圧の精密監視
  • 工場出荷時に設定された高精度電源リセット スレッショルド
  • 消費電流:20µA
  • パワーオンリセットパルス幅:100ms (min)
  • ディバウンスされたTTL/CMOSコンパチブル マニュアルリセット入力
  • ウォッチドッグタイマ
    • スタートアップタイムアウト:46.4秒
    • 通常タイムアウト:2.9秒
  • 全温度範囲において完全保証
  • VCC1 = 1VまたはVCC2 = 1Vまでの有効な/RESETの 保証
  • 電源のトランジェント耐性
  • デュアル電圧システム用の外付部品不要
  • パッケージ:小型5ピンおよび6ピンSOT23
  • 低コスト

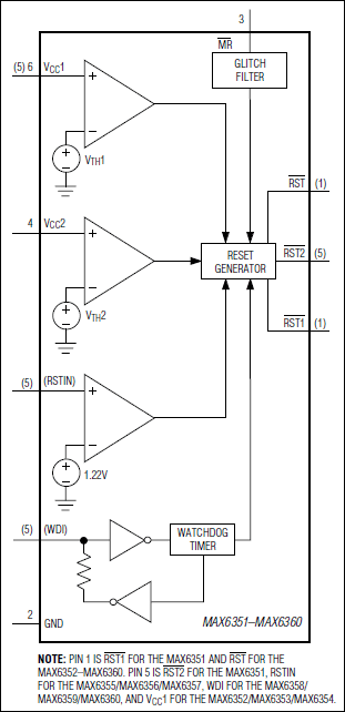
MAX6351~MAX6360はリセット電圧を複数持つマイクロプロセッサ(µP)監視回路で、個別のICやディスクリート部品と比べてシステムの信頼性および精度を大幅に向上させます。入力電源電圧が関連付けられているプリセット済みのスレッショルドより下がると、全てのリセット出力が発生します。また、出力はいずれかの入力電源電圧が+1.0Vを越えている限り有効です。

このシリーズの全製品には、ディバウンスされたアクティブローのマニュアルリセット入力が備わっています。また、MAX6358/MAX6359/MAX6360には、46.4秒のスタートアップタイムアウト期間と2.9秒の通常のタイムアウト期間を持つウォッチドッグタイマ入力が付いています。MAX6355/ MAX6356/MAX6357には、3番目の電圧を監視するための電圧監視入力が追加されています。

MAX6351は2つのアクティブロー、プッシュプルリセット出力を備えており、1つはVCC1を、もう1つはVCC2を基準にしています。MAX6353/MAX6356/MAX6359はVCC1を基準にするアクティブロー、プッシュプルリセット出力を備えています。MAX6354/MAX6357/MAX6360はVCC2を基準にするアクティブロー、プッシュプルリセット出力を備えています。

これらの全製品には、フルデータシートの「電圧スレッショルドレベル」に示されているように、広範囲に渡る電圧スレッショルドレベルが用意されています。これらの製品は拡張温度範囲(-40℃~+85℃)で動作し、5ピンおよび6ピンのSOT23パッケージで提供されています。

アプリケーション

  • コンピュータ
  • コントローラ
  • インテリジェント機器
  • マルチ電圧システム機器
  • ポータブルバッテリ駆動

MAX6357
デュアル/トリプル電圧µP監視回路
MAX6351、MAX6352、MAX6353、MAX6354、MAX6355、MAX6356、MAX6357、MAX6358、MAX6359、MAX6360:ファンクションダイアグラム
myAnalogに追加

myAnalogの製品セクション(通知受け取り)、既存/新規プロジェクトに製品を追加する。

新規プロジェクトを作成
質問する
サポート

アナログ・デバイセズのサポート・ページはアナログ・デバイセズへのあらゆるご質問にお答えするワンストップ・ポータルです。


ドキュメント

さらに詳しく
myAnalogに追加

myAnalogのリソース・セクション、既存/新規プロジェクトにメディアを追加する。

新規プロジェクトを作成

ソフトウェア・リソース

必要なソフトウェア/ドライバが見つかりませんか?

ドライバ/ソフトウェアをリクエスト

ハードウェア・エコシステム

製品モデル 製品ライフサイクル 詳細
監視回路 & リセットIC 9
MAX6305 製造中 5ピン、マルチ入力、プログラマブルリセットIC
MAX6306 製造中 5ピン、マルチ入力、プログラマブルリセットIC
MAX6307 製造中 5ピン、マルチ入力、プログラマブルリセットIC
MAX6308 製造中 5ピン、マルチ入力、プログラマブルリセットIC
MAX6309 製造中 5ピン、マルチ入力、プログラマブルリセットIC
MAX6310 製造中止 5ピン、マルチ入力、プログラマブルリセットIC
MAX6311 製造中止 5ピン、マルチ入力、プログラマブルリセットIC
MAX6312 製造中止 5ピン、マルチ入力、プログラマブルリセットIC
MAX6313 5ピン、マルチ入力、プログラマブルリセットIC
Modal heading
myAnalogに追加

myAnalogの製品セクション(通知受け取り)、既存/新規プロジェクトに製品を追加する。

新規プロジェクトを作成

最新のディスカッション

MAX6357に関するディスカッションはまだありません。意見を投稿しますか?

EngineerZone®でディスカッションを始める

最近表示した製品