MAX5087

製造中

可変リセット遅延付き、45V、400mA、低自己消費電流リニアレギュレータ

大電力TQFNパッケージ、400mA、45V入力、低自己消費電流リニアレギュレータ

利用上の注意

本データシートの英語以外の言語への翻訳はユーザの便宜のために提供されるものであり、リビジョンが古い場合があります。最新の内容については、必ず最新の英語版をご参照ください。

なお、日本語版のデータシートは基本的に「Rev.0」(リビジョン0)で作成されています。そのため、英語版が後に改訂され、複数製品のデータシートがひとつに統一された場合、同じ「Rev.0」の日本語版のデータシートが異なる製品のデータシートとして表示されることがあります。たとえば、「ADM3307E」の場合、日本語データシートをクリックすると「ADM3311E」が表示されます。これは、英語版のデータシートが複数の製品で共有できるように1本化され、「ADM3307E/ADM3310E/ADM3311E/ADM3312E/ADM3315E」(Rev.J)と改訂されたからで、決して誤ってリンクが張られているわけではありません。和文化されたデータシートを少しでも有効に活用していただくためにこのような方法をとっておりますので、ご了解ください。

アナログ・デバイセズ社は、提供する情報が正確で信頼できるものであることを期していますが、その情報の利用に関して、あるいはその利用によって生じる第三者の特許やその他の権利の侵害に関して一切の責任を負いません。また、アナログ・デバイセズ社の特許または特許の権利の使用を明示的または暗示的に許諾するものでもありません。仕様は予告なしに変更する場合があります。本紙記載の商標および登録商標は、各社の所有に属します。

Viewing:

製品情報

  • 広い動作入力電圧範囲:6.5V~45V
  • 放熱特性を高めたパッケージの消費電力:
    • 2.6W (TA = +70℃において) (16ピンTQFN)
  • 保証出力電流:400mA
  • 自己消費電流:70µA
  • 3.3Vまたは5.0Vにプリセット、あるいは可変出力電圧(2.5V~11V)
  • リモート負荷検出機能
  • イネーブル入力
  • タイムアウト期間がプログラマブルなµPリセット回路内蔵
  • 熱/短絡保護
  • 動作温度範囲:-40℃~+125℃

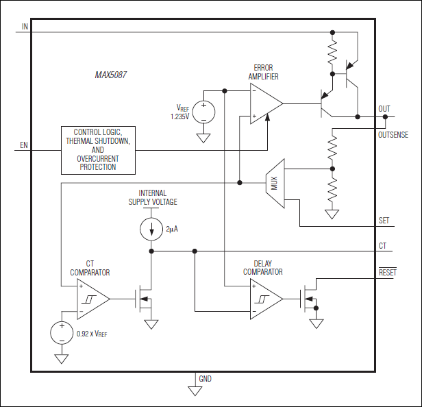
MAX5087は高電圧リニアレギュレータで、6.5V~45Vの入力電圧範囲で動作し、最大400mAの出力電流を供給します。このデバイスの無負荷での自己消費電流はわずか70µAで、シャットダウン時は11µAです。このデバイスはSET入力を内蔵しています。この入力が接地されると、3.3V (MAX5087A)または5.0V (MAX5087B)のプリセット出力電圧が選択されます。また、抵抗分圧器回路を通じてSETをレギュレータの出力に接続することによって、出力電圧を2.5V~11Vに設定することができます。MAX5087はオープンドレイン、アクティブロー、マイクロプロセッサ(µP)リセット出力も備え、この出力は、レギュレータ出力がプリセットされた出力電圧スレッショルドを下回るとアサートします。外付けコンデンサによって、リセットタイムアウト期間を設定します。その他の機能には、イネーブル入力、サーマルシャットダウン、および短絡保護などがあります。

MAX5087は-40℃~+125℃の自動車用温度範囲で動作し、放熱特性を高めた16ピンTQFNパッケージで提供されます。

アプリケーション

  • ホームセキュリティ/安全性
  • 産業用
  • ネットワーキング

MAX5087
可変リセット遅延付き、45V、400mA、低自己消費電流リニアレギュレータ
MAX5087:ファンクションダイアグラム
myAnalogに追加

myAnalogの製品セクション(通知受け取り)、既存/新規プロジェクトに製品を追加する。

新規プロジェクトを作成
質問する
サポート

アナログ・デバイセズのサポート・ページはアナログ・デバイセズへのあらゆるご質問にお答えするワンストップ・ポータルです。


ドキュメント

さらに詳しく
myAnalogに追加

myAnalogのリソース・セクション、既存/新規プロジェクトにメディアを追加する。

新規プロジェクトを作成

ソフトウェア・リソース

必要なソフトウェア/ドライバが見つかりませんか?

ドライバ/ソフトウェアをリクエスト

ハードウェア・エコシステム

製品モデル 製品ライフサイクル 詳細
リニア・レギュレータ 1
MAX6796 製造中 高電圧、超低電力、監視回路機能付き、シングル/デュアルリニアレギュレータ
Modal heading
myAnalogに追加

myAnalogの製品セクション(通知受け取り)、既存/新規プロジェクトに製品を追加する。

新規プロジェクトを作成

最新のディスカッション

MAX5087に関するディスカッションはまだありません。意見を投稿しますか?

EngineerZone®でディスカッションを始める

最近表示した製品