MAX4951C

最終販売

6Gbps SATA双方向リドライバ、入力イコライゼーション、プリエンファシス、および高度パワーマネージメント内蔵

内部SATA 3.0規格に適合するように出力コモンモードレベルを維持

利用上の注意

本データシートの英語以外の言語への翻訳はユーザの便宜のために提供されるものであり、リビジョンが古い場合があります。最新の内容については、必ず最新の英語版をご参照ください。

なお、日本語版のデータシートは基本的に「Rev.0」(リビジョン0)で作成されています。そのため、英語版が後に改訂され、複数製品のデータシートがひとつに統一された場合、同じ「Rev.0」の日本語版のデータシートが異なる製品のデータシートとして表示されることがあります。たとえば、「ADM3307E」の場合、日本語データシートをクリックすると「ADM3311E」が表示されます。これは、英語版のデータシートが複数の製品で共有できるように1本化され、「ADM3307E/ADM3310E/ADM3311E/ADM3312E/ADM3315E」(Rev.J)と改訂されたからで、決して誤ってリンクが張られているわけではありません。和文化されたデータシートを少しでも有効に活用していただくためにこのような方法をとっておりますので、ご了解ください。

アナログ・デバイセズ社は、提供する情報が正確で信頼できるものであることを期していますが、その情報の利用に関して、あるいはその利用によって生じる第三者の特許やその他の権利の侵害に関して一切の責任を負いません。また、アナログ・デバイセズ社の特許または特許の権利の使用を明示的または暗示的に許諾するものでもありません。仕様は予告なしに変更する場合があります。本紙記載の商標および登録商標は、各社の所有に属します。

Viewing:

製品情報

  • 独自の省電力設計
    • 低電力、20µA (typ) SATAケーブル/ドライブ検出
    • ダイナミックパワーリダクション
      • アイドル時の消費電力の削減
      • コモンモード出力レベルを維持
      • 低電力モードからの復帰時にデータ損失なし
  • 柔軟性のある設計が可能
    • 単一電源動作:+3.3V
    • SATA 3i (6.0Gbps)およびSATA 2i/2m (3.0Gbps)準拠
    • SATA 1i/1m (1.5Gbps)準拠
  • より長いトレース長が可能
    • 入力イコライゼーション
    • 選択可能な出力プリエンファシス
  • 性能につながる高いレベルの集積
    • 優れた入力/出力リターンロス:6Gbps (max)
    • SATA 2iおよび3i出力レベルをサポート
    • SATA OOB信号方式をサポート
    • OOB検出:3ns (typ)
    • すべての端子を高ESD保護:±8kV (HBM)
  • 基板面積を節約
    • 50Ωの入力/出力終端抵抗内蔵
    • フロースルーレイアウトのためのインライン信号トレース
    • エクスポーズドパッドを備えた省スペース、4mm x 4mmのTQFNパッケージ
    • MAX4951BEとピンコンパチブル

入力イコライゼーションとプリエンファシスを備えたデュアルチャネルバッファのMAX4951Cは、内部シリアルATA (SATA) 1i/2i/3i信号、およびeSATA 1m/2m信号のリドライブに最適です。このデバイスは、高ESD (静電放電) ±8kVヒューマンボディモデル(HBM)保護を備えています。このデバイスは、マザーボード上のSATAコネクタの近くに配置して、ボード損失に対処してSATA適合性を保証することができます。このデバイスは、SATA 3.0規格(ゴールドスタンダード)に準拠しており、SATA 2.6規格(ゴールドスタンダード)の準拠にもピン設定することができます。

このデバイスは、ハードウェアSATAドライブケーブル検出を備えており、デバイスをスタンバイモードに自動的に設定し、ドライブが接続されていない場合のスタンバイ電流はわずか20µA (typ)となります。またこのデバイスは、入力信号が存在しない場合に電力消費を低減するチャネル別の動的なパワーダウンモードも備えています。このデバイスは、内部SATA 3.0規格に適合する出力コモンモードレベルを維持し、低電力モードから復帰時の遅延を防ぎます。

このデバイスは、完全な出力レベルを再確立することによってレシーバでの信号完全性を維持し、イコライゼーションの提供によって総システムジッタ(TJ)を低減します。このデバイスは、チャネル別のデジタルプリエンファシス制御を備えており、内部SATA規格に適合するより長いトレース長でSATA出力を駆動することができます。入力における高速OOB信号検出および対応する出力におけるスケルチの使用によって、SATA帯域外(OOB)信号方式がサポートされます。入力および出力はすべて内部で50Ω終端されており、SATAコントローラICおよびSATAデバイスに対してAC結合する必要があります。

MAX4951Cは、+3.3V (typ)単一電源で動作し、レイアウトを容易にするフロースルートレースを備えた小型、4mm x 4mm、TQFNパッケージで提供され、0℃~+70℃の民生用動作温度範囲が保証されています。また、MAX4951Cは、SATA 6.0GbpsリドライバのMAX4951BEとピンコンパチブルです。

アプリケーション

  • データストレージ/ワークステーション
  • デスクトップコンピュータ
  • ドッキングステーション
  • ラップトップコンピュータ
  • サーバ

MAX4951C
6Gbps SATA双方向リドライバ、入力イコライゼーション、プリエンファシス、および高度パワーマネージメント内蔵
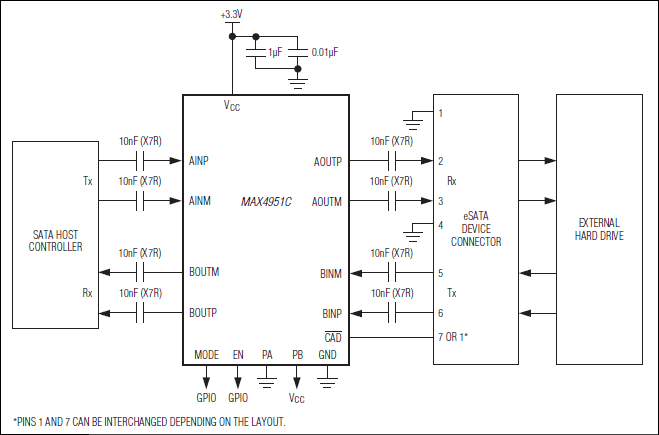
MAX4951C:標準動作回路
myAnalogに追加

myAnalogの製品セクション(通知受け取り)、既存/新規プロジェクトに製品を追加する。

新規プロジェクトを作成
質問する
サポート

アナログ・デバイセズのサポート・ページはアナログ・デバイセズへのあらゆるご質問にお答えするワンストップ・ポータルです。


ドキュメント

さらに詳しく
myAnalogに追加

myAnalogのリソース・セクション、既存/新規プロジェクトにメディアを追加する。

新規プロジェクトを作成

評価用キット

MAX4951CEVKIT

MAX4951Cの評価キット

機能と利点

  • SATA入出力を備えたアプリケーション回路
  • SMA入出力を備えたアイダイアグラム試験回路
  • 較正用トレース(50Ω負荷トレースおよびスルートレース)
  • 実証済みPCBレイアウト
  • 完全実装および試験済み

製品詳細

MAX4951Cの評価キット(EVキット)は、デュアルチャネルバッファのMAX4951Cを評価するための実証済みデザインを提供します。このEVキットには、アプリケーション回路、特性評価回路、および2セットのキャリブレーショントレースの4つのセクションが含まれています。

アプリケーション回路は、このデバイスを使用したSerial-ATA (SATA)信号の再駆動とSATAケーブル検出の方法を示すように設計されています。EVキットのこのセクションは、+5Vの外部電源で動作し、内蔵のLDOによって+3.3Vに安定化され、このデバイスに給電されます。アプリケーション回路のすべてのトレースは、差動100Ωにインピーダンス制御されたトレースになっています。

特性評価回路は、SMAコネクタおよび50Ωにインピーダンス制御されたトレースを使用してアイダイアグラム評価を行うために提供されています。このセクションは+3.3Vの外部電源によって給電されます。

アプリケーション

  • データストレージ/ワークステーション
  • デスクトップコンピュータ
  • ドッキングステーション
  • ラップトップコンピュータ
  • サーバ

MAX4951CEVKIT
MAX4951Cの評価キット

最新のディスカッション

最近表示した製品