MAX4880

切断スイッチ内蔵、過電圧保護コントローラ

利用上の注意

本データシートの英語以外の言語への翻訳はユーザの便宜のために提供されるものであり、リビジョンが古い場合があります。最新の内容については、必ず最新の英語版をご参照ください。

なお、日本語版のデータシートは基本的に「Rev.0」(リビジョン0)で作成されています。そのため、英語版が後に改訂され、複数製品のデータシートがひとつに統一された場合、同じ「Rev.0」の日本語版のデータシートが異なる製品のデータシートとして表示されることがあります。たとえば、「ADM3307E」の場合、日本語データシートをクリックすると「ADM3311E」が表示されます。これは、英語版のデータシートが複数の製品で共有できるように1本化され、「ADM3307E/ADM3310E/ADM3311E/ADM3312E/ADM3315E」(Rev.J)と改訂されたからで、決して誤ってリンクが張られているわけではありません。和文化されたデータシートを少しでも有効に活用していただくためにこのような方法をとっておりますので、ご了解ください。

アナログ・デバイセズ社は、提供する情報が正確で信頼できるものであることを期していますが、その情報の利用に関して、あるいはその利用によって生じる第三者の特許やその他の権利の侵害に関して一切の責任を負いません。また、アナログ・デバイセズ社の特許または特許の権利の使用を明示的または暗示的に許諾するものでもありません。仕様は予告なしに変更する場合があります。本紙記載の商標および登録商標は、各社の所有に属します。

Viewing:

製品情報

  • 過電圧保護:最大28V
  • 5.6Vの過電圧トリップレベルにプリセット
  • 525mAの電流制限スイッチ内蔵
  • ±1.2%の高精度バッテリ切断(4.2V)
  • 低コストのnチャネルMOSFETを駆動
  • 50msの起動遅延回路を内蔵
  • 過電圧/低電圧フォルト用アクティブローFLAGVインジケータ
  • バッテリ電圧トリップを示すアクティブローBAT_OKインジケータ
  • 低電圧ロックアウト
  • 熱シャットダウン保護
  • 小型10ピンTDFNパッケージ

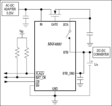
MAX4880は、低コストバッテリチャージャとして構成可能な電流制限スイッチ内蔵の過電圧保護コントローラです。入力電圧が過電圧トリップレベル(5.7V)を上回るか、または低電圧ロックアウトレベル(4.2V)を下回ると、MAX4880は外付けnチャネルMOSFETをオフにし、低電圧/過電圧フラグインジケータ(アクティブローFLAGV)をローにアサートして、プロセッサに通知します。

MAX4880の内蔵電流制限スイッチは、バッテリに流れる充電電流を525mAに制限します。バッテリ電圧がフル充電状態(4.2V)に達するとスイッチが開き、フラグ(アクティブローBAT_OK)をアサートして、プロセッサに通知します。MAX4880は、バッテリ電圧とは無関係に内蔵電流制限スイッチをオフにするスイッチ制御入力(CB)を備えています。

またMAX4880は、MOSFETをオンにする前にアダプタ電圧を安定化させる起動遅延を内蔵しています。その他の機能には、入力用の15kV ESD保護と、外付けnチャネルMOSFETをオフにするシャットダウン機能(アクティブローEN)などがあります。

MAX4880は省スペース10ピンTDFNパッケージで提供され、拡張温度範囲(-40℃~+85℃)での動作が保証されています。

アプリケーション

  • 携帯電話
  • デジタルスチルカメラ
  • MP3プレーヤー
  • PDAおよびパームトップ機器

MAX4880
切断スイッチ内蔵、過電圧保護コントローラ
MAX4880:標準動作回路
myAnalogに追加

myAnalogの製品セクション(通知受け取り)、既存/新規プロジェクトに製品を追加する。

新規プロジェクトを作成
質問する
サポート

アナログ・デバイセズのサポート・ページはアナログ・デバイセズへのあらゆるご質問にお答えするワンストップ・ポータルです。


ドキュメント

さらに詳しく
myAnalogに追加

myAnalogのリソース・セクション、既存/新規プロジェクトにメディアを追加する。

新規プロジェクトを作成

ソフトウェア・リソース

必要なソフトウェア/ドライバが見つかりませんか?

ドライバ/ソフトウェアをリクエスト

最新のディスカッション

MAX4880に関するディスカッションはまだありません。意見を投稿しますか?

EngineerZone®でディスカッションを始める

最近表示した製品