MAX4830

製造中

NO-LOADフラグ付き、50mA/100mA電流制限スイッチ、µDFNパッケージ

利用上の注意

本データシートの英語以外の言語への翻訳はユーザの便宜のために提供されるものであり、リビジョンが古い場合があります。最新の内容については、必ず最新の英語版をご参照ください。

なお、日本語版のデータシートは基本的に「Rev.0」(リビジョン0)で作成されています。そのため、英語版が後に改訂され、複数製品のデータシートがひとつに統一された場合、同じ「Rev.0」の日本語版のデータシートが異なる製品のデータシートとして表示されることがあります。たとえば、「ADM3307E」の場合、日本語データシートをクリックすると「ADM3311E」が表示されます。これは、英語版のデータシートが複数の製品で共有できるように1本化され、「ADM3307E/ADM3310E/ADM3311E/ADM3312E/ADM3315E」(Rev.J)と改訂されたからで、決して誤ってリンクが張られているわけではありません。和文化されたデータシートを少しでも有効に活用していただくためにこのような方法をとっておりますので、ご了解ください。

アナログ・デバイセズ社は、提供する情報が正確で信頼できるものであることを期していますが、その情報の利用に関して、あるいはその利用によって生じる第三者の特許やその他の権利の侵害に関して一切の責任を負いません。また、アナログ・デバイセズ社の特許または特許の権利の使用を明示的または暗示的に許諾するものでもありません。仕様は予告なしに変更する場合があります。本紙記載の商標および登録商標は、各社の所有に属します。

Viewing:

製品情報

  • 保証電流制限値:50mAおよび100mA
  • 熱シャットダウン保護
  • 逆電流保護
  • オン抵抗:0.7Ω (MAX4826~MAX4831)
  • 保証ブランキング時間:14ms
  • 障害フラグ(アクティブローFFLG)
  • 無負荷フラグ(アクティブローNOLD)
  • 消費電流:65µA
  • ラッチオフ電流:8µA
  • シャットダウン電流:0.01µA
  • 電源電圧範囲:+2.3V~+5.5V
  • 低電圧ロックアウト
  • 高速電流制限応答時間
  • 6ピンµDFNパッケージ(1mm x 1.5mm)

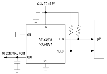
スイッチファミリのMAX4826~MAX4831は電流制限を備え、障害負荷状態に起因するホストデバイスの損傷を防止します。これらのアナログスイッチは0.7Ω の低オン抵抗を備え、+2.3V~+5.5Vの入力電圧範囲で動作します。これらのデバイスは50mAおよび100mAの保証電流制限値で利用することができるため、負荷をスイッチングするアプリケーションに最適です。電流制限障害フラグ(アクティブローFFLG)に加えて、スイッチを流れる電流が10mA (MAX4826~MAX4829)または5mA (MAX4830/MAX4831)を下回った場合に、オープンドレイン無負荷フラグインジケータ(アクティブローNOLD)がシステムに通知します。

スイッチがオンで負荷がポートに接続された場合は、14msの保証ブランキング時間によって過渡電圧が安定化されます。このブランキング時間の経過後に、負荷電流が電流制限値を超えている場合は、MAX4826/MAX4828/MAX4830はスイッチがオフにされるラッチオフ状態に入り、FFLGがマイクロプロセッサに送出されます。電源またはONのサイクリングによって、スイッチを再度オンにすることができます。

MAX4827/MAX4829/MAX4831は自動再試行機能を備えており、ブランキング時間後にスイッチがオフにされ、次に過負荷状態であるかどうか常時チェックされます。電流制限障害フラグ(アクティブローFFLG)が送出されると、障害状態が除去されるまでローに維持されます。過負荷状態が解消されると、スイッチはオン状態を維持します。

MAX4826~MAX4831は拡張温度範囲(-40℃~+85℃)で動作し、省スペース、小型6ピンµDFNパッケージ(1mm x 1.5mm)で提供されます。

アプリケーション

  • 携帯電話
  • デジタルスチルカメラ
  • 全地球測位システム(GPS)
  • MP3プレーヤー
  • PDAおよびパームトップ機器

MAX4830
NO-LOADフラグ付き、50mA/100mA電流制限スイッチ、µDFNパッケージ
MAX4826、MAX4827、MAX4828、MAX4829、MAX4830、MAX4831:標準動作回路
myAnalogに追加

myAnalogの製品セクション(通知受け取り)、既存/新規プロジェクトに製品を追加する。

新規プロジェクトを作成
質問する
サポート

アナログ・デバイセズのサポート・ページはアナログ・デバイセズへのあらゆるご質問にお答えするワンストップ・ポータルです。


ドキュメント

さらに詳しく
myAnalogに追加

myAnalogのリソース・セクション、既存/新規プロジェクトにメディアを追加する。

新規プロジェクトを作成

ソフトウェア・リソース

必要なソフトウェア/ドライバが見つかりませんか?

ドライバ/ソフトウェアをリクエスト

最新のディスカッション

MAX4830に関するディスカッションはまだありません。意見を投稿しますか?

EngineerZone®でディスカッションを始める

最近表示した製品