MAX4797

製造中止

450mA/500mA電流制限スイッチ

利用上の注意

本データシートの英語以外の言語への翻訳はユーザの便宜のために提供されるものであり、リビジョンが古い場合があります。最新の内容については、必ず最新の英語版をご参照ください。

なお、日本語版のデータシートは基本的に「Rev.0」(リビジョン0)で作成されています。そのため、英語版が後に改訂され、複数製品のデータシートがひとつに統一された場合、同じ「Rev.0」の日本語版のデータシートが異なる製品のデータシートとして表示されることがあります。たとえば、「ADM3307E」の場合、日本語データシートをクリックすると「ADM3311E」が表示されます。これは、英語版のデータシートが複数の製品で共有できるように1本化され、「ADM3307E/ADM3310E/ADM3311E/ADM3312E/ADM3315E」(Rev.J)と改訂されたからで、決して誤ってリンクが張られているわけではありません。和文化されたデータシートを少しでも有効に活用していただくためにこのような方法をとっておりますので、ご了解ください。

アナログ・デバイセズ社は、提供する情報が正確で信頼できるものであることを期していますが、その情報の利用に関して、あるいはその利用によって生じる第三者の特許やその他の権利の侵害に関して一切の責任を負いません。また、アナログ・デバイセズ社の特許または特許の権利の使用を明示的または暗示的に許諾するものでもありません。仕様は予告なしに変更する場合があります。本紙記載の商標および登録商標は、各社の所有に属します。

Viewing:

製品情報

  • 保証電流制限値:450mAおよび500mA
  • サーマルシャットダウン保護
  • 逆電流保護
  • オン抵抗:0.2Ω
  • 保証ブランキング時間:14ms
  • アクティブローFLAG機能
  • 自動再試行(MAX4796/MAX4798)
  • 消費電流:80µA
  • ラッチオフ電流:6µA (MAX4795/MAX4797)
  • シャットダウン電流:0.01µA
  • 電源電圧範囲:+2V~+4.5V
  • 高速電流制限応答時間
  • 小型SOT23/TDFNパッケージ
  • UL認定申請中

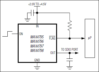
スイッチファミリのMAX4795~MAX4798は電流制限を内蔵し、負荷が障害状態にあるときホストデバイスの損傷を防止します。これらのアナログスイッチは0.2Ωの低オン抵抗を備え、2.0V~4.5Vの入力電圧範囲で動作します。これらの製品は450mAおよび500mAの保証電流制限値で利用することができるため、SDIOなどの負荷スイッチングアプリケーションに最適です。

スイッチがオン時に負荷がポートと接続されている場合は、14msの保証ブランキング時間によって過渡電圧を安定化します。このブランキング時間の経過後に、負荷電流が電流制限値を超えた場合は、MAX4795およびMAX4797スイッチはターンオフされ、マイクロプロセッサにアクティブローFLAGが送出されます。電源またはON入力の繰返しによってスイッチを再度ターンオンすることができます。

MAX4796およびMAX4798は自動再試行機能を装備しており、スイッチがターンオフされ、ブランキング時間後にアクティブローFLAGがマイクロプロセッサに送出され、過負荷状態かどうか常時チェックします。過負荷状態がなくなり、アクティブローFLAG信号が解除されるとスイッチはオンを維持します。

MAX4795~MAX4798は、小型、省スペース、5ピンSOT23および6ピンTDFN (3mm x 3mm)パッケージで提供されます。

アプリケーション

  • 携帯電話
  • 全地球測位システム(GPS)
  • ハンドヘルド機器
  • PDAおよびパームトップ機器
  • SDIO

MAX4797
450mA/500mA電流制限スイッチ
MAX4795、MAX4796、MAX4797、MAX4798:標準動作回路
myAnalogに追加

myAnalogの製品セクション(通知受け取り)、既存/新規プロジェクトに製品を追加する。

新規プロジェクトを作成
質問する
サポート

アナログ・デバイセズのサポート・ページはアナログ・デバイセズへのあらゆるご質問にお答えするワンストップ・ポータルです。


ドキュメント

さらに詳しく
myAnalogに追加

myAnalogのリソース・セクション、既存/新規プロジェクトにメディアを追加する。

新規プロジェクトを作成

ソフトウェア・リソース

必要なソフトウェア/ドライバが見つかりませんか?

ドライバ/ソフトウェアをリクエスト

最新のディスカッション

MAX4797に関するディスカッションはまだありません。意見を投稿しますか?

EngineerZone®でディスカッションを始める

最近表示した製品