MAX44286

製造中

低電力、高精度、4ピンWLP、電流検出アンプ

超低消費電力で超低オフセットと低利得誤差を特長とする最薄型/最小の電流検出アンプ

利用上の注意

本データシートの英語以外の言語への翻訳はユーザの便宜のために提供されるものであり、リビジョンが古い場合があります。最新の内容については、必ず最新の英語版をご参照ください。

なお、日本語版のデータシートは基本的に「Rev.0」(リビジョン0)で作成されています。そのため、英語版が後に改訂され、複数製品のデータシートがひとつに統一された場合、同じ「Rev.0」の日本語版のデータシートが異なる製品のデータシートとして表示されることがあります。たとえば、「ADM3307E」の場合、日本語データシートをクリックすると「ADM3311E」が表示されます。これは、英語版のデータシートが複数の製品で共有できるように1本化され、「ADM3307E/ADM3310E/ADM3311E/ADM3312E/ADM3315E」(Rev.J)と改訂されたからで、決して誤ってリンクが張られているわけではありません。和文化されたデータシートを少しでも有効に活用していただくためにこのような方法をとっておりますので、ご了解ください。

アナログ・デバイセズ社は、提供する情報が正確で信頼できるものであることを期していますが、その情報の利用に関して、あるいはその利用によって生じる第三者の特許やその他の権利の侵害に関して一切の責任を負いません。また、アナログ・デバイセズ社の特許または特許の権利の使用を明示的または暗示的に許諾するものでもありません。仕様は予告なしに変更する場合があります。本紙記載の商標および登録商標は、各社の所有に属します。

Viewing:

製品情報

  • 超低入力オフセット電圧および低利得誤差によって検出抵抗は小さい電流(nA)を検出可能
    • オフセット電圧:30µV (max)
    • 利得精度:0.23% (max)
  • 低消費電流による省電力
    • ICC:12.5µA (利得帯域幅200kHz時)
  • 省スペース4ピンWLPパッケージ
    • 0.78mm x 0.78mm x 0.35mm
  • 業界トップの低電源範囲
    • 入力コモンモード:1.6V~5.5V
  • 4つの利得オプションによって検出抵抗の選択の柔軟性を提供
    • G = 25V/V (MAX44286T)
    • G = 50V/V (MAX44286F)
    • G = 100V/V (MAX44286H)
    • G = 200V/V (MAX44286W)

MAX44286は、ゼロドリフトのハイサイド電流検出アンプファミリで、高精度、低消費電流を実現し、実装面積0.78mm x 0.78mm x 0.35mmの小型4ピン超薄型WLPで提供されます。この超小型サイズは、今日のスマートフォン、モバイルアクセサリ、ノートブック、ポータブル医療機器、および高精度の電流監視とスペースが重要となるすべてのバッテリ駆動ポータブル機器でのアプリケーションにとって最優先の要件です。

MAX44286の電圧出力は、25V/V、50V/V、100V/V、および200V/Vの4つの利得バージョンで提供されます。これらの4つの利得バージョンは検出抵抗の選択の柔軟性を提供し、超低入力オフセット電圧は数µA程度の小電流の検出に役立ちます。低電力性能によって、消費電力を最小限に抑えることも可能になります。

MAX44286は、1.6V~5.5Vの電源電圧範囲では-40℃~+85℃の温度範囲で動作し、1.8V~5.5Vでは-40℃~+125℃の自動車用温度範囲で動作します。MAX44286を4ピン超薄型WLPパッケージに収めるため、このデバイスの電源電圧はRS+端子と共用されています。

アプリケーション

  • 携帯アクセサリ
  • ノートブックコンピュータおよびタブレット
  • ポータブル医療機器
  • ポータブル/バッテリ駆動システム
  • パワーマネージメントシステム
  • スマートフォン

MAX44286
低電力、高精度、4ピンWLP、電流検出アンプ
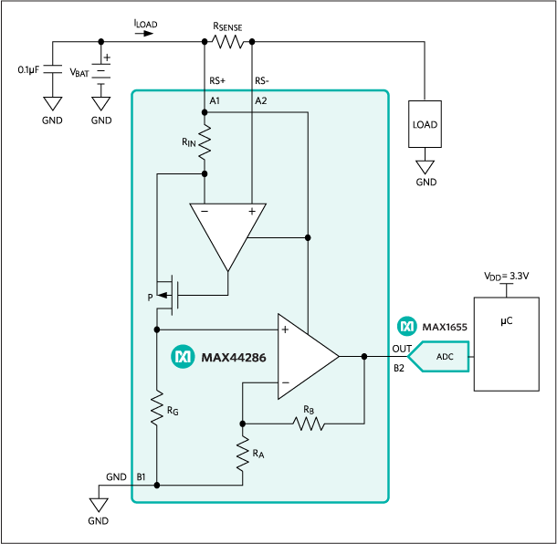
MAX44286:標準アプリケーション回路
myAnalogに追加

myAnalogの製品セクション(通知受け取り)、既存/新規プロジェクトに製品を追加する。

新規プロジェクトを作成
質問する
サポート

アナログ・デバイセズのサポート・ページはアナログ・デバイセズへのあらゆるご質問にお答えするワンストップ・ポータルです。


ドキュメント

さらに詳しく
myAnalogに追加

myAnalogのリソース・セクション、既存/新規プロジェクトにメディアを追加する。

新規プロジェクトを作成

ソフトウェア・リソース

必要なソフトウェア/ドライバが見つかりませんか?

ドライバ/ソフトウェアをリクエスト

ツールおよびシミュレーション


評価用キット

MAX44286EVKIT

MAX44286の評価キット

機能と利点

  • 高精度リアルタイム電流監視
  • 入力コモンモード範囲:+1.8V~+5.5V
  • 実証済みPCBレイアウト
  • RoHS準拠

製品詳細

MAX44286の評価キット(EVキット)は、高精度および低消費電流を実現するゼロドリフトのハイサイド電流検出アンプのMAX44286を評価するための実証済み設計を提供します。このEVキットは、超小型4ピンWLPパッケージ(0.78mm x 0.78mm x 0.35mm)のMAX44286を実証します。

このEVキットのPCBは、50V/V利得バージョンのMAX44286FAWS+が実装されています。その他の利得オプションも利用可能です。ピンコンパチブルのMAX44286TAWS+ (25V/V利得)、MAX44286HAWS+ (100V/V利得)、およびMAX44286WAWS+ (200V/V利得)の無料サンプルについては、お問い合わせください。

アプリケーション

  • 携帯アクセサリ
  • ノートブックコンピュータおよびタブレット
  • ポータブル医療機器
  • ポータブル/バッテリ駆動システム
  • パワーマネージメントシステム
  • スマートフォン

MAX44286EVKIT
MAX44286の評価キット

最新のディスカッション

MAX44286に関するディスカッションはまだありません。意見を投稿しますか?

EngineerZone®でディスカッションを始める

最近表示した製品