MAX4409

製造中

80mW、DirectDrive、コモンモード検出付きステレオヘッドフォンアンプ

80mW、DirectDrive、コモンモード検出付き、ステレオヘッドフォンアンプ

利用上の注意

本データシートの英語以外の言語への翻訳はユーザの便宜のために提供されるものであり、リビジョンが古い場合があります。最新の内容については、必ず最新の英語版をご参照ください。

なお、日本語版のデータシートは基本的に「Rev.0」(リビジョン0)で作成されています。そのため、英語版が後に改訂され、複数製品のデータシートがひとつに統一された場合、同じ「Rev.0」の日本語版のデータシートが異なる製品のデータシートとして表示されることがあります。たとえば、「ADM3307E」の場合、日本語データシートをクリックすると「ADM3311E」が表示されます。これは、英語版のデータシートが複数の製品で共有できるように1本化され、「ADM3307E/ADM3310E/ADM3311E/ADM3312E/ADM3315E」(Rev.J)と改訂されたからで、決して誤ってリンクが張られているわけではありません。和文化されたデータシートを少しでも有効に活用していただくためにこのような方法をとっておりますので、ご了解ください。

アナログ・デバイセズ社は、提供する情報が正確で信頼できるものであることを期していますが、その情報の利用に関して、あるいはその利用によって生じる第三者の特許やその他の権利の侵害に関して一切の責任を負いません。また、アナログ・デバイセズ社の特許または特許の権利の使用を明示的または暗示的に許諾するものでもありません。仕様は予告なしに変更する場合があります。本紙記載の商標および登録商標は、各社の所有に属します。

Viewing:

製品情報

  • 大容量の出力コンデンサ不要
  • グランド基準出力によって、ヘッドフォングランドピンのDCバイアス電圧を排除
  • コモンモード電圧検出によるグランドループノイズの除去
  • CMRR:96dB
  • 出力コンデンサに起因する低周波応答の悪化なし
  • チャネル当たり80mWを16Ωに出力
  • 低THD+N:0.002%
  • 高PSRR:86dB
  • クリックアンドポップノイズ抑制回路内蔵
  • 1.8V~3.6Vの単一電源動作
  • 低自己消費電流
  • 低電力シャットダウンモード
  • 短絡および熱過負荷保護
  • ±8kV ESD保護アンプ出力
  • 省スペースパッケージで入手可能
    • 20ピンTQFN (4mm x 4mm x 0.8mm)

ステレオヘッドフォンアンプのMAX4409は、マキシムのDirectDrive®構成とコモンモード検出入力を備えています。コモンモード検出入力によってコモンモードノイズを除去することができます。従来のヘッドフォンアンプでは、ヘッドフォンとアンプ間に大容量の出力コンデンサが必要でした。しかし、DirectDriveでは、単一電源からグランド基準出力を生成するため、大容量の出力コンデンサが不要となり、コスト、基板スペース、および部品高さを削減することができます。コモンモード電圧検出は、アンプのSGNDとヘッドフォンリターン間の差を補正します。この機能によって、家庭のHiFiシステムに接続されているPCなどのように、他のグランド接続された機器へのラインアウト接続としてHPソケットを使用した際のグランドループノイズが最小限に抑えられます。

MAX4409は、消費電流がわずか5mAで、チャネル当たり最大80mWを16Ω負荷に出力し、0.002%の低いTHD+Nを実現します。このデバイスは、電源除去比が86dBと高いため、電源調整なしでノイズの多いディジタル電源で動作します。MAX4409は、ヘッドフォン出力に±8kV ESD保護を備えています。総合的なクリックアンドポップ回路によって、電源起動およびシャットダウン時の可聴クリック/ポップ音が除去されます。低電力シャットダウンモードでは、消費電流がわずか6µAまで減少します。

MAX4409は、1.8V~3.6Vの単一電源で動作し、短絡および熱過負荷保護を備えています。また、-40℃~+85℃の拡張温度範囲での動作が保証されています。MAX4409は、4mm x 4mm x 0.8mmの小型20ピンTQFNパッケージで提供されます。

アプリケーション

  • 携帯電話
  • デスクトップPC
  • MP3プレーヤー
  • ノートブックコンピュータ
  • PDA
  • ポータブルオーディオ機器
  • タブレットPC

MAX4409
80mW、DirectDrive、コモンモード検出付きステレオヘッドフォンアンプ
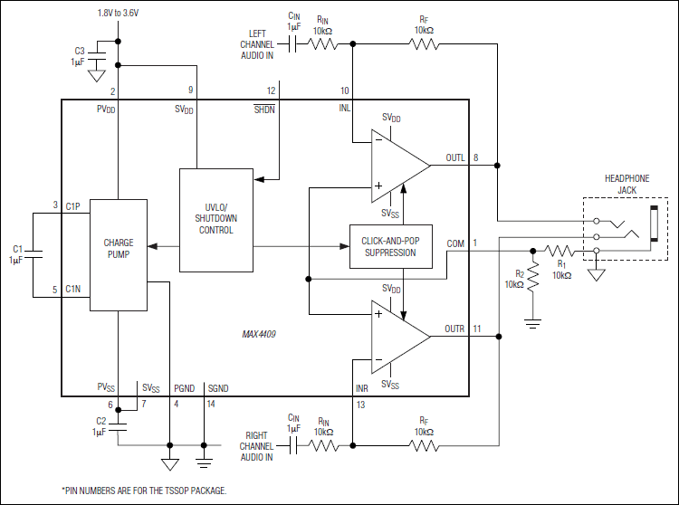
MAX4409:標準アプリケーション回路
myAnalogに追加

myAnalogの製品セクション(通知受け取り)、既存/新規プロジェクトに製品を追加する。

新規プロジェクトを作成
質問する
サポート

アナログ・デバイセズのサポート・ページはアナログ・デバイセズへのあらゆるご質問にお答えするワンストップ・ポータルです。


ドキュメント

さらに詳しく
myAnalogに追加

myAnalogのリソース・セクション、既存/新規プロジェクトにメディアを追加する。

新規プロジェクトを作成

ソフトウェア・リソース

必要なソフトウェア/ドライバが見つかりませんか?

ドライバ/ソフトウェアをリクエスト

最新のディスカッション

MAX4409に関するディスカッションはまだありません。意見を投稿しますか?

EngineerZone®でディスカッションを始める

最近表示した製品