MAX4310

製造中

高速、低電力、単一電源マルチチャネル、ビデオマルチプレクサ/アンプ

利用上の注意

本データシートの英語以外の言語への翻訳はユーザの便宜のために提供されるものであり、リビジョンが古い場合があります。最新の内容については、必ず最新の英語版をご参照ください。

なお、日本語版のデータシートは基本的に「Rev.0」(リビジョン0)で作成されています。そのため、英語版が後に改訂され、複数製品のデータシートがひとつに統一された場合、同じ「Rev.0」の日本語版のデータシートが異なる製品のデータシートとして表示されることがあります。たとえば、「ADM3307E」の場合、日本語データシートをクリックすると「ADM3311E」が表示されます。これは、英語版のデータシートが複数の製品で共有できるように1本化され、「ADM3307E/ADM3310E/ADM3311E/ADM3312E/ADM3315E」(Rev.J)と改訂されたからで、決して誤ってリンクが張られているわけではありません。和文化されたデータシートを少しでも有効に活用していただくためにこのような方法をとっておりますので、ご了解ください。

アナログ・デバイセズ社は、提供する情報が正確で信頼できるものであることを期していますが、その情報の利用に関して、あるいはその利用によって生じる第三者の特許やその他の権利の侵害に関して一切の責任を負いません。また、アナログ・デバイセズ社の特許または特許の権利の使用を明示的または暗示的に許諾するものでもありません。仕様は予告なしに変更する場合があります。本紙記載の商標および登録商標は、各社の所有に属します。

Viewing:

製品情報

  • 最低+4Vまでの単一電源動作
  • -3dB帯域幅:345MHz (MAX4311)
    -3dB帯域幅:150MHz (MAX4313)
  • スルーレート:540V/µs (MAX4313)
  • 低消費電流:6.1mA
  • チャネルスイッチング時間:40ns
  • 超低スイッチングトランジェント:10mVp-p
  • 微分利得/位相誤差:0.06%/0.08°
  • レイルトゥレイル出力:150Ωを電源電圧の730mV以内まで駆動
  • 負の電源電圧までの入力同相電圧範囲
  • 低電力シャットダウンモード
  • パッケージ:省スペースの8ピンµMAX®および16ピンQSOP

MAX4310~MAX4315は単一電源動作のマルチプレクサ(mux)アンプで、高速動作、低グリッチスイッチングおよび優れたビデオ仕様を兼ね備えています。これら6つの製品はマルチプレクサの入力数および利得構成が異なります。MAX4310/MAX4311/MAX4312は、2/4/8チャネルのマルチプレクサおよびユニティゲインが安定するように最適化された可変利得アンプを内蔵しています。MAX4313/MAX4314/MAX4315は、2/4/8チャネルのマルチプレクサおよび+2V/V固定利得アンプを内蔵しています。これらのデバイスは40nsのチャネルスイッチング時間および10mVp-pの低スイッチングトランジェント性能を備えているので、ビデオスイッチングアプリケーションに最適です。これらのデバイスは+4.0V~+10.5Vの単一電源または±2V~±5.25Vのデュアル電源で動作します。出力はレイルトゥレイルで、入力同相電圧範囲は負の電源電圧まで適用できます。

MAX4310/MAX4311/MAX4312は280MHz/345MHz/265MHzの-3dB帯域幅および最大460V/µsのスルーレート性能を備えています。MAX4313/MAX4314/MAX4315は逆終端ケーブルの駆動に最適で、150MHz/127MHz/97MHzの-3dB帯域幅、最大540V/µsのスルーレートおよび+2V/Vの固定利得を特長としています。自己消費電流は僅か6.1mAです。更に低電力シャットダウンモードに設定すると、消費電流が僅か560µAに低減され、出力はハイインピーダンス状態になります。MAX4310~MAX4315の内蔵アンプは、全出力電圧範囲において僅か8Ωのオープンループ出力インピーダンスを維持するので、ほとんどのレイルトゥレイルアンプで標準的な負荷条件下において利得誤差と帯域幅変動が最小限に抑えられます。これらのデバイスは微分利得および位相誤差がそれぞれ0.06%/0.08°となっており、放送用ビデオアプリケーションに最適です。

アプリケーション

  • 75Ωビデオケーブルドライバ
  • ブロードバンドビデオ
  • フラッシュADC入力バッファ
  • 高速信号処理
  • 医療用画像処理
  • マルチメディア製品
  • ビデオクロスポイント切替
  • ビデオ信号多重化

MAX4310
高速、低電力、単一電源マルチチャネル、ビデオマルチプレクサ/アンプ
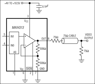
MAX4310、MAX4311、MAX4312、MAX4313、MAX4314、MAX4315:標準動作回路
myAnalogに追加

myAnalogの製品セクション(通知受け取り)、既存/新規プロジェクトに製品を追加する。

新規プロジェクトを作成
質問する
サポート

アナログ・デバイセズのサポート・ページはアナログ・デバイセズへのあらゆるご質問にお答えするワンストップ・ポータルです。


ドキュメント

さらに詳しく
myAnalogに追加

myAnalogのリソース・セクション、既存/新規プロジェクトにメディアを追加する。

新規プロジェクトを作成

ソフトウェア・リソース

必要なソフトウェア/ドライバが見つかりませんか?

ドライバ/ソフトウェアをリクエスト

ツールおよびシミュレーション


評価用キット

MAX4313EVKIT

MAX4310およびMAX4313の評価キット

機能と利点

  • 単一電源動作
  • 150MHzの-3dB帯域幅(RL = 150Ω)
  • 540V/µsのスルーレート(RL = 150Ω)
  • 40MHzまでの0.1dB利得平坦性(RL = 150Ω)
  • 低スイッチングトランジェント(20mVP-P)
  • 0.06%/0.02°の微分利得/位相誤差
  • 電源電圧範囲まで拡張された出力
  • 完全にアセンブリおよびテスト済みの表面実装ボード

製品詳細

MAX4313評価キット(EVキット)を使用すると、MAX4313低電力、単一電源動作ビデオマルチプレクサ/アンプの性能評価が容易になります。MAX4313の利得は+2V/Vに固定されており、逆終端ケーブルの駆動に最適です。50Ω系のテスト装置との互換性を維持するために、SMAコネクタと50Ω終端抵抗が実装されています。性能評価にビデオテスト装置を使用する場合には、終端抵抗を75Ωに変更するだけで十分です。

このEVキットには、MAX4313が既に実装済みです。MAX4310の性能評価を実施する際には、無料サンプル(MAX4310ESA)を請求し、EVボード上に実装されているMAX4313をMAX4310と交換してください。希望の利得を設定するために利得設定抵抗を変更してください。

MAX4313EVKIT
MAX4310およびMAX4313の評価キット

最新のディスカッション

MAX4310に関するディスカッションはまだありません。意見を投稿しますか?

EngineerZone®でディスカッションを始める

最近表示した製品