MAX3812

製造中止

選択可能なスルーレートを備えた、マルチレートSMPTE SD/HDケーブルドライバ

利用上の注意

本データシートの英語以外の言語への翻訳はユーザの便宜のために提供されるものであり、リビジョンが古い場合があります。最新の内容については、必ず最新の英語版をご参照ください。

なお、日本語版のデータシートは基本的に「Rev.0」(リビジョン0)で作成されています。そのため、英語版が後に改訂され、複数製品のデータシートがひとつに統一された場合、同じ「Rev.0」の日本語版のデータシートが異なる製品のデータシートとして表示されることがあります。たとえば、「ADM3307E」の場合、日本語データシートをクリックすると「ADM3311E」が表示されます。これは、英語版のデータシートが複数の製品で共有できるように1本化され、「ADM3307E/ADM3310E/ADM3311E/ADM3312E/ADM3315E」(Rev.J)と改訂されたからで、決して誤ってリンクが張られているわけではありません。和文化されたデータシートを少しでも有効に活用していただくためにこのような方法をとっておりますので、ご了解ください。

アナログ・デバイセズ社は、提供する情報が正確で信頼できるものであることを期していますが、その情報の利用に関して、あるいはその利用によって生じる第三者の特許やその他の権利の侵害に関して一切の責任を負いません。また、アナログ・デバイセズ社の特許または特許の権利の使用を明示的または暗示的に許諾するものでもありません。仕様は予告なしに変更する場合があります。本紙記載の商標および登録商標は、各社の所有に属します。

Viewing:

製品情報

  • SMPTE 292M、SMPTE 344M、SMPTE 259M、およびDVB-ASIに準拠
  • +3.3V電源で106mWの消費電力
  • 低EMIとするためにスムーズな立上り/立下り遷移
  • HDおよびSD速度に対応して選択可能なスルーレート
  • Gennum GS1528とピンコンパチブル
  • 同軸ケーブルを駆動するデュアル出力
  • 可変出力電圧振幅
  • CML、LVPECL、およびLVDSの差動振幅との入力コンパチビリティ
  • 動作温度範囲:0℃~+85℃

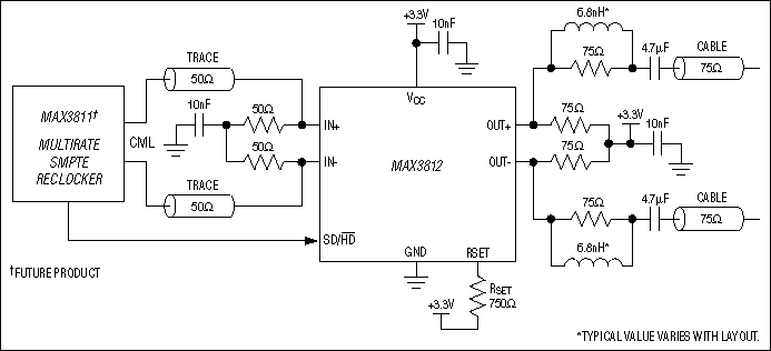
MAX3812は最高1.485Gbpsのデータレートで動作するように設計されたマルチレートSMPTEケーブルドライバで、1つまたは2つの75Ω同軸ケーブルを駆動します。SMPTE 292M、SMPTE 344M、およびSMPTE 259Mに適合するように、2種の選択可能なスルーレートが用意されています。MAX3812は、Gennum GS1528とピンコンパチブルです。

MAX3812の入力は内部でバイアスされ、CML、LVPECL、およびLVDSの差動振幅とコンパチブルです。出力電圧振幅は、単一外付け抵抗器で調整可能です。

MAX3812は、0℃~+85℃の温度範囲で動作します。この製品は+3.3Vの電源で106mW (typ)を消費し、8ピンSOパッケージで提供されます。

アプリケーション

  • プロ用デジタルビデオカメラおよび録画機器
  • プロ用デジタルビデオスイッチャおよびルータ
  • SMPTE 292M、SMPTE 344M、SMPTE 259M、およびDVB-ASI同軸ケーブルシリアルデジタルインタフェース

MAX3812
選択可能なスルーレートを備えた、マルチレートSMPTE SD/HDケーブルドライバ
MAX3812:標準動作回路
myAnalogに追加

myAnalogの製品セクション(通知受け取り)、既存/新規プロジェクトに製品を追加する。

新規プロジェクトを作成
質問する
サポート

アナログ・デバイセズのサポート・ページはアナログ・デバイセズへのあらゆるご質問にお答えするワンストップ・ポータルです。


ドキュメント

さらに詳しく
myAnalogに追加

myAnalogのリソース・セクション、既存/新規プロジェクトにメディアを追加する。

新規プロジェクトを作成

ソフトウェア・リソース

必要なソフトウェア/ドライバが見つかりませんか?

ドライバ/ソフトウェアをリクエスト

最新のディスカッション

MAX3812に関するディスカッションはまだありません。意見を投稿しますか?

EngineerZone®でディスカッションを始める

最近表示した製品