MAX3675

製造中止

リミティングアンプ付き、622Mbps、低電力、3.3VクロックリカバリおよびデータリタイミングIC

利用上の注意

本データシートの英語以外の言語への翻訳はユーザの便宜のために提供されるものであり、リビジョンが古い場合があります。最新の内容については、必ず最新の英語版をご参照ください。

なお、日本語版のデータシートは基本的に「Rev.0」(リビジョン0)で作成されています。そのため、英語版が後に改訂され、複数製品のデータシートがひとつに統一された場合、同じ「Rev.0」の日本語版のデータシートが異なる製品のデータシートとして表示されることがあります。たとえば、「ADM3307E」の場合、日本語データシートをクリックすると「ADM3311E」が表示されます。これは、英語版のデータシートが複数の製品で共有できるように1本化され、「ADM3307E/ADM3310E/ADM3311E/ADM3312E/ADM3315E」(Rev.J)と改訂されたからで、決して誤ってリンクが張られているわけではありません。和文化されたデータシートを少しでも有効に活用していただくためにこのような方法をとっておりますので、ご了解ください。

アナログ・デバイセズ社は、提供する情報が正確で信頼できるものであることを期していますが、その情報の利用に関して、あるいはその利用によって生じる第三者の特許やその他の権利の侵害に関して一切の責任を負いません。また、アナログ・デバイセズ社の特許または特許の権利の使用を明示的または暗示的に許諾するものでもありません。仕様は予告なしに変更する場合があります。本紙記載の商標および登録商標は、各社の所有に属します。

Viewing:

製品情報

  • 電源:+3.3Vまたは+5.0V単一
  • ANSI、ITUおよびBellcore SDH/SONET仕様に適合
  • 低電力:+3.3Vで215mW
  • データ入力選択可能:差動PECLまたはアナログ
  • 受信信号強度インジケータ(RSSI)
  • ロスオブパワーおよびロスオブロックモニタ
  • 差動PECLクロックおよびデータ出力
  • 外部リファレンスクロック不要

MAX3675は、リミティングアンプを備えた完全クロックリカバリおよびデータリタイミングICです。622Mbps SDH/SONETアプリケーション用に設計されており、+3.3V単一電源で動作します。

MAX3675は、2つの差動アンプを備えています。1つはPECLレベルを受け付け、もう1つは小信号アナログレベルを受け付けます。アナログ入力はリミティングアンプ段に入力され、そこには受信信号強度インジケータ(RSSI)とスレッショルドが設定可能なロスオブパワー(LOP)モニタの両方の機能があります。PECLアンプを選択するとリミティングアンプがディセーブルされ、電力が節約されます。ロスオブロック(LOL)モニタが、完全集積PLL一部として組み込まれています。

アプリケーション

  • アッド/ドロップマルチプレクサ
  • ATM交換機
  • デジタルクロスコネクト
  • SDH/SONETアクセスノード
  • SDH/SONET伝送システム

MAX3675
リミティングアンプ付き、622Mbps、低電力、3.3VクロックリカバリおよびデータリタイミングIC
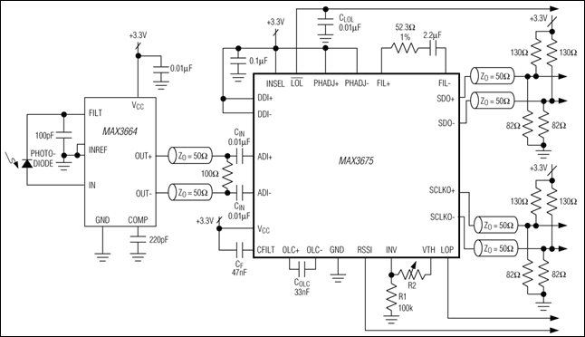
MAX3675:標準動作回路
myAnalogに追加

myAnalogの製品セクション(通知受け取り)、既存/新規プロジェクトに製品を追加する。

新規プロジェクトを作成
質問する
サポート

アナログ・デバイセズのサポート・ページはアナログ・デバイセズへのあらゆるご質問にお答えするワンストップ・ポータルです。


ドキュメント

さらに詳しく
myAnalogに追加

myAnalogのリソース・セクション、既存/新規プロジェクトにメディアを追加する。

新規プロジェクトを作成

ソフトウェア・リソース

必要なソフトウェア/ドライバが見つかりませんか?

ドライバ/ソフトウェアをリクエスト

最新のディスカッション

MAX3675に関するディスカッションはまだありません。意見を投稿しますか?

EngineerZone®でディスカッションを始める

最近表示した製品