MAX20082

製造中止

デュアル、冗長、Hブリッジモータドライバ、ASIL診断機能内蔵

ブラシDCモータを使用して耐障害性の車載アプリケーション用に設計

利用上の注意

本データシートの英語以外の言語への翻訳はユーザの便宜のために提供されるものであり、リビジョンが古い場合があります。最新の内容については、必ず最新の英語版をご参照ください。

なお、日本語版のデータシートは基本的に「Rev.0」(リビジョン0)で作成されています。そのため、英語版が後に改訂され、複数製品のデータシートがひとつに統一された場合、同じ「Rev.0」の日本語版のデータシートが異なる製品のデータシートとして表示されることがあります。たとえば、「ADM3307E」の場合、日本語データシートをクリックすると「ADM3311E」が表示されます。これは、英語版のデータシートが複数の製品で共有できるように1本化され、「ADM3307E/ADM3310E/ADM3311E/ADM3312E/ADM3315E」(Rev.J)と改訂されたからで、決して誤ってリンクが張られているわけではありません。和文化されたデータシートを少しでも有効に活用していただくためにこのような方法をとっておりますので、ご了解ください。

アナログ・デバイセズ社は、提供する情報が正確で信頼できるものであることを期していますが、その情報の利用に関して、あるいはその利用によって生じる第三者の特許やその他の権利の侵害に関して一切の責任を負いません。また、アナログ・デバイセズ社の特許または特許の権利の使用を明示的または暗示的に許諾するものでもありません。仕様は予告なしに変更する場合があります。本紙記載の商標および登録商標は、各社の所有に属します。

Viewing:

製品情報

  • ICとHブリッジの両方の障害を検出してシステムの安全性を強化する包括的なIC診断機能
  • 両チャネルは完全に独立で端子や回路を一切共有せず、完全な冗長性を提供
  • 抵抗で設定可能な機能によってソフトウェアの開発を簡素化
  • 100%デューティサイクルを含む全nFET動作によってシステムコストを削減

MAX20082は、ブラシDCモーターなどの大電力誘導性負荷を使用する耐障害性車載アプリケーション専用に設計されたデュアル、フルブリッジコントローラです。このデバイスは、外付けのnチャネルパワーMOSFETとともに使用するように設計された、2つの完全に個別のモーター制御チャネルを備えています。各チャネルは4.75V~5.25Vの入力電源電圧範囲で動作し、最大35Vのモーター電源電圧との組合せで動作可能です。

チャージポンプレギュレータは、5Vの入力電源電圧で9.8Vのゲート駆動を提供します。HブリッジのハイサイドnチャネルMOSFETの駆動に必要な入力バッテリ電圧以上の電圧を提供するために、ブートストラップコンデンサが使用されます。ハイサイド駆動用の内蔵トップオフチャージポンプによって、DC (100%デューティサイクル)動作が可能です。

また、このデバイスはプログラム可能なデッドタイム、ゲート駆動スルーレート、およびMOSFET短絡スレッショルドも備えています。Hブリッジは、正転モード(時計回り)、逆転モード(反時計回り)、制動モード、およびコーストモードでの駆動が可能です。制動モードでは、両方のローサイドMOSFETがオンになります(同期低速減衰)。コーストモードでは、Hブリッジの全MOSFETがオフになります(非同期高速減衰)。パワーMOSFETは、抵抗で調整可能なデッドタイム回路によって貫通電流から保護されます。

各チャネルは、ローサイド電流検出アンプも内蔵しています。この電流検出アンプはモーター(Hブリッジ)電流の検出に使用され、モーター障害時に電流を制限するための過電流保護回路を内蔵しています。

内蔵の診断機能は、低電圧、過熱、Hブリッジ、および端子の障害を示し、ほとんどの短絡状態でパワーMOSFETを保護するように設定可能です。さらに、このデバイスは1つのパッケージに2つの完全に冗長なHブリッジドライバを備えることによって、ASILシステムでの実装をサポートします。2つのチャネルは完全に独立で端子や機能を共有せず、完全な冗長性があります。

MAX20082は、-40℃~+125℃の全周囲温度範囲での動作が保証されています。最大ジャンクション温度は150℃で、170℃ (typ)でのサーマルシャットダウンを備えています。このデバイスは56ピン、TSSOPパッケージ(14mm x 6.1mm)で提供されます。

アプリケーション

  • 車載モータドライバ
  • 産業用モータドライバ

MAX20082
デュアル、冗長、Hブリッジモータドライバ、ASIL診断機能内蔵
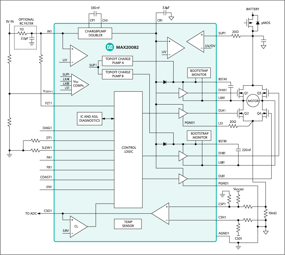
MAX20082:標準アプリケーション回路
myAnalogに追加

myAnalogの製品セクション(通知受け取り)、既存/新規プロジェクトに製品を追加する。

新規プロジェクトを作成
質問する
サポート

アナログ・デバイセズのサポート・ページはアナログ・デバイセズへのあらゆるご質問にお答えするワンストップ・ポータルです。


ドキュメント

さらに詳しく
myAnalogに追加

myAnalogのリソース・セクション、既存/新規プロジェクトにメディアを追加する。

新規プロジェクトを作成

ソフトウェア・リソース

必要なソフトウェア/ドライバが見つかりませんか?

ドライバ/ソフトウェアをリクエスト

最新のディスカッション

MAX20082に関するディスカッションはまだありません。意見を投稿しますか?

EngineerZone®でディスカッションを始める

最近表示した製品