MAX19507

製造中

デュアルチャネル、8ビット、130Msps ADC

チャネル当り74mWで、49.8dBFSのSNRおよび69dBcのSFDRを提供する、8ビット、130MspsデュアルチャネルADC

利用上の注意

本データシートの英語以外の言語への翻訳はユーザの便宜のために提供されるものであり、リビジョンが古い場合があります。最新の内容については、必ず最新の英語版をご参照ください。

なお、日本語版のデータシートは基本的に「Rev.0」(リビジョン0)で作成されています。そのため、英語版が後に改訂され、複数製品のデータシートがひとつに統一された場合、同じ「Rev.0」の日本語版のデータシートが異なる製品のデータシートとして表示されることがあります。たとえば、「ADM3307E」の場合、日本語データシートをクリックすると「ADM3311E」が表示されます。これは、英語版のデータシートが複数の製品で共有できるように1本化され、「ADM3307E/ADM3310E/ADM3311E/ADM3312E/ADM3315E」(Rev.J)と改訂されたからで、決して誤ってリンクが張られているわけではありません。和文化されたデータシートを少しでも有効に活用していただくためにこのような方法をとっておりますので、ご了解ください。

アナログ・デバイセズ社は、提供する情報が正確で信頼できるものであることを期していますが、その情報の利用に関して、あるいはその利用によって生じる第三者の特許やその他の権利の侵害に関して一切の責任を負いません。また、アナログ・デバイセズ社の特許または特許の権利の使用を明示的または暗示的に許諾するものでもありません。仕様は予告なしに変更する場合があります。本紙記載の商標および登録商標は、各社の所有に属します。

Viewing:

製品情報

  • 超低電力動作(130Mspsで74mW/チャネル)
  • 1.8Vまたは2.5V~3.3Vのアナログ電源
  • 優れたダイナミック性能
    • SNR:49.8dBFS (70MHzの場合)
    • SFDR:69dBc (70MHzの場合)
  • SPI™インタフェースでのユーザ設定可能な調整および機能選択
  • 選択可能なデータバス(デュアルCMOSまたはシングル多重化CMOS)
  • 高速ディジタルインタフェースを簡素化するDCLK出力および設定可能なデータ出力タイミング
  • 非常に広い入力コモンモード電圧範囲:0.4V~1.4V
  • 非常に広いアナログ入力帯域:850MHz以上
  • シングルエンドまたは差動アナログ入力
  • シングルエンドまたは差動クロック入力
  • 1分周(DIV1)、2分周(DIV2)、および4分周(DIV4)のクロックモード
  • 2の補数、グレーコード、およびオフセットバイナリ出力データ形式
  • 範囲外インジケータ(DOR)
  • CMOS出力の内部終端オプション(設定可能)
  • ビットオーダーの反転可能(設定可能)
  • データ出力試験パターン
  • エクスポーズドパッド付き、小型、7mm x 7mm、48ピンTQFNパッケージ

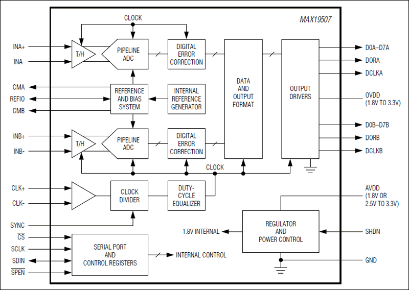
デュアルチャネル、アナログ-ディジタルコンバータ(ADC)のMAX19507は8ビットの分解能および130Mspsの最大サンプルレートを提供します。

MAX19507のアナログ入力は、0.4V~1.4Vの広い入力コモンモード電圧範囲に対応しており、広範囲のRF、IF、およびベースバンドフロントエンド部品に対してDC結合入力が可能となります。MAX19507はベースバンドから400MHz以上の高い入力周波数まで優れたダイナミック性能を提供しており、ゼロ中間周波数(ZIF)および高い中間周波数(IF)サンプリングアプリケーションに最適となります。標準的な信号対雑音比(SNR)性能は49.8dBFSで、標準的なスプリアスフリーダイナミックレンジ(SFDR)は、fIN = 70MHzおよびfCLK = 130MHzにおいて69dBcです。

MAX19507は1.8V電源で動作します。また、内蔵の自己検出電圧レギュレータによって、2.5V~3.3Vの電源(AVDD)で動作可能です。ディジタル出力ドライバは、1.8V~3.5Vの範囲の独立した電源電圧(OVDD)で動作します。アナログ消費電力は、VAVDD = 1.8Vでチャネル当りわずか74mWです。MAX19507は、低い動作電力に加え、パワーダウンモードでわずか1mW、スタンバイモードで21mWの消費電力となっています。

3線式シリアルポートインタフェースを介してアクセスされる設定可能なレジスタによって、様々な調整および機能選択が可能となります。あるいは、シリアルポートインタフェースをディセーブルにし、3つのピンで出力モード、データ形式、およびクロック分周モードを選択することもできます。データ出力は、デュアルのパラレルCMOS対応出力データバスで提供可能であり、シングルの多重化パラレルCMOSバスとして構成することもできます。

MAX19507は、小型、7mm x 7mmの48ピンTQFNパッケージで提供され、-40℃~+85℃の拡張温度範囲での動作が保証されています。

ピンおよび機能互換の10ビット、65Msps、100Msps、および130Mspsバージョンは、それぞれMAX19515、MAX19516、およびMAX19517のデータシートを参照してください。ピンおよび機能互換の8ビット、65Mspsおよび100Mspsバージョンは、それぞれMAX19505およびMAX19506のデータシートを参照してください。

アプリケーション

  • デジタルセットトップボックス
  • セルラ基地局およびポイント間マイクロ波レシーバなどのIFおよびベースバンド通信
  • ポータブル計器および低電力データ収集
  • 超音波および医療用画像化

MAX19507
デュアルチャネル、8ビット、130Msps ADC
MAX8879:ファンクションダイアグラム
myAnalogに追加

myAnalogの製品セクション(通知受け取り)、既存/新規プロジェクトに製品を追加する。

新規プロジェクトを作成
質問する
サポート

アナログ・デバイセズのサポート・ページはアナログ・デバイセズへのあらゆるご質問にお答えするワンストップ・ポータルです。


ドキュメント

さらに詳しく
myAnalogに追加

myAnalogのリソース・セクション、既存/新規プロジェクトにメディアを追加する。

新規プロジェクトを作成

ソフトウェア・リソース

必要なソフトウェア/ドライバが見つかりませんか?

ドライバ/ソフトウェアをリクエスト

ツールおよびシミュレーション

ソフトウェア開発 1


評価用キット

MAX19515EVKIT

MAX19505、MAX19506、MAX19507、MAX19515、MAX19516、およびMAX19517の評価キット

機能と利点

  • 単一電源動作
  • 低電圧、低電力動作
  • シングルエンドから差動への変換回路搭載
  • 差動またはシングルエンドのクロック構成
  • デューティサイクルを調整可能なクロック整形回路搭載
  • SPIインタフェース回路搭載
  • ユーザ選択可能な電源電圧
  • 鉛(Pb)フリーおよびRoHS準拠
  • 完全実装および試験済み

製品詳細

MAX19505~MAX19507/MAX19515~MAX19517の評価キット(EVキット)は、この8ビットおよび10ビットアナログ-デジタルコンバータ(ADC)ファミリの性能の評価に必要な全部品を含んだ完全実装および試験済み回路基板です。このEVキットはWindows® 7/10対応ソフトウェアも備え、MAX19505/MAX19507/MAX19515~MAX19517の設定可能な機能を実行するための簡素なグラフィカルユーザーインタフェース(GUI)を提供します。

MAX19505~MAX19507/MAX19515~MAX19517のEVキットは、アナログ信号源からのシングルエンドのアナログ入力に対応します。このEVキットは、このアナログシングルエンド信号を差動信号に変換するボード上の回路を提供します。ADCのデジタル出力は基本的なロジックアナライザで容易にキャプチャ可能です。このEVキットは公称3.6Vの単一電源で動作可能で、アナログ、クロック、デジタル、およびロジック回路用のボード上の安定化を提供します。

アプリケーション

  • デジタルセットトップボックス
  • セルラ基地局およびポイント間マイクロ波レシーバなどのIFおよびベースバンド通信
  • ポータブル計器および低電力データ収集
  • 超音波および医療用画像化

MAX19517EVKIT

MAX19505、MAX19506、MAX19507、MAX19515、MAX19516、およびMAX19517の評価キット

機能と利点

  • 単一電源動作
  • 低電圧、低電力動作
  • シングルエンドから差動への変換回路搭載
  • 差動またはシングルエンドのクロック構成
  • デューティサイクルを調整可能なクロック整形回路搭載
  • SPIインタフェース回路搭載
  • ユーザ選択可能な電源電圧
  • 鉛(Pb)フリーおよびRoHS準拠
  • 完全実装および試験済み

製品詳細

MAX19505~MAX19507/MAX19515~MAX19517の評価キット(EVキット)は、この8ビットおよび10ビットアナログ-デジタルコンバータ(ADC)ファミリの性能の評価に必要な全部品を含んだ完全実装および試験済み回路基板です。このEVキットはWindows® 7/10対応ソフトウェアも備え、MAX19505/MAX19507/MAX19515~MAX19517の設定可能な機能を実行するための簡素なグラフィカルユーザーインタフェース(GUI)を提供します。

MAX19505~MAX19507/MAX19515~MAX19517のEVキットは、アナログ信号源からのシングルエンドのアナログ入力に対応します。このEVキットは、このアナログシングルエンド信号を差動信号に変換するボード上の回路を提供します。ADCのデジタル出力は基本的なロジックアナライザで容易にキャプチャ可能です。このEVキットは公称3.6Vの単一電源で動作可能で、アナログ、クロック、デジタル、およびロジック回路用のボード上の安定化を提供します。

アプリケーション

  • デジタルセットトップボックス
  • セルラ基地局およびポイント間マイクロ波レシーバなどのIFおよびベースバンド通信
  • ポータブル計器および低電力データ収集
  • 超音波および医療用画像化

MAX19505EVKIT

MAX19505、MAX19506、MAX19507、MAX19515、MAX19516、およびMAX19517の評価キット

機能と利点

  • 単一電源動作
  • 低電圧、低電力動作
  • シングルエンドから差動への変換回路搭載
  • 差動またはシングルエンドのクロック構成
  • デューティサイクルを調整可能なクロック整形回路搭載
  • SPIインタフェース回路搭載
  • ユーザ選択可能な電源電圧
  • 鉛(Pb)フリーおよびRoHS準拠
  • 完全実装および試験済み

製品詳細

MAX19505~MAX19507/MAX19515~MAX19517の評価キット(EVキット)は、この8ビットおよび10ビットアナログ-デジタルコンバータ(ADC)ファミリの性能の評価に必要な全部品を含んだ完全実装および試験済み回路基板です。このEVキットはWindows® 7/10対応ソフトウェアも備え、MAX19505/MAX19507/MAX19515~MAX19517の設定可能な機能を実行するための簡素なグラフィカルユーザーインタフェース(GUI)を提供します。

MAX19505~MAX19507/MAX19515~MAX19517のEVキットは、アナログ信号源からのシングルエンドのアナログ入力に対応します。このEVキットは、このアナログシングルエンド信号を差動信号に変換するボード上の回路を提供します。ADCのデジタル出力は基本的なロジックアナライザで容易にキャプチャ可能です。このEVキットは公称3.6Vの単一電源で動作可能で、アナログ、クロック、デジタル、およびロジック回路用のボード上の安定化を提供します。

アプリケーション

  • デジタルセットトップボックス
  • セルラ基地局およびポイント間マイクロ波レシーバなどのIFおよびベースバンド通信
  • ポータブル計器および低電力データ収集
  • 超音波および医療用画像化

MAX19516EVKIT

MAX19505、MAX19506、MAX19507、MAX19515、MAX19516、およびMAX19517の評価キット

機能と利点

  • 単一電源動作
  • 低電圧、低電力動作
  • シングルエンドから差動への変換回路搭載
  • 差動またはシングルエンドのクロック構成
  • デューティサイクルを調整可能なクロック整形回路搭載
  • SPIインタフェース回路搭載
  • ユーザ選択可能な電源電圧
  • 鉛(Pb)フリーおよびRoHS準拠
  • 完全実装および試験済み

製品詳細

MAX19505~MAX19507/MAX19515~MAX19517の評価キット(EVキット)は、この8ビットおよび10ビットアナログ-デジタルコンバータ(ADC)ファミリの性能の評価に必要な全部品を含んだ完全実装および試験済み回路基板です。このEVキットはWindows® 7/10対応ソフトウェアも備え、MAX19505/MAX19507/MAX19515~MAX19517の設定可能な機能を実行するための簡素なグラフィカルユーザーインタフェース(GUI)を提供します。

MAX19505~MAX19507/MAX19515~MAX19517のEVキットは、アナログ信号源からのシングルエンドのアナログ入力に対応します。このEVキットは、このアナログシングルエンド信号を差動信号に変換するボード上の回路を提供します。ADCのデジタル出力は基本的なロジックアナライザで容易にキャプチャ可能です。このEVキットは公称3.6Vの単一電源で動作可能で、アナログ、クロック、デジタル、およびロジック回路用のボード上の安定化を提供します。

アプリケーション

  • デジタルセットトップボックス
  • セルラ基地局およびポイント間マイクロ波レシーバなどのIFおよびベースバンド通信
  • ポータブル計器および低電力データ収集
  • 超音波および医療用画像化

MAX19506EVKIT

MAX19505、MAX19506、MAX19507、MAX19515、MAX19516、およびMAX19517の評価キット

機能と利点

  • 単一電源動作
  • 低電圧、低電力動作
  • シングルエンドから差動への変換回路搭載
  • 差動またはシングルエンドのクロック構成
  • デューティサイクルを調整可能なクロック整形回路搭載
  • SPIインタフェース回路搭載
  • ユーザ選択可能な電源電圧
  • 鉛(Pb)フリーおよびRoHS準拠
  • 完全実装および試験済み

製品詳細

MAX19505~MAX19507/MAX19515~MAX19517の評価キット(EVキット)は、この8ビットおよび10ビットアナログ-デジタルコンバータ(ADC)ファミリの性能の評価に必要な全部品を含んだ完全実装および試験済み回路基板です。このEVキットはWindows® 7/10対応ソフトウェアも備え、MAX19505/MAX19507/MAX19515~MAX19517の設定可能な機能を実行するための簡素なグラフィカルユーザーインタフェース(GUI)を提供します。

MAX19505~MAX19507/MAX19515~MAX19517のEVキットは、アナログ信号源からのシングルエンドのアナログ入力に対応します。このEVキットは、このアナログシングルエンド信号を差動信号に変換するボード上の回路を提供します。ADCのデジタル出力は基本的なロジックアナライザで容易にキャプチャ可能です。このEVキットは公称3.6Vの単一電源で動作可能で、アナログ、クロック、デジタル、およびロジック回路用のボード上の安定化を提供します。

アプリケーション

  • デジタルセットトップボックス
  • セルラ基地局およびポイント間マイクロ波レシーバなどのIFおよびベースバンド通信
  • ポータブル計器および低電力データ収集
  • 超音波および医療用画像化

MAX19507EVKIT

MAX19505、MAX19506、MAX19507、MAX19515、MAX19516、およびMAX19517の評価キット

機能と利点

  • 単一電源動作
  • 低電圧、低電力動作
  • シングルエンドから差動への変換回路搭載
  • 差動またはシングルエンドのクロック構成
  • デューティサイクルを調整可能なクロック整形回路搭載
  • SPIインタフェース回路搭載
  • ユーザ選択可能な電源電圧
  • 鉛(Pb)フリーおよびRoHS準拠
  • 完全実装および試験済み

製品詳細

MAX19505~MAX19507/MAX19515~MAX19517の評価キット(EVキット)は、この8ビットおよび10ビットアナログ-デジタルコンバータ(ADC)ファミリの性能の評価に必要な全部品を含んだ完全実装および試験済み回路基板です。このEVキットはWindows® 7/10対応ソフトウェアも備え、MAX19505/MAX19507/MAX19515~MAX19517の設定可能な機能を実行するための簡素なグラフィカルユーザーインタフェース(GUI)を提供します。

MAX19505~MAX19507/MAX19515~MAX19517のEVキットは、アナログ信号源からのシングルエンドのアナログ入力に対応します。このEVキットは、このアナログシングルエンド信号を差動信号に変換するボード上の回路を提供します。ADCのデジタル出力は基本的なロジックアナライザで容易にキャプチャ可能です。このEVキットは公称3.6Vの単一電源で動作可能で、アナログ、クロック、デジタル、およびロジック回路用のボード上の安定化を提供します。

アプリケーション

  • デジタルセットトップボックス
  • セルラ基地局およびポイント間マイクロ波レシーバなどのIFおよびベースバンド通信
  • ポータブル計器および低電力データ収集
  • 超音波および医療用画像化

MAX19515EVKIT
MAX19505、MAX19506、MAX19507、MAX19515、MAX19516、およびMAX19517の評価キット
MAX19517EVKIT
MAX19505、MAX19506、MAX19507、MAX19515、MAX19516、およびMAX19517の評価キット
MAX19505EVKIT
MAX19505、MAX19506、MAX19507、MAX19515、MAX19516、およびMAX19517の評価キット
MAX19516EVKIT
MAX19505、MAX19506、MAX19507、MAX19515、MAX19516、およびMAX19517の評価キット
MAX19506EVKIT
MAX19505、MAX19506、MAX19507、MAX19515、MAX19516、およびMAX19517の評価キット
MAX19507EVKIT
MAX19505、MAX19506、MAX19507、MAX19515、MAX19516、およびMAX19517の評価キット

最新のディスカッション

MAX19507に関するディスカッションはまだありません。意見を投稿しますか?

EngineerZone®でディスカッションを始める

最近表示した製品