MAX1795

製造中

True-Shutdown付き、低消費電流、ステップアップDC-DCコンバータ

True Shutdown™付き、低消費電流ステップアップDC-DCコンバータ

利用上の注意

本データシートの英語以外の言語への翻訳はユーザの便宜のために提供されるものであり、リビジョンが古い場合があります。最新の内容については、必ず最新の英語版をご参照ください。

なお、日本語版のデータシートは基本的に「Rev.0」(リビジョン0)で作成されています。そのため、英語版が後に改訂され、複数製品のデータシートがひとつに統一された場合、同じ「Rev.0」の日本語版のデータシートが異なる製品のデータシートとして表示されることがあります。たとえば、「ADM3307E」の場合、日本語データシートをクリックすると「ADM3311E」が表示されます。これは、英語版のデータシートが複数の製品で共有できるように1本化され、「ADM3307E/ADM3310E/ADM3311E/ADM3312E/ADM3315E」(Rev.J)と改訂されたからで、決して誤ってリンクが張られているわけではありません。和文化されたデータシートを少しでも有効に活用していただくためにこのような方法をとっておりますので、ご了解ください。

アナログ・デバイセズ社は、提供する情報が正確で信頼できるものであることを期していますが、その情報の利用に関して、あるいはその利用によって生じる第三者の特許やその他の権利の侵害に関して一切の責任を負いません。また、アナログ・デバイセズ社の特許または特許の権利の使用を明示的または暗示的に許諾するものでもありません。仕様は予告なしに変更する場合があります。本紙記載の商標および登録商標は、各社の所有に属します。

Viewing:

製品情報

  • 効率:95%以上
  • True Shutdown回路
    • シャットダウン時に出力を入力から切断外付
    • ショットキダイオード不要
  • 自己消費電流:25µA
  • 低ノイズ、アンチリンギング機能
  • LBI/LBOコンパレータはシャットダウン中もイネーブル
  • シャットダウン電流:2µA
  • パッケージ:8ピンµMAX

MAX1795/MAX1796/MAX1797は、小型ポータブルハンドヘルド機器用の高効率ステップアップDC-DCコンバータです。いずれのデバイスもマキシムのTrue Shutdown™回路を備えているため、シャットダウン中は出力を入力から完全に切断し効率を改善すると共に、高価な外付部品を不要にします。また、ノイズに敏感なアプリケーション用にEMIを低減するマキシム独自のLXダンピング回路も備えています。システム内の柔軟性を増すために、DC-DCコンバータのシャットダウン中もバッテリ監視コンパレータ(LBI/LBO)はアクティブ状態に留まります。

MAX1795/MAX1796/MAX1797の入力電圧範囲は+0.7V~VOUT、VOUT設定範囲は+2V~+5.5Vです。スタートアップは+0.85Vから保証されています。これらのデバイスは、予め設定されたピン選択式の5Vまたは3.3V出力を備えています。また、2つの外付抵抗を用いて出力を他の電圧に調整することも可能です。これら3種のデバイス間の違いは電流リミットのみで、これにより外付部品を負荷に応じて最適化できます。MAX1795、MAX1796およびMAX1797の電流リミットはそれぞれ0.25A、0.5Aおよび1Aです。いずれも小型8ピンµMAX®パッケージ(8ピンSOの半分のサイズ、高さは僅か1.09mm)で提供されています。

アプリケーション

  • PDAおよびパームトップ
  • ポータブルデジタルオーディオプレーヤー
  • ポータブル端末
  • ワイヤレス端末

MAX1795
True-Shutdown付き、低消費電流、ステップアップDC-DCコンバータ
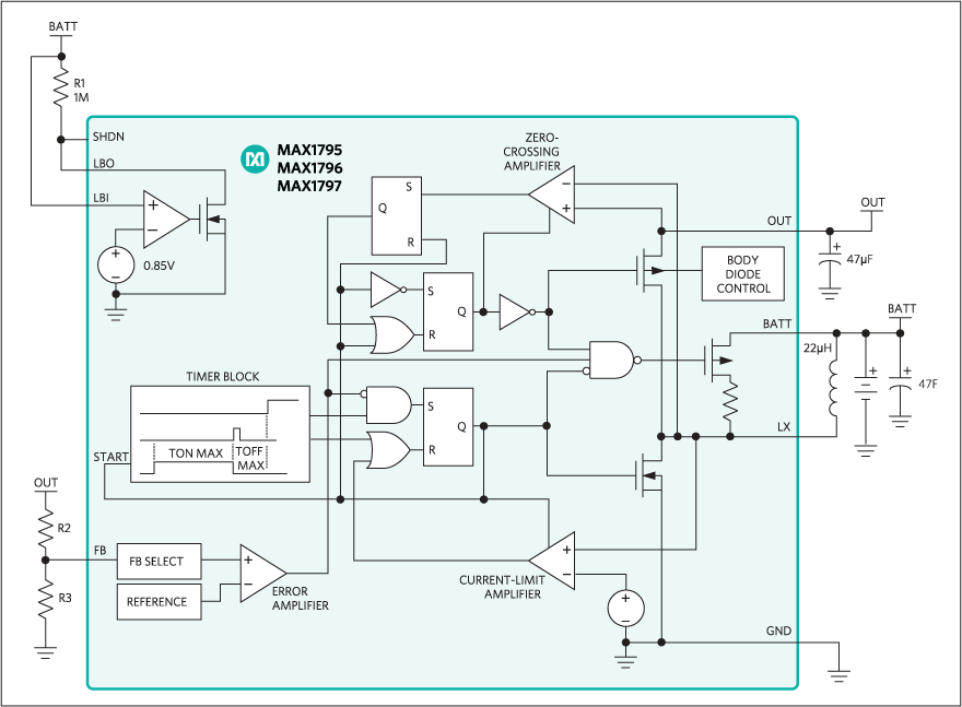
MAX1795、MAX1796、MAX1797:ファンクションダイアグラム
myAnalogに追加

myAnalogの製品セクション(通知受け取り)、既存/新規プロジェクトに製品を追加する。

新規プロジェクトを作成
質問する
サポート

アナログ・デバイセズのサポート・ページはアナログ・デバイセズへのあらゆるご質問にお答えするワンストップ・ポータルです。


ドキュメント

さらに詳しく
myAnalogに追加

myAnalogのリソース・セクション、既存/新規プロジェクトにメディアを追加する。

新規プロジェクトを作成

ソフトウェア・リソース

必要なソフトウェア/ドライバが見つかりませんか?

ドライバ/ソフトウェアをリクエスト

ハードウェア・エコシステム

製品モデル 製品ライフサイクル 詳細
スイッチング・レギュレータ & コントローラ 9
MAX1674 製造中 高効率、低消費電流、小型、ステップアップDC-DCコンバータ
MAX1675 製造中 高効率、低消費電流、小型、ステップアップDC-DCコンバータ
MAX1676 製造中 高効率、低消費電流、小型、ステップアップDC-DCコンバータ
MAX856 製造中 3.3V/5V/可変出力、ステップアップDC-DCコンバータ
MAX857 製造中 3.3V/5V/可変出力、ステップアップDC-DCコンバータ
MAX858 製造中 3.3V/5V/可変出力、ステップアップDC-DCコンバータ
MAX859 製造中 3.3V/5V/可変出力、ステップアップDC-DCコンバータ
MAX866 製造中 3.3V/5Vまたは可変出力、シングルセルDC-DCコンバータ
MAX867 製造中止 3.3V/5Vまたは可変出力、シングルセルDC-DCコンバータ
Modal heading
myAnalogに追加

myAnalogの製品セクション(通知受け取り)、既存/新規プロジェクトに製品を追加する。

新規プロジェクトを作成

評価用キット

MAX1797EVKIT

MAX1795、MAX1796、MAX1797の評価キット

機能と利点

  • シャットダウン中に出力が入力から切断
  • 最低0.7Vの入力電源電圧で動作
  • 可変出力電圧(2V~5.5V、外部分圧器)
  • 出力電流:最大500mA
  • 外付ショットキダイオード不要
  • 同期整流により効率を改善
  • ダンピング回路でEMIを低減
  • シャットダウン電流:1µA (typ)
  • ローバッテリディテクタ(LBI/LBO)
  • パッケージ:8ピンµMAX®
  • 表面実装構造
  • 完全実装済み、試験済み

製品詳細

MAX1797評価キット(EVキット)は、ポータブルハンドヘルド機器用の高効率ステップアップDC-DCコンバータです。従来のブースト回路と異なり、MAX1797の出力はシャットダウン中に入力から完全に切断されます。本EVキットは0.7V~VOUTの正入力電圧を受け付け、最大電流500mAの3.3V出力に変換します。本EVキットは超低自己消費電流と高効率によってバッテリ寿命を最大限に延ばします。

MAX1797のEVキットは完全実装済み、試験済みの表面実装プリント基板です。2V~5.5Vの範囲にある他の出力電圧の評価にも使用可能です。異なる出力電圧を設定するための外部フィードバック抵抗を取付ける予備パッドが基板上に用意されています。

アプリケーション

  • 携帯電話
  • 民生用オーディオ
  • コードレス電話
  • デジタルカメラおよびカムコーダ
  • 最終製品
  • 全地球測位システム(GPS)
  • ハンディターミナル
  • LCDディスプレイ
  • ノートブックコンピュータ
  • オーガナイザ
  • ページャ
  • パームトップコンピュータ
  • PDA
  • ペン入力パームトップ
  • POS端末
  • ポータブル患者監視装置/ドラッグデリバリ
  • ポータブル試験計器

MAX1797EVKIT
MAX1795、MAX1796、MAX1797の評価キット

最新のディスカッション

MAX1795に関するディスカッションはまだありません。意見を投稿しますか?

EngineerZone®でディスカッションを始める

最近表示した製品