MAX1718T

ノートブックCPUステップダウンコントローラ

利用上の注意

本データシートの英語以外の言語への翻訳はユーザの便宜のために提供されるものであり、リビジョンが古い場合があります。最新の内容については、必ず最新の英語版をご参照ください。

なお、日本語版のデータシートは基本的に「Rev.0」(リビジョン0)で作成されています。そのため、英語版が後に改訂され、複数製品のデータシートがひとつに統一された場合、同じ「Rev.0」の日本語版のデータシートが異なる製品のデータシートとして表示されることがあります。たとえば、「ADM3307E」の場合、日本語データシートをクリックすると「ADM3311E」が表示されます。これは、英語版のデータシートが複数の製品で共有できるように1本化され、「ADM3307E/ADM3310E/ADM3311E/ADM3312E/ADM3315E」(Rev.J)と改訂されたからで、決して誤ってリンクが張られているわけではありません。和文化されたデータシートを少しでも有効に活用していただくためにこのような方法をとっておりますので、ご了解ください。

アナログ・デバイセズ社は、提供する情報が正確で信頼できるものであることを期していますが、その情報の利用に関して、あるいはその利用によって生じる第三者の特許やその他の権利の侵害に関して一切の責任を負いません。また、アナログ・デバイセズ社の特許または特許の権利の使用を明示的または暗示的に許諾するものでもありません。仕様は予告なしに変更する場合があります。本紙記載の商標および登録商標は、各社の所有に属します。

Viewing:

製品情報

  • Quick-PWMアーキテクチャ
  • 全ラインおよび全負荷範囲のVOUT精度:±1%
  • 入力マルチプレクサ付5ビット内蔵DAC
  • 精度可変VOUTスルー制御
  • 可変出力範囲:0.6V~1.75V
  • 高精度オフセット制御
  • 電圧ポジショニングアプリケーションをサポート
  • バッテリ入力範囲:2V~28V
  • 別個の5Vバイアス電源が必要
  • スイッチング周波数:200kHz/300kHz/550kHz/1000kHz
  • 過電圧/低電圧保護
  • 大型同期整流器FETを駆動
  • ICC消費電流:700µA (typ)
  • シャットダウン消費電流:2µA (typ)
  • リファレンス出力:2V ±1%
  • 遷移時のVGATEブランキング
  • 小型28ピンQSOPパッケージ

ステップダウンコントローラのMAX1718Tは、ノートブックコンピュータのコアCPU DC-DCコンバータ用に設計されています。このコントローラは、最先端のCPUコア電源に必要なダイナミック可変出力、超高速過渡応答、高DC精度、および高効率を備えています。マキシム独自のQuick-PWM™クイック応答、一定オン時間PWM制御方式は広範な入力/出力電圧比を容易に処理し、比較的一定のスイッチング周波数を維持しながら、負荷過渡に対して100nsの「インスタントオン」応答を行います。

出力電圧は、5ビットディジタル-アナログコンバータ(DAC)によって0.6V~1.75Vの範囲でダイナミックに調整することができます。MAX1718Tは、パフォーマンス、バッテリおよびサスペンドモードに対応する3つの固有の5ビットVID DACコードを受け付けるマルチプレクサを内蔵しています。高精度スルーレート制御により、新規のDAC設定に「ジャストインタイム」で遷移できるため、バッテリを出入りするサージ電流を最小限に抑えることができます。

1対の相補オフセット制御入力によって、PCBトレースにおけるIR電圧降下を容易に補正可能で、電圧ポジショニング電源を構築することができます。電圧ポジショニングは負荷過渡応答を修正して、出力コンデンサの要件と全システム電力消費を低減します。

1段のステップダウン変換によって、これらのデバイスは高電圧バッテリを直接ステップダウンして、効率を最大化することができます。あるいは、高スイッチング周波数での2段変換(バッテリの代わりに5Vシステム電源をステップダウン)により、物理サイズを最小化することができます。

MAX1718Tは、28ピンQSOPパッケージで提供されます。

アプリケーション

  • 2セル~4セルLi+ (リチウムイオン)バッテリからCPUコア電源へのコンバータ
  • 5VからCPUコア電源へのコンバータ

MAX1718T
ノートブックCPUステップダウンコントローラ
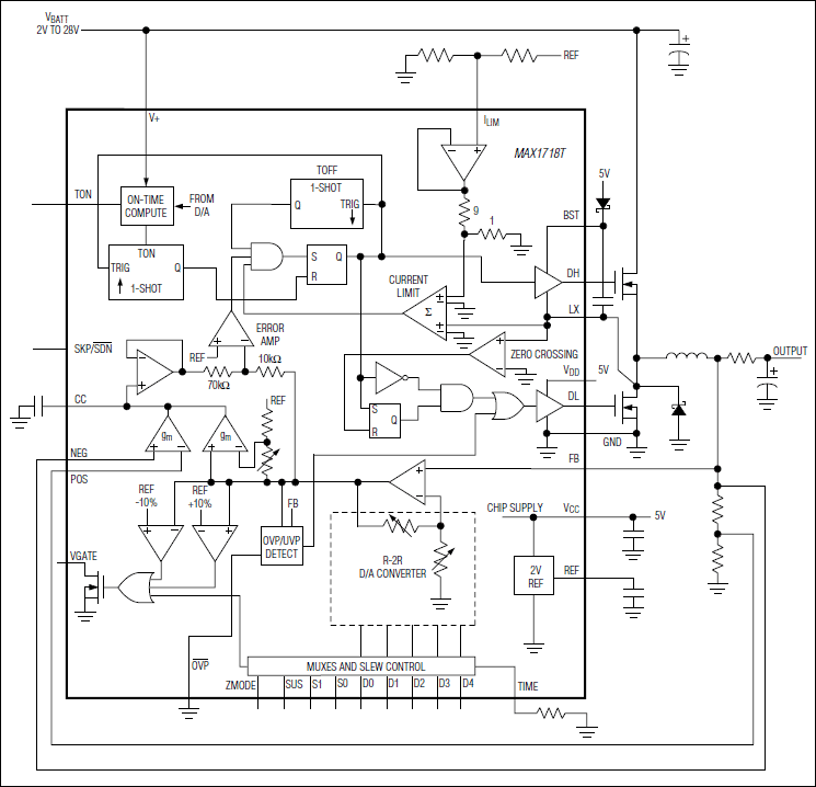
MAX1718T:ファンクションダイアグラム
myAnalogに追加

myAnalogの製品セクション(通知受け取り)、既存/新規プロジェクトに製品を追加する。

新規プロジェクトを作成
質問する
サポート

アナログ・デバイセズのサポート・ページはアナログ・デバイセズへのあらゆるご質問にお答えするワンストップ・ポータルです。


ドキュメント

さらに詳しく
myAnalogに追加

myAnalogのリソース・セクション、既存/新規プロジェクトにメディアを追加する。

新規プロジェクトを作成

ソフトウェア・リソース

必要なソフトウェア/ドライバが見つかりませんか?

ドライバ/ソフトウェアをリクエスト

最新のディスカッション

MAX1718Tに関するディスカッションはまだありません。意見を投稿しますか?

EngineerZone®でディスカッションを始める

最近表示した製品