MAX1715

新規設計には非推奨

超高効率、ノートブックコンピュータ用、デュアルステップダウンコントローラ

低コスト、超高速、1%精度のコントローラが、次世代ノートブックCPUコアおよびI/O電源を駆動

利用上の注意

本データシートの英語以外の言語への翻訳はユーザの便宜のために提供されるものであり、リビジョンが古い場合があります。最新の内容については、必ず最新の英語版をご参照ください。

なお、日本語版のデータシートは基本的に「Rev.0」(リビジョン0)で作成されています。そのため、英語版が後に改訂され、複数製品のデータシートがひとつに統一された場合、同じ「Rev.0」の日本語版のデータシートが異なる製品のデータシートとして表示されることがあります。たとえば、「ADM3307E」の場合、日本語データシートをクリックすると「ADM3311E」が表示されます。これは、英語版のデータシートが複数の製品で共有できるように1本化され、「ADM3307E/ADM3310E/ADM3311E/ADM3312E/ADM3315E」(Rev.J)と改訂されたからで、決して誤ってリンクが張られているわけではありません。和文化されたデータシートを少しでも有効に活用していただくためにこのような方法をとっておりますので、ご了解ください。

アナログ・デバイセズ社は、提供する情報が正確で信頼できるものであることを期していますが、その情報の利用に関して、あるいはその利用によって生じる第三者の特許やその他の権利の侵害に関して一切の責任を負いません。また、アナログ・デバイセズ社の特許または特許の権利の使用を明示的または暗示的に許諾するものでもありません。仕様は予告なしに変更する場合があります。本紙記載の商標および登録商標は、各社の所有に属します。

Viewing:

製品情報

  • 超高効率
  • 電流検出抵抗無し(損失のないILIMIT)
  • 負荷ステップ応答が100nsのQuick-PWM
  • 全ラインおよび負荷範囲においてVOUT精度が1%
  • 出力範囲:デュアルモード固定1.8V/3.3V/可変または2.5V/可変
  • 出力調整範囲:1V~5.5V
  • バッテリ入力範囲:2V~28V
  • 公称スイッチング周波数:200/300/420/540kHz
  • 過電圧/低電圧保護
  • 1.7msディジタルソフトスタート
  • 大きな同期整流器FETを駆動
  • パワーグッドインジケータ

MAX1715は、高電圧バッテリをステップダウンしてノートブックコンピュータの低電圧CPUコア、I/OおよびチップセットRAMの電源を生成するために必要な高効率、高速トランジェント応答および高精度DC出力を備えたPWMコントローラです。

マキシム独自のQuick-PWM™クイック応答、一定オンタイムPWM制御方式は、広い入力/出力電圧比を容易に処理し、比較的一定のスイッチング周波数を維持しながら、負荷トランジェントに対して100ns 「インスタント・オン」応答を提供します。

MAX1715は、従来の電流モードPWMから電流検出抵抗を除去することにより、低価格で高効率を実現しています。また、非常に大きな同期整流器MOSFETを駆動する能力があるため、効率はさらに向上しています。

1段バック変換を使用することによりこのデバイスは高圧バッテリを直接ステップダウンし、最高の効率を達成できます。これに対し、高いスイッチング周波数で2段変換(バッテリの代わりに+5Vシステム電源をステップダウン)を使用すると、デバイスのサイズを最小にすることができます。

MAX1715は、CPUコア、チップセット、DRAMその他、最低1Vまでの低電圧電源に使用できます。MAX1715は28ピンQSOPパッケージで供給されています。VIDへの適合または出力電圧のDAC制御を必要とするアプリケーション用については、MAX1710/MAX1711のデータシートを参照して下さい。シングル出力バージョンについてはMAX1714のデータシートを参照して下さい。

アプリケーション

  • 1.8Vおよび2.5V I/O電源
  • 最低1Vのチップセット/RAM電源
  • CPUコア電源
  • ノートブックコンピュータ

MAX1715
超高効率、ノートブックコンピュータ用、デュアルステップダウンコントローラ
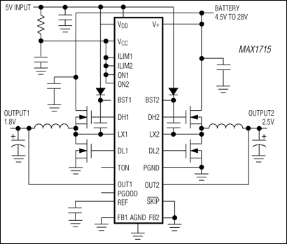
MAX1715:最小動作回路
myAnalogに追加

myAnalogの製品セクション(通知受け取り)、既存/新規プロジェクトに製品を追加する。

新規プロジェクトを作成
質問する
サポート

アナログ・デバイセズのサポート・ページはアナログ・デバイセズへのあらゆるご質問にお答えするワンストップ・ポータルです。


ドキュメント

さらに詳しく
myAnalogに追加

myAnalogのリソース・セクション、既存/新規プロジェクトにメディアを追加する。

新規プロジェクトを作成

ソフトウェア・リソース

必要なソフトウェア/ドライバが見つかりませんか?

ドライバ/ソフトウェアをリクエスト

最新のディスカッション

MAX1715に関するディスカッションはまだありません。意見を投稿しますか?

EngineerZone®でディスカッションを始める

最近表示した製品