MAX17116

製造中止

AMOLED用、デュアル出力DC/DC電源

クラス最高レベルの効率と精度でOLED画質を向上しバッテリ寿命を延長

利用上の注意

本データシートの英語以外の言語への翻訳はユーザの便宜のために提供されるものであり、リビジョンが古い場合があります。最新の内容については、必ず最新の英語版をご参照ください。

なお、日本語版のデータシートは基本的に「Rev.0」(リビジョン0)で作成されています。そのため、英語版が後に改訂され、複数製品のデータシートがひとつに統一された場合、同じ「Rev.0」の日本語版のデータシートが異なる製品のデータシートとして表示されることがあります。たとえば、「ADM3307E」の場合、日本語データシートをクリックすると「ADM3311E」が表示されます。これは、英語版のデータシートが複数の製品で共有できるように1本化され、「ADM3307E/ADM3310E/ADM3311E/ADM3312E/ADM3315E」(Rev.J)と改訂されたからで、決して誤ってリンクが張られているわけではありません。和文化されたデータシートを少しでも有効に活用していただくためにこのような方法をとっておりますので、ご了解ください。

アナログ・デバイセズ社は、提供する情報が正確で信頼できるものであることを期していますが、その情報の利用に関して、あるいはその利用によって生じる第三者の特許やその他の権利の侵害に関して一切の責任を負いません。また、アナログ・デバイセズ社の特許または特許の権利の使用を明示的または暗示的に許諾するものでもありません。仕様は予告なしに変更する場合があります。本紙記載の商標および登録商標は、各社の所有に属します。

Viewing:

製品情報

  • 入力動作電圧範囲:2.3V~4.2V
  • 高性能PWMステップアップレギュレータ
    • 4.6V、250mAの固定出力
    • 高精度:±1.0%
    • スイッチング周波数:1.4MHz
    • 無損失電流検出を備えた6V/0.25Ω nチャネルMOSFET内蔵
    • 6V/0.5Ω pチャネルMOSFET同期整流器内蔵
    • サイクルごとの電流制限
    • 効率:85%以上(150mAの場合)
    • 優れた低デューティファクタ動作
  • 高性能PWM反転レギュレータ
    • プログラマブルな250mA出力
    • 高精度:±1%
    • 調整可能な制御出力電圧スルーレート
    • スイッチング周波数:1.4MHz
    • 無損失電流検出を備えた14V/25Ω pチャネルMOSFET内蔵
    • 14V/25Ω nチャネルMOSFET同期整流器内蔵
    • サイクルごとの電流制限
    • 効率:80%以上(150mAの場合)
  • 両出力用のTrue Shutdown
  • 両出力用のタイマー遅延の出力低電圧シャットダウン
  • 熱過負荷保護
  • 3mm x 3mmの12ピンUTDFNパッケージ、4mm x 4mmの24ピンTQFNパッケージ

MAX17116は、アクティブマトリクス有機発光ダイオード(AMOLED)ディスプレイ用の2つの電流モード1.4MHzスイッチモード電源(SMPS)レギュレータを内蔵しています。正の電源は、同期整流器を備えたステップアップレギュレータによって供給されます。負の電源は、同期整流器を備えた反転レギュレータによって供給されます。

ステップアップDC-DCコンバータは、パワーMOSFETスイッチと同期整流器を内蔵した高精度250mAレギュレータです。同期整流器は、効率を向上させ、またTrue Shutdown™も提供します。その4.6V (固定)出力効率は、3.7Vの入力から150mAで85%を上回ります。内蔵の7ビットデジタルソフトスタート機能は、起動時の突入電流を制御します。

反転DC-DCコンバータは、パワーMOSFETスイッチと同期整流器を内蔵した高精度250mAレギュレータです。その-5.4V~-1.5Vの出力効率は、3.7Vの入力から150mAで80%を上回ります。内蔵の7ビットデジタルソフトスタート機能は、起動時の突入電流を制御します。内部設定された出力電圧は、単一のENピンから独自の通信プロトコルを介して調整されます。

このICは、極めて狭い回路基板上の配置を容易にするエクスポーズドパッドを備えた3mm x 3mm x 0.5mmの12ピンUTDFNパッケージ(0.5mmピン間隔)、およびエクスポーズドパッドを備えた4mm x 4mmの24ピンTQFNパッケージで提供しています。

アプリケーション

  • 車載ナビゲーション
  • OLEDディスプレイ
  • 電話、DSCディスプレイ

MAX17116
AMOLED用、デュアル出力DC/DC電源
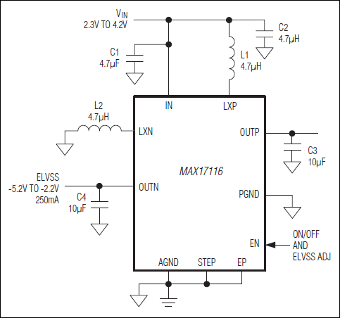
MAX17116:標準動作回路
myAnalogに追加

myAnalogの製品セクション(通知受け取り)、既存/新規プロジェクトに製品を追加する。

新規プロジェクトを作成
質問する
サポート

アナログ・デバイセズのサポート・ページはアナログ・デバイセズへのあらゆるご質問にお答えするワンストップ・ポータルです。


ドキュメント

さらに詳しく
myAnalogに追加

myAnalogのリソース・セクション、既存/新規プロジェクトにメディアを追加する。

新規プロジェクトを作成

ソフトウェア・リソース

必要なソフトウェア/ドライバが見つかりませんか?

ドライバ/ソフトウェアをリクエスト

最新のディスカッション

MAX17116に関するディスカッションはまだありません。意見を投稿しますか?

EngineerZone®でディスカッションを始める

最近表示した製品