MAX17109

製造中止

TFT LCD用デュアル高電圧スキャンドライバ

GOA技術を使った、LCD TV用、完全ソリューションを提供

利用上の注意

本データシートの英語以外の言語への翻訳はユーザの便宜のために提供されるものであり、リビジョンが古い場合があります。最新の内容については、必ず最新の英語版をご参照ください。

なお、日本語版のデータシートは基本的に「Rev.0」(リビジョン0)で作成されています。そのため、英語版が後に改訂され、複数製品のデータシートがひとつに統一された場合、同じ「Rev.0」の日本語版のデータシートが異なる製品のデータシートとして表示されることがあります。たとえば、「ADM3307E」の場合、日本語データシートをクリックすると「ADM3311E」が表示されます。これは、英語版のデータシートが複数の製品で共有できるように1本化され、「ADM3307E/ADM3310E/ADM3311E/ADM3312E/ADM3315E」(Rev.J)と改訂されたからで、決して誤ってリンクが張られているわけではありません。和文化されたデータシートを少しでも有効に活用していただくためにこのような方法をとっておりますので、ご了解ください。

アナログ・デバイセズ社は、提供する情報が正確で信頼できるものであることを期していますが、その情報の利用に関して、あるいはその利用によって生じる第三者の特許やその他の権利の侵害に関して一切の責任を負いません。また、アナログ・デバイセズ社の特許または特許の権利の使用を明示的または暗示的に許諾するものでもありません。仕様は予告なしに変更する場合があります。本紙記載の商標および登録商標は、各社の所有に属します。

Viewing:

製品情報

  • 出力振幅範囲:+40V~-30V
  • 高速スルーレートによって高い容量性負荷に対応
  • 節電のため負荷チャージシェアリング
  • 5mm x 5mmの32ピンTQFNパッケージ

MAX17109は、ゲートドライバ搭載のTFTパネル用に2つの高電圧レベルシフトスキャンドライバを内蔵しています。各スキャンドライバには、相補的に切り替わる2つのチャネルがあります。このスキャンドライバの出力は、+40V~-30Vで振幅し、容量性負荷を高速で駆動することができます。節電するために、スキャンドライバの相補出力は、その状態を変化させる前に容量性負荷をチャージシェアリングします。

MAX17109は、超薄型LCDパネル用に高さ0.8mm (max)の32ピンTQFNパッケージ(5mm x 5mm)で提供されています。

アプリケーション

  • LCDモニタおよびTVパネル
  • ノートブックコンピュータのディスプレイ

MAX17109
TFT LCD用デュアル高電圧スキャンドライバ
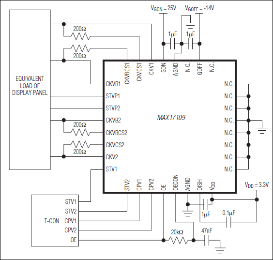
MAX17109:標準動作回路
myAnalogに追加

myAnalogの製品セクション(通知受け取り)、既存/新規プロジェクトに製品を追加する。

新規プロジェクトを作成
質問する
サポート

アナログ・デバイセズのサポート・ページはアナログ・デバイセズへのあらゆるご質問にお答えするワンストップ・ポータルです。


ドキュメント

さらに詳しく
myAnalogに追加

myAnalogのリソース・セクション、既存/新規プロジェクトにメディアを追加する。

新規プロジェクトを作成

ソフトウェア・リソース

必要なソフトウェア/ドライバが見つかりませんか?

ドライバ/ソフトウェアをリクエスト

最新のディスカッション

MAX17109に関するディスカッションはまだありません。意見を投稿しますか?

EngineerZone®でディスカッションを始める

最近表示した製品