MAX17088

製造中止

TFT LCD用、高電圧レベルシフタ内蔵、内部スイッチブーストレギュレータ

低コストで高効率を提供するGOA LCDノートブックパネル用高集積PMIC

利用上の注意

本データシートの英語以外の言語への翻訳はユーザの便宜のために提供されるものであり、リビジョンが古い場合があります。最新の内容については、必ず最新の英語版をご参照ください。

なお、日本語版のデータシートは基本的に「Rev.0」(リビジョン0)で作成されています。そのため、英語版が後に改訂され、複数製品のデータシートがひとつに統一された場合、同じ「Rev.0」の日本語版のデータシートが異なる製品のデータシートとして表示されることがあります。たとえば、「ADM3307E」の場合、日本語データシートをクリックすると「ADM3311E」が表示されます。これは、英語版のデータシートが複数の製品で共有できるように1本化され、「ADM3307E/ADM3310E/ADM3311E/ADM3312E/ADM3315E」(Rev.J)と改訂されたからで、決して誤ってリンクが張られているわけではありません。和文化されたデータシートを少しでも有効に活用していただくためにこのような方法をとっておりますので、ご了解ください。

アナログ・デバイセズ社は、提供する情報が正確で信頼できるものであることを期していますが、その情報の利用に関して、あるいはその利用によって生じる第三者の特許やその他の権利の侵害に関して一切の責任を負いません。また、アナログ・デバイセズ社の特許または特許の権利の使用を明示的または暗示的に許諾するものでもありません。仕様は予告なしに変更する場合があります。本紙記載の商標および登録商標は、各社の所有に属します。

Viewing:

製品情報

  • IN電源電圧範囲:1.8V~5.5V
  • VDD入力電圧範囲:1.8V~4.0V
  • 1.2MHzの電流モードステップアップレギュレータ
    • 高速過渡応答
    • 高精度出力電圧(1.5%)
    • 20V、1.9A、150mΩのMOSFET内蔵
    • 高効率:85%以上
    • ディジタルソフトスタート
  • 高速(20MHz)オペアンプ
    • 出力電流:±150mA
    • スルーレート:40V/µs
  • スキャンロジックを備えた高電圧ドライバ
    • 出力:+45V~-25V
    • 出力チャージシェアリング
  • 設定可能なVCOMキャリブレータ
    • 7ビットの調整が可能な電流シンク出力
    • I²Cインタフェース
    • MTP調整メモリ
  • 熱過負荷保護

MAX17088は、高性能ステップアップレギュレータ、高速オペアンプ、不揮発性メモリを備えたディジタル調整可能なVCOM較正デバイス、I²Cインタフェース、および高電圧レベルシフトスキャンドライバを内蔵しています。このデバイスは、薄膜トランジスタ(TFT)液晶ディスプレイ(LCD)アプリケーション用に最適化されています。MAX17088はMAX8798の後継デバイスです。

ステップアップDC-DCコンバータは、パネルソースドライバICに安定化電源電圧を供給します。このコンバータは、20VのnチャネルパワーMOSFETを内蔵する1.2MHzの電流モードレギュレータです。高いスイッチング周波数によって、超小型インダクタとセラミックコンデンサを使用することができます。電流モード制御アーキテクチャによって、ソースドライバ負荷の標準的なパルス負荷に対して高速過渡応答を提供します。このステップアップレギュレータは、ソフトスタートおよび電流制限を特長としています。

大電流オペアンプは、LCDバックプレーン(VCOM)を駆動するように設計されています。このアンプは、大出力電流(±150mA)、高速スルーレート(45V/µs)、広帯域幅(20MHz)、およびレイルトゥレイル入力/出力を備えています。

設定可能なVCOMキャリブレータは、VCOMアンプの抵抗分圧器に外部接続され、シンク電流は設定可能とすることによって、VCOM出力電圧レベルを調整します。内蔵の7ビットディジタル-アナログコンバータ(DAC)によって、シンク電流を制御します。このDACは、BOOSTに対してレシオメトリックで、あらゆる動作状態での単調性が保証されています。このキャリブレータICは、MTPを内蔵しており、所望のVCOM電圧レベルを格納することができます。LCDパネルとプログラミング回路間の2線式I²Cインタフェースによって、パネルコネクタのリード数が最小限に抑えられ、製造装置が簡素化されます。

高電圧レベルシフトスキャンドライバは、TFTパネルゲートドライバの駆動用に設計されています。その3つの出力は+45V (max)~-25V (min)間を最大65Vの振幅で容量性負荷を高速で駆動することができます。節電するために、2つの相補出力が状態変化時にチャージシェアリングが可能になるように設計されています。

MAX17088は、超薄型LCDパネル用の高さ0.8mm (max)の36ピンTQFNパッケージ(6mm x 6mm)で提供されています。

MAX17088
TFT LCD用、高電圧レベルシフタ内蔵、内部スイッチブーストレギュレータ
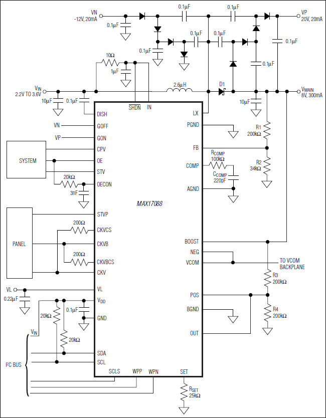
MAX17088:標準動作回路
myAnalogに追加

myAnalogの製品セクション(通知受け取り)、既存/新規プロジェクトに製品を追加する。

新規プロジェクトを作成
質問する
サポート

アナログ・デバイセズのサポート・ページはアナログ・デバイセズへのあらゆるご質問にお答えするワンストップ・ポータルです。


ドキュメント

さらに詳しく
myAnalogに追加

myAnalogのリソース・セクション、既存/新規プロジェクトにメディアを追加する。

新規プロジェクトを作成

ソフトウェア・リソース

必要なソフトウェア/ドライバが見つかりませんか?

ドライバ/ソフトウェアをリクエスト

最新のディスカッション

MAX17088に関するディスカッションはまだありません。意見を投稿しますか?

EngineerZone®でディスカッションを始める

最近表示した製品