MAX17067

製造中

低ノイズステップアップDC-DCコンバータ

小型、高効率ブーストコンバータ

利用上の注意

本データシートの英語以外の言語への翻訳はユーザの便宜のために提供されるものであり、リビジョンが古い場合があります。最新の内容については、必ず最新の英語版をご参照ください。

なお、日本語版のデータシートは基本的に「Rev.0」(リビジョン0)で作成されています。そのため、英語版が後に改訂され、複数製品のデータシートがひとつに統一された場合、同じ「Rev.0」の日本語版のデータシートが異なる製品のデータシートとして表示されることがあります。たとえば、「ADM3307E」の場合、日本語データシートをクリックすると「ADM3311E」が表示されます。これは、英語版のデータシートが複数の製品で共有できるように1本化され、「ADM3307E/ADM3310E/ADM3311E/ADM3312E/ADM3315E」(Rev.J)と改訂されたからで、決して誤ってリンクが張られているわけではありません。和文化されたデータシートを少しでも有効に活用していただくためにこのような方法をとっておりますので、ご了解ください。

アナログ・デバイセズ社は、提供する情報が正確で信頼できるものであることを期していますが、その情報の利用に関して、あるいはその利用によって生じる第三者の特許やその他の権利の侵害に関して一切の責任を負いません。また、アナログ・デバイセズ社の特許または特許の権利の使用を明示的または暗示的に許諾するものでもありません。仕様は予告なしに変更する場合があります。本紙記載の商標および登録商標は、各社の所有に属します。

Viewing:

製品情報

  • 効率:90%
  • 可変出力:VIN~18V
  • 2.4A、0.15Ω、22VパワーMOSFET
  • 入力範囲:+2.6V~+4.0V
  • スイッチング周波数:640kHzまたは1.2MHzを端子選択可能
  • プログラマブルなソフトスタート
  • 小型8ピンµMAXパッケージ
  • 入力電圧クランプ回路内蔵

ブーストコンバータのMAX17067は、0.15ΩのnチャネルMOSFETを内蔵した高性能(1.2MHz)、電流モード、固定周波数、パルス幅変調(PWM)回路を備え、高速応答の高効率レギュレータを提供します。

高いスイッチング周波数(640kHzまたは1.2MHzを選択可能)によって、容易なフィルタリングと高速のループ性能が可能です。外部補償端子は、ループの動特性を決定する場合にユーザフレキシビリティを提供し、小型の低ESR (等価直列抵抗)のセラミック出力コンデンサを使用することができます。このデバイスは、最大18Vの出力電圧を生成することができます。

ソフトスタートは、入力電流ランプレートを設定する外付けコンデンサによってプログラムされます。MAX17067は、省スペースの8ピンµMAX®パッケージで提供されます。超小型パッケージと高いスイッチング周波数によって、ソリューション全体で1.1mmを下回る厚さが可能になります。

アプリケーション

  • LCDディスプレイ

MAX17067
低ノイズステップアップDC-DCコンバータ
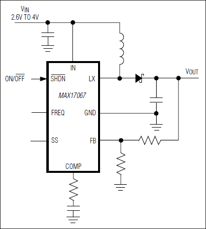
MAX17067:標準動作回路
myAnalogに追加

myAnalogの製品セクション(通知受け取り)、既存/新規プロジェクトに製品を追加する。

新規プロジェクトを作成
質問する
サポート

アナログ・デバイセズのサポート・ページはアナログ・デバイセズへのあらゆるご質問にお答えするワンストップ・ポータルです。


ドキュメント

データシート 1

信頼性データ 1

さらに詳しく
myAnalogに追加

myAnalogのリソース・セクション、既存/新規プロジェクトにメディアを追加する。

新規プロジェクトを作成

ソフトウェア・リソース

必要なソフトウェア/ドライバが見つかりませんか?

ドライバ/ソフトウェアをリクエスト

最新のディスカッション

MAX17067に関するディスカッションはまだありません。意見を投稿しますか?

EngineerZone®でディスカッションを始める

最近表示した製品