MAX1703

製造中

1~3セル、ハイパワー(1.5A)、低ノイズ、ステップアップDC-DCコンバータ

利得ブロック付き、小型、高効率、低ノイズステップアップコンバータ

利用上の注意

本データシートの英語以外の言語への翻訳はユーザの便宜のために提供されるものであり、リビジョンが古い場合があります。最新の内容については、必ず最新の英語版をご参照ください。

なお、日本語版のデータシートは基本的に「Rev.0」(リビジョン0)で作成されています。そのため、英語版が後に改訂され、複数製品のデータシートがひとつに統一された場合、同じ「Rev.0」の日本語版のデータシートが異なる製品のデータシートとして表示されることがあります。たとえば、「ADM3307E」の場合、日本語データシートをクリックすると「ADM3311E」が表示されます。これは、英語版のデータシートが複数の製品で共有できるように1本化され、「ADM3307E/ADM3310E/ADM3311E/ADM3312E/ADM3315E」(Rev.J)と改訂されたからで、決して誤ってリンクが張られているわけではありません。和文化されたデータシートを少しでも有効に活用していただくためにこのような方法をとっておりますので、ご了解ください。

アナログ・デバイセズ社は、提供する情報が正確で信頼できるものであることを期していますが、その情報の利用に関して、あるいはその利用によって生じる第三者の特許やその他の権利の侵害に関して一切の責任を負いません。また、アナログ・デバイセズ社の特許または特許の権利の使用を明示的または暗示的に許諾するものでもありません。仕様は予告なしに変更する場合があります。本紙記載の商標および登録商標は、各社の所有に属します。

Viewing:

製品情報

  • 効率:最大95%
  • 最大出力電流:1.5A
  • 固定5Vまたは可変ステップアップ(可変2.5V~5.5V)出力
  • 入力範囲:0.7V~5.5V
  • 低電力モード(300µW)
  • 低ノイズ固定周波数モード(300kHz)
  • 同期可能なスイッチング周波数:200kHz~400kHz
  • 1µAロジック制御シャットダウン
  • パワーグッドコンパレータ
  • 補助ゲインブロック

MAX1703は、バッテリ駆動ワイヤレスアプリケーション用の高効率、低ノイズステップアップDC-DCコンバータです。同期整流パルス幅変調(PWM)ブーストトポロジーを使用して、1~3セルのNiCd/NiMHまたは1セルのリチウムイオン電池等のバッテリ入力から2.5V~5.5V出力を発生します。2A、75mΩ NチャネルMOSFETスイッチおよび140mΩ Pチャネル同期整流器を備えています。

MAX1703は同期整流器を内蔵しているため、類似の非同期コンバータに比べて効率が5%向上します。また、パルス周波数変調(PFM)スタンバイモードにより軽負荷時の効率を改善すると共に、1µAシャットダウンモードも備えています。

MAX1703は、16ピンナローSOパッケージで提供されています。また、パワーグッド出力およびローバッテリ警報出力を生成するための2つのコンパレータを備えています。さらに、外部Pチャネルパスデバイスを使用してリニアレギュレータを構成するためのゲインブロックも備えています。

小電力用の小型パッケージ製品としては、MAX1700/MAX1701を参照して下さい。デュアル出力(ステップアップおよびリニアレギュレータ) の製品としてはMAX1705/MAX1706があります。A/Dコンバータを内蔵したものとしては、MAX848/MAX849があります。

MAX1703評価キットにより、設計をスピードアップすることができます。

アプリケーション

  • デジタルコードレス電話
  • ハンドヘルド機器(PDA、パームトップ)
  • パームトップコンピュータ
  • PCS電話
  • パーソナルコミュニケータ
  • 2-Wayページャ
  • ワイヤレス端末

MAX1703
1~3セル、ハイパワー(1.5A)、低ノイズ、ステップアップDC-DCコンバータ
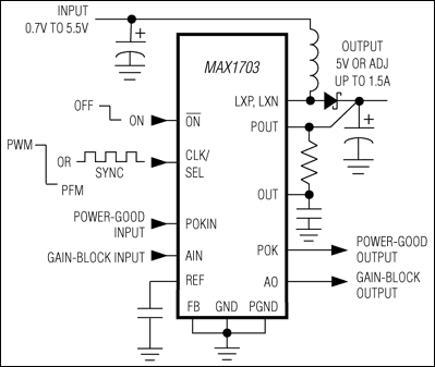
MAX1703:標準動作回路
myAnalogに追加

myAnalogの製品セクション(通知受け取り)、既存/新規プロジェクトに製品を追加する。

新規プロジェクトを作成
質問する
サポート

アナログ・デバイセズのサポート・ページはアナログ・デバイセズへのあらゆるご質問にお答えするワンストップ・ポータルです。


ドキュメント

さらに詳しく
myAnalogに追加

myAnalogのリソース・セクション、既存/新規プロジェクトにメディアを追加する。

新規プロジェクトを作成

ソフトウェア・リソース

必要なソフトウェア/ドライバが見つかりませんか?

ドライバ/ソフトウェアをリクエスト

ハードウェア・エコシステム

製品モデル 製品ライフサイクル 詳細
スイッチング・レギュレータ & コントローラ 2
MAX1700 製造中 1~3セル、ハイパワー(1A)、低ノイズ、ステップアップDC-DCコンバータ
MAX1705 製造中 1~3セル、高電流、低ノイズ、ステップアップDC-DCコンバータ、リニアレギュレータ付
Modal heading
myAnalogに追加

myAnalogの製品セクション(通知受け取り)、既存/新規プロジェクトに製品を追加する。

新規プロジェクトを作成

評価用キット

MAX1703EVKIT

MAX1703の評価キット

機能と利点

  • 出力電圧:5.0V
  • 出力電流:1A
  • 入力電圧:1.2V~5.5V
  • 効率:最大95%
  • シャットダウン電流:0.1µA
  • 300kHz PWM動作
  • オプションの低電力モード
  • 小型表面実装部品

製品詳細

MAX1703評価キット(EVキット)は僅か1.2Vの入力電圧で動作し、安定化した5.0V出力を供給します。入力にはDCソースまたは1~3セルバッテリを使用することができます。最大効率は95%、出力負荷は最大1Aです。

このEVキットは表面実装部品を使用し、完全実装済み、試験済みのため、迅速な評価が可能です。また、ジャンパを用いて出力電圧、スイッチングモードおよびシャットダウン制御を選択することができます。

アプリケーション

  • デジタルコードレス電話
  • ハンドヘルド機器(PDA、パームトップ)
  • パームトップコンピュータ
  • PCS電話
  • パーソナルコミュニケータ
  • 2-Wayページャ
  • ワイヤレス端末

MAX1703EVKIT
MAX1703の評価キット

最新のディスカッション

MAX1703に関するディスカッションはまだありません。意見を投稿しますか?

EngineerZone®でディスカッションを始める

最近表示した製品