MAX1666X

アドバンスドリチウムイオン、バッテリパックプロテクタ

安全にバッテリパック容量を拡大

利用上の注意

本データシートの英語以外の言語への翻訳はユーザの便宜のために提供されるものであり、リビジョンが古い場合があります。最新の内容については、必ず最新の英語版をご参照ください。

なお、日本語版のデータシートは基本的に「Rev.0」(リビジョン0)で作成されています。そのため、英語版が後に改訂され、複数製品のデータシートがひとつに統一された場合、同じ「Rev.0」の日本語版のデータシートが異なる製品のデータシートとして表示されることがあります。たとえば、「ADM3307E」の場合、日本語データシートをクリックすると「ADM3311E」が表示されます。これは、英語版のデータシートが複数の製品で共有できるように1本化され、「ADM3307E/ADM3310E/ADM3311E/ADM3312E/ADM3315E」(Rev.J)と改訂されたからで、決して誤ってリンクが張られているわけではありません。和文化されたデータシートを少しでも有効に活用していただくためにこのような方法をとっておりますので、ご了解ください。

アナログ・デバイセズ社は、提供する情報が正確で信頼できるものであることを期していますが、その情報の利用に関して、あるいはその利用によって生じる第三者の特許やその他の権利の侵害に関して一切の責任を負いません。また、アナログ・デバイセズ社の特許または特許の権利の使用を明示的または暗示的に許諾するものでもありません。仕様は予告なしに変更する場合があります。本紙記載の商標および登録商標は、各社の所有に属します。

Viewing:

製品情報

  • 過電圧保護
    • 可変リミット+4.0V~+4.4V
    • 精度±0.5%まで
  • 低電圧保護
    • 可変リミット+2.0V~+3.0V
    • 精度±2.5%まで
  • セルミスマッチ保護
    • 可変リミット0~500mV
    • 精度±10%まで
  • 過充電電流保護
  • 過放電電流保護
  • 低動作消費電流:30µA (typ)
  • 低スタンバイ電流:1µA (max)
  • 最大入力電圧:+28V
  • パッケージ:小型16ピンQSOP (MAX1666S)および20ピンQSOP (MAX1666A/V/X)

MAX1666は、2セルまたは4セルのリチウムイオン(Li+)バッテリパックを過電圧、低電圧、過充電電流、過放電電流およびセルミスマッチから完全に保護します。バッテリパック内の各セルの電圧がチェックされ、設定可能なスレッショルドおよびパック内の他のセルと比較されます。

MAX1666は、設定可能なリミットにおいてパックを負荷から切り離すことにより、バッテリパックを過電流条件から保護します。障害が発生すると、内蔵のパワーMOSFETドライバが外部PチャネルMOSFETを制御して、セルを外部端子から切り離します。

MAX1666は、性能を最適化してバッテリを長持ちさせるために、3つの動作モードが可能なユニークなタイミング方式を採用しています。MAX1666はスタンドアロン構成、あるいはマイクロコントローラと組み合わせて使用できます。4つのバージョンが用意されており、Sバージョンは2セルのLi+イオン電池、AおよびVバージョンは3セル、Xバージョンは4セルを監視します。充電経路が充電制御ピンによってディセーブルされるとMAX1666AはMAX1666S/V/Xと比べて消費電流を抑えます。

アプリケーション

  • 2/3/4セルリチウムイオンバッテリパック

MAX1666X
アドバンスドリチウムイオン、バッテリパックプロテクタ
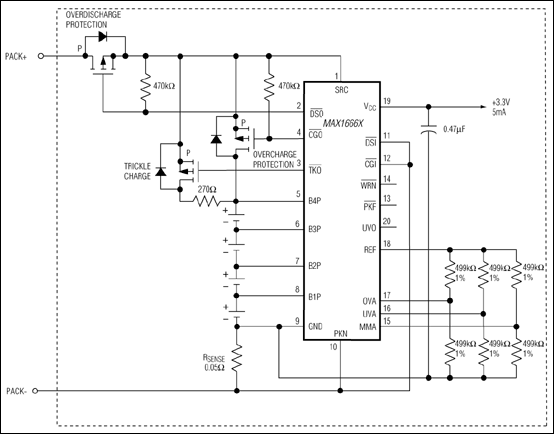
MAX1666A、MAX1666S、MAX1666V、MAX1666X:標準動作回路
myAnalogに追加

myAnalogの製品セクション(通知受け取り)、既存/新規プロジェクトに製品を追加する。

新規プロジェクトを作成
質問する
サポート

アナログ・デバイセズのサポート・ページはアナログ・デバイセズへのあらゆるご質問にお答えするワンストップ・ポータルです。


ドキュメント

さらに詳しく
myAnalogに追加

myAnalogのリソース・セクション、既存/新規プロジェクトにメディアを追加する。

新規プロジェクトを作成

ソフトウェア・リソース

必要なソフトウェア/ドライバが見つかりませんか?

ドライバ/ソフトウェアをリクエスト

ハードウェア・エコシステム

製品モデル 製品ライフサイクル 詳細
保護スイッチ & コントローラ 1
MAX1665 製造中止 リチウムイオン、バッテリパックプロテクタ
Modal heading
myAnalogに追加

myAnalogの製品セクション(通知受け取り)、既存/新規プロジェクトに製品を追加する。

新規プロジェクトを作成

最新のディスカッション

MAX1666Xに関するディスカッションはまだありません。意見を投稿しますか?

EngineerZone®でディスカッションを始める

最近表示した製品