MAX16602

新規設計に推奨

VR13.HCおよびAIコアデュアル出力電圧レギュレータチップセット

超高効率ソリューション、Intel VR13.HCサーバーCPUに必要な高密度電源に最適

利用上の注意

本データシートの英語以外の言語への翻訳はユーザの便宜のために提供されるものであり、リビジョンが古い場合があります。最新の内容については、必ず最新の英語版をご参照ください。

なお、日本語版のデータシートは基本的に「Rev.0」(リビジョン0)で作成されています。そのため、英語版が後に改訂され、複数製品のデータシートがひとつに統一された場合、同じ「Rev.0」の日本語版のデータシートが異なる製品のデータシートとして表示されることがあります。たとえば、「ADM3307E」の場合、日本語データシートをクリックすると「ADM3311E」が表示されます。これは、英語版のデータシートが複数の製品で共有できるように1本化され、「ADM3307E/ADM3310E/ADM3311E/ADM3312E/ADM3315E」(Rev.J)と改訂されたからで、決して誤ってリンクが張られているわけではありません。和文化されたデータシートを少しでも有効に活用していただくためにこのような方法をとっておりますので、ご了解ください。

アナログ・デバイセズ社は、提供する情報が正確で信頼できるものであることを期していますが、その情報の利用に関して、あるいはその利用によって生じる第三者の特許やその他の権利の侵害に関して一切の責任を負いません。また、アナログ・デバイセズ社の特許または特許の権利の使用を明示的または暗示的に許諾するものでもありません。仕様は予告なしに変更する場合があります。本紙記載の商標および登録商標は、各社の所有に属します。

Viewing:

製品情報

  • 高電力密度および高効率
    • スマートパワー段対応:MAX20778/A、MAX20779/A/B/C、MAX20780、MAX20790、MAX16604
    • 最高水準の効率:ピーク効率95.6% (1.8VOUT)
    • 入力パワーモニタ内蔵
  • PMBusを介したテレメトリ
    • デジタル設定可能な設定
    • 入力電圧、電流、および電力監視
    • パワー段の温度監視および報告
  • 高度なパワーマネージメント
    • 自律的な位相シェディング
    • 直交電流リバランスによって過渡時の位相電流バランスを実現
    • 低自己消費電流によって軽負荷時およびスタンバイ時の効率を向上
  • 保護機能
    • 入力およびバイアス電源低電圧保護
    • 過電流保護
    • クリティカルフォルトフラグ出力端子

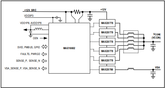
MAX16602 ICは、AIコアまたはIntel® VR13.HCサーバーCPUに給電するための高密度、柔軟、および拡張可能なソリューションを提供します。このマキシムのコントローラICは、結合インダクタおよびスマートパワー段ICを使って、強化された過渡応答と低自己消費電流を備えた高効率コアレギュレータを実装します。追加の単相出力は、単相スマートパワー段を使用してシステムのVSAレールを生成します。完全な回路は、非常に効率的な(8+1)多相同期整流バックコンバータで、広範なステータスおよびパラメータ測定機能を備えています。また、このコントローラはPWM並列化にも対応し、最大16相を制御します。適切なスマートパワー段ICを選択した1つの、拡張可能なPCB設計を使用して、広範囲の電流定格を備えたレギュレータを作ることができます。

このICのアーキテクチャは設計を簡素化し、部品数を削減し、高度なパワーマネージメントとテレメトリを実現し、全負荷範囲にわたってエネルギーの節約を向上させます。自律的な位相シェディングが実装され、全負荷範囲にわたって高効率を維持します。

保護およびシャットダウンに関するレギュレータのパラメータは、PMBusプロトコルを使用してシリアルインタフェースを介して設定および監視することができます。各スマートパワーIC段のパワー段フォルト、入力/出力電圧、入力/出力電流、入力電力、および温度をシリアルインタフェース上で読取り可能です。クリティカルフォルト保持機能は、電源デバイスフォルト後の熱の発生を防ぎます。このスマートパワー段ICはコントローラICとアナログおよびデジタル信号を介して通信し、それらはコントローラICのレジスタを介しても読取り可能です。プリセットおよびユーザー設定は不揮発性メモリ(NVM)に設定されます。MTP設定可能NVM回路によって7回のフィールド変更が可能です。

内蔵の3.3Vから1.8VへのレギュレータはMAX16602とパワー段ICの両方に対応し、1.8Vのバイアス電源を備えています。SNS_PS_BIASの監視によって、柔軟なバイアスおよびシーケンス処理も可能です。

MAX16602は56ピンQFNパッケージ(7mm × 7mm)で提供されます。

アプリケーション

  • 高電流多相電圧レギュレータ
  • - AIコアおよびXPU
  • - VR13.HC CPUおよびメモリ
  • - グラフィックスプロセッサ
  • - ネットワーク用ASIC
  • サーバーおよびワークステーション
  • エンタープライズストレージ
  • 通信およびネットワーク機器電源

MAX16602
VR13.HCおよびAIコアデュアル出力電圧レギュレータチップセット
MAX16602 Circuit Diagram
myAnalogに追加

myAnalogの製品セクション(通知受け取り)、既存/新規プロジェクトに製品を追加する。

新規プロジェクトを作成
質問する
サポート

アナログ・デバイセズのサポート・ページはアナログ・デバイセズへのあらゆるご質問にお答えするワンストップ・ポータルです。


ドキュメント

さらに詳しく
myAnalogに追加

myAnalogのリソース・セクション、既存/新規プロジェクトにメディアを追加する。

新規プロジェクトを作成

ソフトウェア・リソース

デバイス・ドライバ 1


ハードウェア・エコシステム

製品モデル 製品ライフサイクル 詳細
スイッチング・レギュレータ & コントローラ 1
MAX20812 新規設計に推奨 デュアル出力、6A、3MHz、2.7V~16V、降圧スイッチング・レギュレータ
Modal heading
myAnalogに追加

myAnalogの製品セクション(通知受け取り)、既存/新規プロジェクトに製品を追加する。

新規プロジェクトを作成

評価用キット

eval board
MAX16602CL8EVKIT

MAX16602およびMAX20790の評価キット

機能と利点

  • 高電力密度および高効率
    • モノリシック、スマートパワー段対応:MAX20790
    • 小型パワー段実装面積:約24mm2
    • 最高水準の効率:ピーク効率95.6% (1.8VOUT時)
    • 入力パワーモニタ内蔵
  • PMBusを介したテレメトリ
    • デジタル設定可能な設定
    • 入力電圧、電流、および電力監視
    • パワー段の温度監視および報告
  • 高度なパワーマネージメント
    • 自律的な位相シェディング
    • 直交電流リバランスによって過渡時の位相電流バランスを実現
    • 低自己消費電流によって軽負荷時およびスタンバイ時の効率を向上
    • 保護機能
    • コントローラの入力およびバイアス電源低電圧保護
    • パワー段の電源およびブーストUVLO保護
    • パワー段のブーストリフレッシュ
    • パワー段のVX短絡および過熱シャットダウン
    • 高速過電流保護
  • 実証済みPCBレイアウト
  • 完全実装および試験済み

製品詳細

MAX16602CL8評価キット(EVキット)は、MAX16602およびMAX20790の評価に必要な全部品を備えた完全実装および試験済み表面実装回路基板です。MAX16602は、AIコアまたはIntel® VR13.HCサーバーCPU用のPMBus対応、多相電圧レギュレータコントローラです。このICは56ピンQFNパッケージ(7mm × 7mm)で提供されます。このコントローラは、8つのパルス幅変調(PWM)制御信号または位相を生成します。このEVキットは8相の多相同期整流バックコンバータで、2相結合インダクタを使用し、過大なリップル電流なしで実効インダクタ値およびサイズを削減することによって、必要な出力容量が低減し過渡応答が向上します。

また、このEVキットはスマートパワー段ICのMAX20790の完全な機能も実証します。このICはモノリシックな集積と高度なパッケージ技術によって高スイッチング周波数が可能で、従来の実装より大幅に低い損失を実現します。主出力レール用に8つのMAX20790デバイスを備えています。

注意:このEVキットは12V入力および高電流で動作するように設計されています。高電流の電気機器を使用する際には、安全な手順に従ってください。

重大な障害状態または故障状態では、このEVキットは大量の電力を消費し、その結果部品または部品の破片が非常に高速で機械的に飛散する可能性があります。人体への傷害のおそれを回避するため、このキットを注意して取り扱ってください。

アプリケーション

  • AIコアおよびXPU
  • 通信およびネットワーク機器電源
  • エンタープライズストレージ
  • グラフィックスプロセッサ
  • 高電流多相電圧レギュレータ
  • ネットワーク用ASIC
  • サーバおよびワークステーション
  • VR13.HC CPUおよびメモリ

MAX16602CL8EVKIT
MAX16602およびMAX20790の評価キット
MAX16602CL8EVKIT:ボード写真

最新のディスカッション

最近表示した製品