MAX15569

最終販売

2相/1相、QuickTune-PWMコントローラ、シリアルI²Cインタフェース

ARMコアVRソリューションおよび汎用I²Cコントローラ

利用上の注意

本データシートの英語以外の言語への翻訳はユーザの便宜のために提供されるものであり、リビジョンが古い場合があります。最新の内容については、必ず最新の英語版をご参照ください。

なお、日本語版のデータシートは基本的に「Rev.0」(リビジョン0)で作成されています。そのため、英語版が後に改訂され、複数製品のデータシートがひとつに統一された場合、同じ「Rev.0」の日本語版のデータシートが異なる製品のデータシートとして表示されることがあります。たとえば、「ADM3307E」の場合、日本語データシートをクリックすると「ADM3311E」が表示されます。これは、英語版のデータシートが複数の製品で共有できるように1本化され、「ADM3307E/ADM3310E/ADM3311E/ADM3312E/ADM3315E」(Rev.J)と改訂されたからで、決して誤ってリンクが張られているわけではありません。和文化されたデータシートを少しでも有効に活用していただくためにこのような方法をとっておりますので、ご了解ください。

アナログ・デバイセズ社は、提供する情報が正確で信頼できるものであることを期していますが、その情報の利用に関して、あるいはその利用によって生じる第三者の特許やその他の権利の侵害に関して一切の責任を負いません。また、アナログ・デバイセズ社の特許または特許の権利の使用を明示的または暗示的に許諾するものでもありません。仕様は予告なしに変更する場合があります。本紙記載の商標および登録商標は、各社の所有に属します。

Viewing:

製品情報

  • 多相コントローラによってプロセッサ性能を最大化
    • 2相QuickTune-PWM CPUコアレギュレータ
    • 出力電圧制御
    • 可変利得を備えたアクティブ負荷ラインアンプ
    • FB精度:±5mV (全ラインおよび負荷範囲)
    • 設定可能なスルーレートとソフトスタート
    • 高精度の電流バランスおよび電流制限
    • 真の差動リモート出力検出
    • 8ビットADCによって電流検出をデジタル化し電流監視レジスタに保存
  • 過渡フェーズのオーバーラップによって出力容量を低減
  • 設定可能な機能によって最適化された設計性能を実現
    • 設定可能なスイッチング周波数:300kHz~1400kHz
    • 設定可能なソフトシャットダウン(2kΩ放電スイッチ)
    • I2Cシリアルインタフェース制御
  • 堅牢な保護によって高信頼性の動作を実現
    • 過電流、出力電圧オーバーレンジ、過電圧、低電圧、および温度フォルト保護
    • システムステータスレジスタ
    • 多機能アクティブローINT出力
    • バッテリ入力範囲:4.5V~24V

ステップダウンコントローラのMAX15569は、1つの多相レギュレータで構成されます。この多相CPUレギュレータは、マキシム独自の2相QuickTune-PWM一定「オンタイム」アーキテクチャを使用しています。2相CPUレギュレータは、真のインタリーブ動作用に180°逆位相で動作し、入力容量を最小化します。

デバイスのVRは、適切なデータをファンクションマップされたレジスタファイルに書き込むことによって制御されます。出力電圧は、2線式、高速I²Cインタフェース(クロック、データ)を介してダイナミックに変化するため、スイッチングレギュレータをさまざまな電圧にプログラムすることができます。スルーレートコントローラによって、電圧遷移の制御やソフトスタートの制御が可能です。レギュレータは、独自のスマートな低電力パルススキップ状態アルゴリズムで動作し、一般的なパルススキップ方法に比べて全負荷範囲での最適効率、および最高過渡応答を実現します。

このデバイスは、出力過電圧保護(OVP)、低電圧保護(UVP)、および過熱保護といった複数のフォルト保護機能を備えています。これらのフォルト保護機能のいずれかがフォルト状態を検出すると、コントローラはシャットダウンします。多機能アクティブローINT出力は、出力電圧、過電流(OC)、オーバーレンジ(VOUTMAX)、および過熱フォルト(アクティブローVRHOT)を監視します。

このコントローラは、プログラム可能なスイッチング周波数を備え、位相当り300kHz~1400kHzの動作が可能です。このコントローラは、標準MOSFET内蔵のMOSFETドライバであるMAX15492などの幅広いドライバおよびMOSFET、または単一のデバイスにドライバとMOSFETを統合した電力段と共に動作します。

アプリケーション

  • ARMコア電源
  • 多相DC-DCコントローラ
  • ウルトラブックおよびタブレットコア電源
  • 電圧ポジションされたステップダウンコンバータ

MAX15569
2相/1相、QuickTune-PWMコントローラ、シリアルI²Cインタフェース
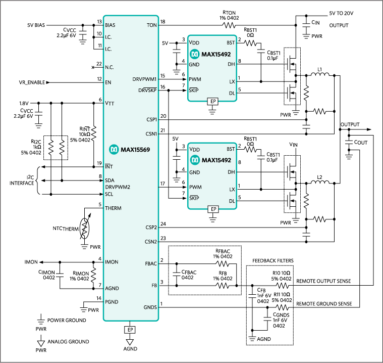
MAX15569:標準アプリケーション回路(MAX15492ドライバおよびMOSFETを外付け)
myAnalogに追加

myAnalogの製品セクション(通知受け取り)、既存/新規プロジェクトに製品を追加する。

新規プロジェクトを作成
質問する
サポート

アナログ・デバイセズのサポート・ページはアナログ・デバイセズへのあらゆるご質問にお答えするワンストップ・ポータルです。


ドキュメント

さらに詳しく
myAnalogに追加

myAnalogのリソース・セクション、既存/新規プロジェクトにメディアを追加する。

新規プロジェクトを作成

ソフトウェア・リソース

必要なソフトウェア/ドライバが見つかりませんか?

ドライバ/ソフトウェアをリクエスト

最新のディスカッション

MAX15569に関するディスカッションはまだありません。意見を投稿しますか?

EngineerZone®でディスカッションを始める

最近表示した製品