MAX15059

製造中

APDバイアスアプリケーション用、76V、300mWブーストコンバータおよび電流モニタ

アバランシェフォトダイオードアプリケーション用、コストおよび基板スペースを削減する、高電圧ブーストコンバータおよび電流モニタ

利用上の注意

本データシートの英語以外の言語への翻訳はユーザの便宜のために提供されるものであり、リビジョンが古い場合があります。最新の内容については、必ず最新の英語版をご参照ください。

なお、日本語版のデータシートは基本的に「Rev.0」(リビジョン0)で作成されています。そのため、英語版が後に改訂され、複数製品のデータシートがひとつに統一された場合、同じ「Rev.0」の日本語版のデータシートが異なる製品のデータシートとして表示されることがあります。たとえば、「ADM3307E」の場合、日本語データシートをクリックすると「ADM3311E」が表示されます。これは、英語版のデータシートが複数の製品で共有できるように1本化され、「ADM3307E/ADM3310E/ADM3311E/ADM3312E/ADM3315E」(Rev.J)と改訂されたからで、決して誤ってリンクが張られているわけではありません。和文化されたデータシートを少しでも有効に活用していただくためにこのような方法をとっておりますので、ご了解ください。

アナログ・デバイセズ社は、提供する情報が正確で信頼できるものであることを期していますが、その情報の利用に関して、あるいはその利用によって生じる第三者の特許やその他の権利の侵害に関して一切の責任を負いません。また、アナログ・デバイセズ社の特許または特許の権利の使用を明示的または暗示的に許諾するものでもありません。仕様は予告なしに変更する場合があります。本紙記載の商標および登録商標は、各社の所有に属します。

Viewing:

製品情報

  • 入力電圧範囲:+2.8V~+5.5V
  • 広い出力電圧範囲:(VIN + 5V)~76V
  • 1Ω (typ) 80V MOSFET内蔵
  • ブーストコンバータ出力電力:300mW
  • 小型インダクタ用に200mWバージョンを提供
  • 高精度±5% (1:1および5:1)ハイサイド電流モニタ
  • 抵抗調整可能な超高速APD電流制限(1µs応答時間)
  • オープンドレイン電流制限インジケータフラグ
  • 固定スイッチング周波数:400kHz
  • PWM定周波数によって低ノイズアプリケーションのフィルタが容易
  • ソフトスタート内蔵
  • シャットダウン電流:2µA (max)
  • 温度範囲:-40℃~+125℃
  • 鉛フリー、放熱特性を高めた小型3mm x 3mmの16ピンTQFN-EPパッケージ

定周波数パルス幅変調(PWM)ステップアップDC-DCコンバータのMAX15059は、内蔵スイッチ、および高速可変電流制限を備えたハイサイド電流モニタを備えています。このデバイスは、最大76V (MAX15059Aでは300mW、MAX15059Bでは200mW)の出力電圧の生成が可能で、最大4mAの電流を監視します。MAX15059は2.8V~5.5Vで動作します。

定周波数(400kHz)電流モードPWMアーキテクチャは、フィルタが容易な低ノイズ出力電圧を提供します。高電圧の内蔵パワーMOSFETによって、このデバイスは出力電圧を最大76Vまで昇圧することができます。ブーストコンバータの起動時、内部ソフトスタート回路が入力電流を制限します。MAX15059はシャットダウンモードを備え、電力を節減します。

MAX15059は、3桁を超えるダイナミックレンジを持つ電流モニタを備え、500nA~4mAの電流範囲を高精度で監視します。抵抗調整可能な電流制限は、APDを光電力過渡から保護します。クランプダイオードが、モニタの出力を過電圧状態から保護します。その他の保護機能には、ブーストコンバータスイッチングのサイクルごとの電流制限、低電圧ロックアウト(UVLO)、およびダイ温度が+125℃に達した際のサーマルシャットダウンがあります。

MAX15059は、放熱特性を高めた、鉛フリーの16ピンTQFN-EPパッケージで提供され、-40℃~+125℃の温度範囲で動作します。

アプリケーション

  • アバランシェフォトダイオードバイアスおよび監視
  • FBONモジュール
  • GPONモジュール
  • 低ノイズバラクタダイオードバイアス電源
  • PINダイオードバイアス電源

MAX15059
APDバイアスアプリケーション用、76V、300mWブーストコンバータおよび電流モニタ
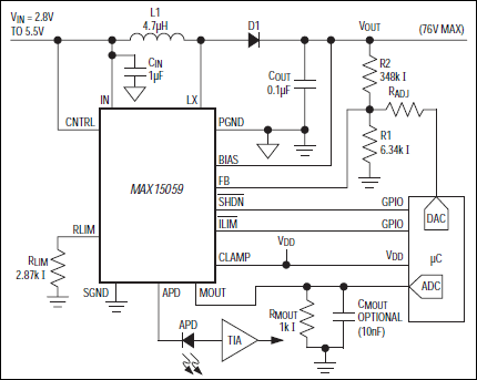
MAX15059:標準動作回路
myAnalogに追加

myAnalogの製品セクション(通知受け取り)、既存/新規プロジェクトに製品を追加する。

新規プロジェクトを作成
質問する
サポート

アナログ・デバイセズのサポート・ページはアナログ・デバイセズへのあらゆるご質問にお答えするワンストップ・ポータルです。


ドキュメント

さらに詳しく
myAnalogに追加

myAnalogのリソース・セクション、既存/新規プロジェクトにメディアを追加する。

新規プロジェクトを作成

ソフトウェア・リソース

必要なソフトウェア/ドライバが見つかりませんか?

ドライバ/ソフトウェアをリクエスト

ハードウェア・エコシステム

製品モデル 製品ライフサイクル 詳細
スイッチング・レギュレータ & コントローラ 2
MAX5026 製造中 500kHz、36V出力、SOT23、PWMステップアップDC-DCコンバータ
MAX15031 新規設計には非推奨 APDバイアスアプリケーション用、80V、300mWブーストコンバータおよび電流モニタ
保護スイッチ & コントローラ 1
MAX4007 製造中 高精度、76V、ハイサイド電流モニタ、SOT23パッケージ
Modal heading
myAnalogに追加

myAnalogの製品セクション(通知受け取り)、既存/新規プロジェクトに製品を追加する。

新規プロジェクトを作成

評価用キット

MAX15059EVKIT

MAX15059AおよびMAX15059Bの評価キット

機能と利点

  • 電源電圧範囲:2.8V~5.5V
  • 出力電圧:70V (近似値)
  • 出力電流:0~4mA
  • APD高速電流制限を検証
  • 低電圧ロックアウトを検証
  • サーマルシャットダウン機能を検証
  • クランプ回路によるMOUT出力過電圧保護
  • 完全実装および試験済み

製品詳細

MAX15059の評価キット(EVキット)は、パワースイッチ、電流モニタ、および調整可能な電流制限を内蔵する、APDバイアスパルス幅変調(PWM)ステップアップDC-DCコンバータのMAX15059を検証します。このステップアップコンバータは400kHzで切り替わります。このEVキットは、2.8V~5.5VのDC電源電圧で動作し、出力時に約70Vおよび0~4mAの電流を供給するように設定されています。この出力電圧は、抵抗の置換やCNTRL電圧の調整によって、VIN + 5V~76Vに設定可能です。このEVキットは、このICのAPD高速電流制限、低電圧ロックアウト(UVLO)、およびサーマルシャットダウンの機能を検証します。

また、このEVキットは電流監視およびステップ応答測定用のAPD入力負荷シミュレータ回路も備えています。

このEVキットには、MAX15059AETE+が実装されていますが、MAX15059BETE+の評価にも使用することができます。

警告:42Vを超える電圧が、VOUT、APD、MOUT、およびPGND PCBパッドに存在する場合があります。

アプリケーション

  • アバランシェフォトダイオードバイアスおよび監視
  • FBONモジュール
  • GPONモジュール
  • 低ノイズバラクタダイオードバイアス電源
  • PINダイオードバイアス電源

MAX15059EVKIT
MAX15059AおよびMAX15059Bの評価キット

最新のディスカッション

最近表示した製品