MAX14525

製造中

4つのイネーブル入力を備えた、バッテリスイッチ

リチウムイオンバッテリの切断を簡素化し、最大4つの固有の制御入力に対応

利用上の注意

本データシートの英語以外の言語への翻訳はユーザの便宜のために提供されるものであり、リビジョンが古い場合があります。最新の内容については、必ず最新の英語版をご参照ください。

なお、日本語版のデータシートは基本的に「Rev.0」(リビジョン0)で作成されています。そのため、英語版が後に改訂され、複数製品のデータシートがひとつに統一された場合、同じ「Rev.0」の日本語版のデータシートが異なる製品のデータシートとして表示されることがあります。たとえば、「ADM3307E」の場合、日本語データシートをクリックすると「ADM3311E」が表示されます。これは、英語版のデータシートが複数の製品で共有できるように1本化され、「ADM3307E/ADM3310E/ADM3311E/ADM3312E/ADM3315E」(Rev.J)と改訂されたからで、決して誤ってリンクが張られているわけではありません。和文化されたデータシートを少しでも有効に活用していただくためにこのような方法をとっておりますので、ご了解ください。

アナログ・デバイセズ社は、提供する情報が正確で信頼できるものであることを期していますが、その情報の利用に関して、あるいはその利用によって生じる第三者の特許やその他の権利の侵害に関して一切の責任を負いません。また、アナログ・デバイセズ社の特許または特許の権利の使用を明示的または暗示的に許諾するものでもありません。仕様は予告なしに変更する場合があります。本紙記載の商標および登録商標は、各社の所有に属します。

Viewing:

製品情報

  • 低RON負荷スイッチ:35mΩ (typ)
  • 超低消費電流:0.8µA (typ)
  • 4つのイネーブル入力
    • TA:+28V (max)性能
    • ON_K:高精度+3Vトリガイネーブル
    • JIG:ファクトリーモードイネーブル
    • S_EN:INとANDロジック
  • 省スペース、2mm x 2mmの8ピンTDFNパッケージ
  • ターンオン制御によって、リードインダクタンスに起因するdI/dtパルスを制限

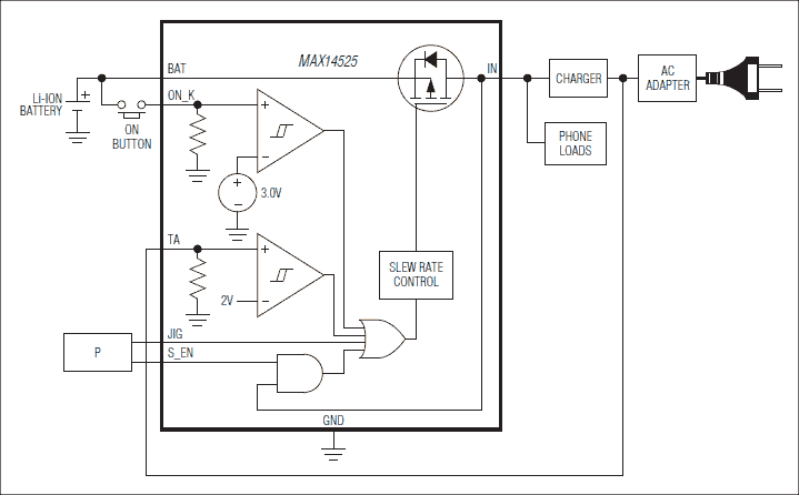
MAX14525は、4つの固有イネーブル入力を持つ、35mΩ (typ)の低RON負荷スイッチが特長です。MAX14525は、携帯電話などのポータブル機器におけるリチウムイオン(Li+)バッテリを負荷から切断する用途に最適です。MAX14525は、+2.2V~+5.5Vの電源電圧で動作します。

MAX14525の自己消費電流は、0.8µA (typ)と非常に小さく、ポータブル機器のバッテリ寿命を最大化します。このスイッチは、最大+28Vの高電圧が可能な外部チャージャ接続、トラベルアダプタ(TA)、オンキー(ON_K)、ファクトリーモードイネーブル(JIG)、およびスイッチイネーブル(S_EN)の4つの可能な入力からイネーブルされます。S_EN入力は、スイッチされたバッテリ接続(IN)と内部でAND接続されます。

MAX14525は、2mm x 2mmの小型8ピンTDFNパッケージで提供され、-40℃~+85℃の拡張温度範囲で動作します。

アプリケーション

  • 携帯電話
  • デジタルカメラ
  • GPS
  • PDA
  • UMPCコンピュータ

MAX14525
4つのイネーブル入力を備えた、バッテリスイッチ
MAX14525:標準アプリケーション回路
myAnalogに追加

myAnalogの製品セクション(通知受け取り)、既存/新規プロジェクトに製品を追加する。

新規プロジェクトを作成
質問する
サポート

アナログ・デバイセズのサポート・ページはアナログ・デバイセズへのあらゆるご質問にお答えするワンストップ・ポータルです。


ドキュメント

データシート 1

信頼性データ 1

さらに詳しく
myAnalogに追加

myAnalogのリソース・セクション、既存/新規プロジェクトにメディアを追加する。

新規プロジェクトを作成

ソフトウェア・リソース

必要なソフトウェア/ドライバが見つかりませんか?

ドライバ/ソフトウェアをリクエスト

ツールおよびシミュレーション

LTspice


下記製品はLTspiceで使用することが出来ます。:

  • MAX14525
LTspice

LTspice®は、無料で提供される強力で高速な回路シミュレータと回路図入力、波形ビューワに改善を加え、アナログ回路のシミュレーションを容易にするためのモデルを搭載しています。

 

最新のディスカッション

MAX14525に関するディスカッションはまだありません。意見を投稿しますか?

EngineerZone®でディスカッションを始める

最近表示した製品