MAX1227

製造中

FIFO、温度センサー、およびリファレンス内蔵、12ビット、300ksps ADC

利用上の注意

本データシートの英語以外の言語への翻訳はユーザの便宜のために提供されるものであり、リビジョンが古い場合があります。最新の内容については、必ず最新の英語版をご参照ください。

なお、日本語版のデータシートは基本的に「Rev.0」(リビジョン0)で作成されています。そのため、英語版が後に改訂され、複数製品のデータシートがひとつに統一された場合、同じ「Rev.0」の日本語版のデータシートが異なる製品のデータシートとして表示されることがあります。たとえば、「ADM3307E」の場合、日本語データシートをクリックすると「ADM3311E」が表示されます。これは、英語版のデータシートが複数の製品で共有できるように1本化され、「ADM3307E/ADM3310E/ADM3311E/ADM3312E/ADM3315E」(Rev.J)と改訂されたからで、決して誤ってリンクが張られているわけではありません。和文化されたデータシートを少しでも有効に活用していただくためにこのような方法をとっておりますので、ご了解ください。

アナログ・デバイセズ社は、提供する情報が正確で信頼できるものであることを期していますが、その情報の利用に関して、あるいはその利用によって生じる第三者の特許やその他の権利の侵害に関して一切の責任を負いません。また、アナログ・デバイセズ社の特許または特許の権利の使用を明示的または暗示的に許諾するものでもありません。仕様は予告なしに変更する場合があります。本紙記載の商標および登録商標は、各社の所有に属します。

Viewing:

製品情報

  • 内部温度センサー:±0.7℃精度
  • 16エントリファーストイン/ファーストアウト(FIFO)
  • 真の差動トラック/ホールド付きアナログマルチプレクサ
    • 16、12、8チャネルシングルエンド
    • 8、6、4チャネル真の差動(ユニポーラまたはバイポーラ)
  • 高精度:±1 LSB INL、±1 LSB DNL、全温度範囲でミッシングコードなし
  • スキャンモード、内部アベレージング、および内部クロック
  • 低電力+3V単一電源動作
    • 300kspsで1mA
  • 内部2.5Vリファレンスまたは外部差動リファレンス
  • 10MHzの3線式SPI/QSPI/MICROWIREコンパチブルインタフェース
  • 省スペース5mm x 5mmの28ピンTQFNパッケージ

MAX1227/MAX1229/MAX1231は、リファレンスと温度センサーを内蔵したシリアル12ビットアナログ-デジタルコンバータ(ADC)です。これらのデバイスは、内蔵FIFO、スキャンモード、内部クロックモード、内部アベレージング、およびAutoShutdown™が特長です。最大サンプリングレートは、外部クロックを使用して300kspsです。MAX1231は16入力チャネル、MAX1229は12入力チャネル、そしてMAX1227は8入力チャネルをそれぞれ備えています。また、全入力チャネルは、ユニポーラかバイポーラモードでの、シングルエンド入力か差動入力に設定することができます。これら3デバイスはすべて+3V電源で動作し、10MHzのSPI™/QSPI™/MICROWIRE™対応シリアルポートを備えています。

MAX1231は、裏面放熱パッド付き5mm x 5mmの28ピンTQFNおよび24ピンQSOPパッケージで提供されます。MAX1227/MAX1229は、QSOPパッケージでのみ提供されます。これら3デバイスとも、拡張温度範囲(-40℃~+85℃)での動作が保証されています。

アプリケーション

  • データ収集システム
  • データロギング
  • 産業用制御システム
  • 計測
  • 患者監視
  • システム監視

MAX1227
FIFO、温度センサー、およびリファレンス内蔵、12ビット、300ksps ADC
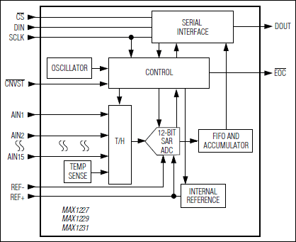
MAX1227、MAX1229、MAX1231:ファンクションダイアグラム
myAnalogに追加

myAnalogの製品セクション(通知受け取り)、既存/新規プロジェクトに製品を追加する。

新規プロジェクトを作成
質問する
サポート

アナログ・デバイセズのサポート・ページはアナログ・デバイセズへのあらゆるご質問にお答えするワンストップ・ポータルです。


ドキュメント

さらに詳しく
myAnalogに追加

myAnalogのリソース・セクション、既存/新規プロジェクトにメディアを追加する。

新規プロジェクトを作成

ソフトウェア・リソース

必要なソフトウェア/ドライバが見つかりませんか?

ドライバ/ソフトウェアをリクエスト

ハードウェア・エコシステム

製品モデル 製品ライフサイクル 詳細
A/Dコンバータ(ADC) 5
MAX1231 製造中 FIFO、温度センサー、およびリファレンス内蔵、12ビット、300ksps ADC
MAX1230 製造中 FIFO、温度センサーおよびリファレンス内蔵、12ビット、300ksps ADC
MAX11637 製造中 差動トラック/ホールド、およびリファレンス内蔵、12ビット、300ksps ADC
MAX146 製造中 +2.7V、低電力、8チャネル、シリアル12ビットADC
MAX11629 製造中 FIFOおよびリファレンス内蔵、12ビット、300ksps ADC
ADC/DACコンボ・コンバータ 1
MAX1257 製造中 FIFO、温度検出、およびGPIOポート付き、12ビット、マルチチャネル、ADC/DAC
Modal heading
myAnalogに追加

myAnalogの製品セクション(通知受け取り)、既存/新規プロジェクトに製品を追加する。

新規プロジェクトを作成

評価用キット

MAX1231BEVSYS

MAX1030、MAX1031、MAX1230、MAX1231、MAX11624、MAX11625、MAX11632、MAX11633、MAX11634、MAX11635、MAX11642、およびMAX11643の評価システム

機能と利点

  • USB駆動(外付け電源不要)
  • マスターボードによるドーターボードの駆動
  • 4/16 ADCチャネル入力
  • 10MHz SPIインタフェース
  • Windows XP、Windows Vista、およびWindows 7対応ソフトウェア
  • EVシステムソフトウェアの時間ドメイン、周波数ドメイン、およびヒストグラムプロット
  • EVシステムソフトウェアの周波数、RMS、Min、Max、および平均DC計算
  • 最大100万サンプルを収集
  • 電圧リファレンス内蔵
  • 実証済みPCBレイアウト
  • 完全実装および試験済み

製品詳細

MAX1231B/MAX11633/MAX11635の評価システム(EVシステム)には1つのマスターボードと3つのドーターボードの内の1つが備わっています。EVシステムには、Windows XP®、 Windows Vista®、およびWindows® 7対応ソフトウェアも含まれており、様々なADCの機能を実行するための簡素なグラフィカルユーザーインタフェース(GUI)を提供します。マスターボード(MAX116XXSPIMB)はPCのUSBポートに接続され、SPIコマンドを該当ドーターボードへ転送することがが可能です。
ドーターボードは完全実装および試験済みのPCBで、リファレンス内蔵/外付けの300ksps、8/10/12ビット、3V/5V、低電力、高速SPI ADCのMAX1030、MAX1031、MAX1230、MAX1231、MAX11624、MAX11625、MAX11632~MAX11635、MAX11642、およびMAX11643の能力を実証します。
各EVキットのドーターボードは、異なるADCを評価しますが、EVキットのドーターボードでリファレンスとされるデフォルトADCのみボードに設置されます。他のピンコンパチブルADCを評価する際にはこれらのデバイスの無料サンプルについてお問い合わせください。また各ボードの注文についてもお問い合わせください。

アプリケーション

  • データ収集システム
  • データロギング
  • 産業用制御システム
  • 計測
  • 患者監視
  • システム監視

MAX11635EVSYS

MAX1030、MAX1031、MAX1230、MAX1231、MAX11624、MAX11625、MAX11632、MAX11633、MAX11634、MAX11635、MAX11642、およびMAX11643の評価システム

機能と利点

  • USB駆動(外付け電源不要)
  • マスターボードによるドーターボードの駆動
  • 4/16 ADCチャネル入力
  • 10MHz SPIインタフェース
  • Windows XP、Windows Vista、およびWindows 7対応ソフトウェア
  • EVシステムソフトウェアの時間ドメイン、周波数ドメイン、およびヒストグラムプロット
  • EVシステムソフトウェアの周波数、RMS、Min、Max、および平均DC計算
  • 最大100万サンプルを収集
  • 電圧リファレンス内蔵
  • 実証済みPCBレイアウト
  • 完全実装および試験済み

製品詳細

MAX1231B/MAX11633/MAX11635の評価システム(EVシステム)には1つのマスターボードと3つのドーターボードの内の1つが備わっています。EVシステムには、Windows XP®、 Windows Vista®、およびWindows® 7対応ソフトウェアも含まれており、様々なADCの機能を実行するための簡素なグラフィカルユーザーインタフェース(GUI)を提供します。マスターボード(MAX116XXSPIMB)はPCのUSBポートに接続され、SPIコマンドを該当ドーターボードへ転送することがが可能です。
ドーターボードは完全実装および試験済みのPCBで、リファレンス内蔵/外付けの300ksps、8/10/12ビット、3V/5V、低電力、高速SPI ADCのMAX1030、MAX1031、MAX1230、MAX1231、MAX11624、MAX11625、MAX11632~MAX11635、MAX11642、およびMAX11643の能力を実証します。
各EVキットのドーターボードは、異なるADCを評価しますが、EVキットのドーターボードでリファレンスとされるデフォルトADCのみボードに設置されます。他のピンコンパチブルADCを評価する際にはこれらのデバイスの無料サンプルについてお問い合わせください。また各ボードの注文についてもお問い合わせください。

アプリケーション

  • データ収集システム
  • データロギング
  • 産業用制御システム
  • 計測
  • 患者監視
  • システム監視

MAX11633EVSYS

MAX1030、MAX1031、MAX1230、MAX1231、MAX11624、MAX11625、MAX11632、MAX11633、MAX11634、MAX11635、MAX11642、およびMAX11643の評価システム

機能と利点

  • USB駆動(外付け電源不要)
  • マスターボードによるドーターボードの駆動
  • 4/16 ADCチャネル入力
  • 10MHz SPIインタフェース
  • Windows XP、Windows Vista、およびWindows 7対応ソフトウェア
  • EVシステムソフトウェアの時間ドメイン、周波数ドメイン、およびヒストグラムプロット
  • EVシステムソフトウェアの周波数、RMS、Min、Max、および平均DC計算
  • 最大100万サンプルを収集
  • 電圧リファレンス内蔵
  • 実証済みPCBレイアウト
  • 完全実装および試験済み

製品詳細

MAX1231B/MAX11633/MAX11635の評価システム(EVシステム)には1つのマスターボードと3つのドーターボードの内の1つが備わっています。EVシステムには、Windows XP®、 Windows Vista®、およびWindows® 7対応ソフトウェアも含まれており、様々なADCの機能を実行するための簡素なグラフィカルユーザーインタフェース(GUI)を提供します。マスターボード(MAX116XXSPIMB)はPCのUSBポートに接続され、SPIコマンドを該当ドーターボードへ転送することがが可能です。
ドーターボードは完全実装および試験済みのPCBで、リファレンス内蔵/外付けの300ksps、8/10/12ビット、3V/5V、低電力、高速SPI ADCのMAX1030、MAX1031、MAX1230、MAX1231、MAX11624、MAX11625、MAX11632~MAX11635、MAX11642、およびMAX11643の能力を実証します。
各EVキットのドーターボードは、異なるADCを評価しますが、EVキットのドーターボードでリファレンスとされるデフォルトADCのみボードに設置されます。他のピンコンパチブルADCを評価する際にはこれらのデバイスの無料サンプルについてお問い合わせください。また各ボードの注文についてもお問い合わせください。

アプリケーション

  • データ収集システム
  • データロギング
  • 産業用制御システム
  • 計測
  • 患者監視
  • システム監視

MAX1231BEVSYS
MAX1030、MAX1031、MAX1230、MAX1231、MAX11624、MAX11625、MAX11632、MAX11633、MAX11634、MAX11635、MAX11642、およびMAX11643の評価システム
MAX11635EVSYS
MAX1030、MAX1031、MAX1230、MAX1231、MAX11624、MAX11625、MAX11632、MAX11633、MAX11634、MAX11635、MAX11642、およびMAX11643の評価システム
MAX11633EVSYS
MAX1030、MAX1031、MAX1230、MAX1231、MAX11624、MAX11625、MAX11632、MAX11633、MAX11634、MAX11635、MAX11642、およびMAX11643の評価システム

最新のディスカッション

MAX1227に関するディスカッションはまだありません。意見を投稿しますか?

EngineerZone®でディスカッションを始める

最近表示した製品