MAX11610

製造中

2.7V~3.6Vおよび4.5V~5.5V、低電力、4/8/12チャネル、2線式シリアル10ビットADC

リファレンス内蔵、超低電力、超小型面積、I2C、4/8/12チャネルADC

利用上の注意

本データシートの英語以外の言語への翻訳はユーザの便宜のために提供されるものであり、リビジョンが古い場合があります。最新の内容については、必ず最新の英語版をご参照ください。

なお、日本語版のデータシートは基本的に「Rev.0」(リビジョン0)で作成されています。そのため、英語版が後に改訂され、複数製品のデータシートがひとつに統一された場合、同じ「Rev.0」の日本語版のデータシートが異なる製品のデータシートとして表示されることがあります。たとえば、「ADM3307E」の場合、日本語データシートをクリックすると「ADM3311E」が表示されます。これは、英語版のデータシートが複数の製品で共有できるように1本化され、「ADM3307E/ADM3310E/ADM3311E/ADM3312E/ADM3315E」(Rev.J)と改訂されたからで、決して誤ってリンクが張られているわけではありません。和文化されたデータシートを少しでも有効に活用していただくためにこのような方法をとっておりますので、ご了解ください。

アナログ・デバイセズ社は、提供する情報が正確で信頼できるものであることを期していますが、その情報の利用に関して、あるいはその利用によって生じる第三者の特許やその他の権利の侵害に関して一切の責任を負いません。また、アナログ・デバイセズ社の特許または特許の権利の使用を明示的または暗示的に許諾するものでもありません。仕様は予告なしに変更する場合があります。本紙記載の商標および登録商標は、各社の所有に属します。

Viewing:

製品情報

  • 高集積ADCによってコストを削減
    • 内部リファレンス
      • 2.048V (MAX11607/MAX11609/MAX11611)
      • 4.096V (MAX11606/MAX11608/MAX11610)
    • 外部リファレンスオプション:1V~VDD
    • 内部クロック
    • 4チャネルシングルエンドまたは2チャネル完全差動(MAX11606/MAX11607)
    • 8チャネルシングルエンドまたは4チャネル完全差動(MAX11608/MAX11609)
    • 12チャネルシングルエンドまたは6チャネル完全差動(MAX11610/MAX11611)
    • チャネルスキャンモードを備えた内部FIFO
    • ソフトウェアで設定可能なユニポーラ/バイポーラ
    • 高速I2C対応シリアルインタフェース
      • ファーストモード:400kHz
      • ハイスピードモード:1.7MHz
  • 単一電源動作によって電源設計を簡素化
    • 2.7V~3.6V (MAX11607/MAX11609/MAX11611)
    • 5V~5.5V (MAX11606/MAX11608/MAX11610)
    • 低電力
      • 670µA (94.4ksps時)
      • 230µA (40ksps時)
      • 60µA (10ksps時)
      • 6µA (1ksps時)
      • 0.5µA (パワーダウンモード時)
  • 超小型パッケージによってサイズを削減
    • 8ピンµMAX (MAX11606/MAX11607)
    • 12ピンウェハレベルパッケージ(1.9mm × 2.2mm) (MAX11607)
  • 16ピンQSOP (MAX11608~MAX11611)

低電力、10ビット、マルチチャネルアナログ-デジタルコンバータ(ADC)のMAX11606~MAX11611は、トラック/ホールド(T/H)、電圧リファレンス、クロック、およびI2C対応の2線式シリアルインタフェースを内蔵しています。これらのデバイスは、2.7V~3.6V (MAX11607/MAX11609/MAX11611)または4.5V~5.5V (MAX11606/MAX11608/MAX11610)の単一電源で動作し、94.4kspsの最大サンプリングレートで必要な消費電流はわずか670µAです。消費電流は、46kspsでのサンプリングレートの場合、230µA以下に下がります。AutoShutdownは、コンバージョン間のデバイスをパワーダウンし、低スループットレートでの消費電流を1µA以下に低減します。MAX11606/MAX11607は各4つのアナログ入力チャネルを備え、MAX11608/MAX11609は各8つのアナログ入力チャネルを備え、MAX11610/MAX11611は各12のアナログ入力チャネルを備えています。これらの完全差動アナログ入力は、ユニポーラ/バイポーラ、およびシングルエンド/差動動作用にソフトウェアで設定可能です。

フルスケールアナログ入力範囲は、内部リファレンスによって、または1V~VDDの外部的に印可されたリファレンス電圧によって決定されます。MAX11607/MAX11609/MAX11611は2.048Vのリファレンスを内蔵し、MAX11606/MAX11608/MAX11610は4.096Vのリファレンスを内蔵しています。

MAX11606/MAX11607は、8ピンµMAX®パッケージで提供されます。MAX11607は、1.9mm x 2.2mmの超小型WLPパッケージでも提供されます。MAX11608~MAX11611は、16ピンQSOPパッケージで提供されます。MAX11606~MAX11611は、拡張温度範囲(-40℃~+85℃)が保証されています。ピンコンパチブルの12ビット品については、MAX11612~MAX11617のデータシートを参照してください。ピンコンパチブルの8ビット品については、MAX11600~MAX11605のデータシートを参照してください。

アプリケーション

  • バッテリ駆動試験装置
  • ハンドヘルドポータブルアプリケーション
  • 医療用機器
  • 受信信号強度インジケータ
  • ソーラーパワー遠隔システム
  • システム監視

MAX11610
2.7V~3.6Vおよび4.5V~5.5V、低電力、4/8/12チャネル、2線式シリアル10ビットADC
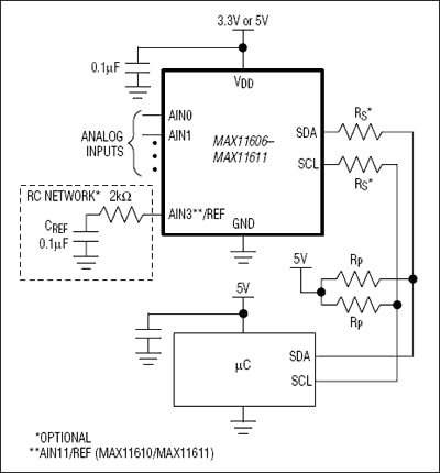
MAX11606、MAX11607、MAX11608、MAX11609、MAX11610、MAX11611:標準動作回路
myAnalogに追加

myAnalogの製品セクション(通知受け取り)、既存/新規プロジェクトに製品を追加する。

新規プロジェクトを作成
質問する
サポート

アナログ・デバイセズのサポート・ページはアナログ・デバイセズへのあらゆるご質問にお答えするワンストップ・ポータルです。


ドキュメント

さらに詳しく
myAnalogに追加

myAnalogのリソース・セクション、既存/新規プロジェクトにメディアを追加する。

新規プロジェクトを作成

ソフトウェア・リソース

必要なソフトウェア/ドライバが見つかりませんか?

ドライバ/ソフトウェアをリクエスト

ハードウェア・エコシステム

製品モデル 製品ライフサイクル 詳細
A/Dコンバータ(ADC) 4
MAX127 製造中 マルチレンジ、+5V、12ビットDAS、2線式シリアルインタフェース付
MAX128 製造中 マルチレンジ、+5V、12ビットDAS、2線式シリアルインタフェース付
MAX1137 製造中 2.7V~3.6Vおよび4.5V~5.5V、低電力、4/12チャネル、2線式シリアル10ビットADC
MAX11647 製造中 超小型1.9mm x 2.2mmパッケージ、低電力、1/2チャネル、I²C、10ビットADC
Modal heading
myAnalogに追加

myAnalogの製品セクション(通知受け取り)、既存/新規プロジェクトに製品を追加する。

新規プロジェクトを作成

ツールおよびシミュレーション

ソフトウェア開発 1


評価用キット

MAX11617EVSYS

MAX11600~MAX11617の評価システム

機能と利点

  • 4/8/12 ADCチャネル入力
  • 1.7MHz I²Cインタフェース
  • EVキットドーターボードにマスターボードから電力を供給
  • Windows 2000、Windows XP、およびWindows Vista (32ビット)対応のソフトウェア
  • EVシステムソフトウェアの時間領域、周波数領域、およびヒストグラムプロット機能
  • EVシステムソフトウェアの周波数、RMS、Min、Max、およびAverage DC計算
  • 最大1メガサンプルを収集
  • 電圧リファレンス内蔵
  • USB-PC接続
  • 実証済みPCBレイアウト
  • 完全実装および試験済み

製品詳細

MAX11600~MAX11617の評価システム(EVシステム)は、1つのマスターボード、および6つのEVキットドーターボードの1つを内蔵しています。このEVシステムは、Windows® 2000、Windows XP®、およびWindows Vista®対応のソフトウェアも備えており、MAX11600~MAX11617の各機能を実行するためのシンプルなグラフィカルユーザインタフェース(GUI)を提供します。MAX116XXI2CMB+マスターボードは、PCのUSBポートに接続され、I²Cコマンドを該当するEVキットドーターボードに転送することができます。

このEVキットドーターボードは、内部リファレンスを備えた4/8/12チャネル、8/10/12ビット、3V/5V、低電力、高速I²C ADCのMAX11600~MAX11617の性能を検証するための完全実装および試験済みPCBです。

各EVキットドーターボードは、3つの異なるADCを評価しますが、そのEVキットドーターボードの品名として指定されたADCのみがボードに実装されています。これらのデバイスを評価する場合、または個別のボードを注文する場合、他のピンコンパチブルADCの無料サンプルを請求してください。

アプリケーション

  • バッテリ駆動試験装置
  • ハンドヘルドポータブルアプリケーション
  • 医療用機器
  • ソーラーパワー遠隔システム
  • システム監視

MAX11613EVSYS

MAX11600~MAX11617の評価システム

機能と利点

  • 4/8/12 ADCチャネル入力
  • 1.7MHz I²Cインタフェース
  • EVキットドーターボードにマスターボードから電力を供給
  • Windows 2000、Windows XP、およびWindows Vista (32ビット)対応のソフトウェア
  • EVシステムソフトウェアの時間領域、周波数領域、およびヒストグラムプロット機能
  • EVシステムソフトウェアの周波数、RMS、Min、Max、およびAverage DC計算
  • 最大1メガサンプルを収集
  • 電圧リファレンス内蔵
  • USB-PC接続
  • 実証済みPCBレイアウト
  • 完全実装および試験済み

製品詳細

MAX11600~MAX11617の評価システム(EVシステム)は、1つのマスターボード、および6つのEVキットドーターボードの1つを内蔵しています。このEVシステムは、Windows® 2000、Windows XP®、およびWindows Vista®対応のソフトウェアも備えており、MAX11600~MAX11617の各機能を実行するためのシンプルなグラフィカルユーザインタフェース(GUI)を提供します。MAX116XXI2CMB+マスターボードは、PCのUSBポートに接続され、I²Cコマンドを該当するEVキットドーターボードに転送することができます。

このEVキットドーターボードは、内部リファレンスを備えた4/8/12チャネル、8/10/12ビット、3V/5V、低電力、高速I²C ADCのMAX11600~MAX11617の性能を検証するための完全実装および試験済みPCBです。

各EVキットドーターボードは、3つの異なるADCを評価しますが、そのEVキットドーターボードの品名として指定されたADCのみがボードに実装されています。これらのデバイスを評価する場合、または個別のボードを注文する場合、他のピンコンパチブルADCの無料サンプルを請求してください。

アプリケーション

  • バッテリ駆動試験装置
  • ハンドヘルドポータブルアプリケーション
  • 医療用機器
  • ソーラーパワー遠隔システム
  • システム監視

MAX11615EVSYS

MAX11600~MAX11617の評価システム

機能と利点

  • 4/8/12 ADCチャネル入力
  • 1.7MHz I²Cインタフェース
  • EVキットドーターボードにマスターボードから電力を供給
  • Windows 2000、Windows XP、およびWindows Vista (32ビット)対応のソフトウェア
  • EVシステムソフトウェアの時間領域、周波数領域、およびヒストグラムプロット機能
  • EVシステムソフトウェアの周波数、RMS、Min、Max、およびAverage DC計算
  • 最大1メガサンプルを収集
  • 電圧リファレンス内蔵
  • USB-PC接続
  • 実証済みPCBレイアウト
  • 完全実装および試験済み

製品詳細

MAX11600~MAX11617の評価システム(EVシステム)は、1つのマスターボード、および6つのEVキットドーターボードの1つを内蔵しています。このEVシステムは、Windows® 2000、Windows XP®、およびWindows Vista®対応のソフトウェアも備えており、MAX11600~MAX11617の各機能を実行するためのシンプルなグラフィカルユーザインタフェース(GUI)を提供します。MAX116XXI2CMB+マスターボードは、PCのUSBポートに接続され、I²Cコマンドを該当するEVキットドーターボードに転送することができます。

このEVキットドーターボードは、内部リファレンスを備えた4/8/12チャネル、8/10/12ビット、3V/5V、低電力、高速I²C ADCのMAX11600~MAX11617の性能を検証するための完全実装および試験済みPCBです。

各EVキットドーターボードは、3つの異なるADCを評価しますが、そのEVキットドーターボードの品名として指定されたADCのみがボードに実装されています。これらのデバイスを評価する場合、または個別のボードを注文する場合、他のピンコンパチブルADCの無料サンプルを請求してください。

アプリケーション

  • バッテリ駆動試験装置
  • ハンドヘルドポータブルアプリケーション
  • 医療用機器
  • ソーラーパワー遠隔システム
  • システム監視

MAX11612EVSYS

MAX11600~MAX11617の評価システム

機能と利点

  • 4/8/12 ADCチャネル入力
  • 1.7MHz I²Cインタフェース
  • EVキットドーターボードにマスターボードから電力を供給
  • Windows 2000、Windows XP、およびWindows Vista (32ビット)対応のソフトウェア
  • EVシステムソフトウェアの時間領域、周波数領域、およびヒストグラムプロット機能
  • EVシステムソフトウェアの周波数、RMS、Min、Max、およびAverage DC計算
  • 最大1メガサンプルを収集
  • 電圧リファレンス内蔵
  • USB-PC接続
  • 実証済みPCBレイアウト
  • 完全実装および試験済み

製品詳細

MAX11600~MAX11617の評価システム(EVシステム)は、1つのマスターボード、および6つのEVキットドーターボードの1つを内蔵しています。このEVシステムは、Windows® 2000、Windows XP®、およびWindows Vista®対応のソフトウェアも備えており、MAX11600~MAX11617の各機能を実行するためのシンプルなグラフィカルユーザインタフェース(GUI)を提供します。MAX116XXI2CMB+マスターボードは、PCのUSBポートに接続され、I²Cコマンドを該当するEVキットドーターボードに転送することができます。

このEVキットドーターボードは、内部リファレンスを備えた4/8/12チャネル、8/10/12ビット、3V/5V、低電力、高速I²C ADCのMAX11600~MAX11617の性能を検証するための完全実装および試験済みPCBです。

各EVキットドーターボードは、3つの異なるADCを評価しますが、そのEVキットドーターボードの品名として指定されたADCのみがボードに実装されています。これらのデバイスを評価する場合、または個別のボードを注文する場合、他のピンコンパチブルADCの無料サンプルを請求してください。

アプリケーション

  • バッテリ駆動試験装置
  • ハンドヘルドポータブルアプリケーション
  • 医療用機器
  • ソーラーパワー遠隔システム
  • システム監視

MAX11614EVSYS

MAX11600~MAX11617の評価システム

機能と利点

  • 4/8/12 ADCチャネル入力
  • 1.7MHz I²Cインタフェース
  • EVキットドーターボードにマスターボードから電力を供給
  • Windows 2000、Windows XP、およびWindows Vista (32ビット)対応のソフトウェア
  • EVシステムソフトウェアの時間領域、周波数領域、およびヒストグラムプロット機能
  • EVシステムソフトウェアの周波数、RMS、Min、Max、およびAverage DC計算
  • 最大1メガサンプルを収集
  • 電圧リファレンス内蔵
  • USB-PC接続
  • 実証済みPCBレイアウト
  • 完全実装および試験済み

製品詳細

MAX11600~MAX11617の評価システム(EVシステム)は、1つのマスターボード、および6つのEVキットドーターボードの1つを内蔵しています。このEVシステムは、Windows® 2000、Windows XP®、およびWindows Vista®対応のソフトウェアも備えており、MAX11600~MAX11617の各機能を実行するためのシンプルなグラフィカルユーザインタフェース(GUI)を提供します。MAX116XXI2CMB+マスターボードは、PCのUSBポートに接続され、I²Cコマンドを該当するEVキットドーターボードに転送することができます。

このEVキットドーターボードは、内部リファレンスを備えた4/8/12チャネル、8/10/12ビット、3V/5V、低電力、高速I²C ADCのMAX11600~MAX11617の性能を検証するための完全実装および試験済みPCBです。

各EVキットドーターボードは、3つの異なるADCを評価しますが、そのEVキットドーターボードの品名として指定されたADCのみがボードに実装されています。これらのデバイスを評価する場合、または個別のボードを注文する場合、他のピンコンパチブルADCの無料サンプルを請求してください。

アプリケーション

  • バッテリ駆動試験装置
  • ハンドヘルドポータブルアプリケーション
  • 医療用機器
  • ソーラーパワー遠隔システム
  • システム監視

MAX11616EVSYS

MAX11600~MAX11617の評価システム

機能と利点

  • 4/8/12 ADCチャネル入力
  • 1.7MHz I²Cインタフェース
  • EVキットドーターボードにマスターボードから電力を供給
  • Windows 2000、Windows XP、およびWindows Vista (32ビット)対応のソフトウェア
  • EVシステムソフトウェアの時間領域、周波数領域、およびヒストグラムプロット機能
  • EVシステムソフトウェアの周波数、RMS、Min、Max、およびAverage DC計算
  • 最大1メガサンプルを収集
  • 電圧リファレンス内蔵
  • USB-PC接続
  • 実証済みPCBレイアウト
  • 完全実装および試験済み

製品詳細

MAX11600~MAX11617の評価システム(EVシステム)は、1つのマスターボード、および6つのEVキットドーターボードの1つを内蔵しています。このEVシステムは、Windows® 2000、Windows XP®、およびWindows Vista®対応のソフトウェアも備えており、MAX11600~MAX11617の各機能を実行するためのシンプルなグラフィカルユーザインタフェース(GUI)を提供します。MAX116XXI2CMB+マスターボードは、PCのUSBポートに接続され、I²Cコマンドを該当するEVキットドーターボードに転送することができます。

このEVキットドーターボードは、内部リファレンスを備えた4/8/12チャネル、8/10/12ビット、3V/5V、低電力、高速I²C ADCのMAX11600~MAX11617の性能を検証するための完全実装および試験済みPCBです。

各EVキットドーターボードは、3つの異なるADCを評価しますが、そのEVキットドーターボードの品名として指定されたADCのみがボードに実装されています。これらのデバイスを評価する場合、または個別のボードを注文する場合、他のピンコンパチブルADCの無料サンプルを請求してください。

アプリケーション

  • バッテリ駆動試験装置
  • ハンドヘルドポータブルアプリケーション
  • 医療用機器
  • ソーラーパワー遠隔システム
  • システム監視

MAX11617EVSYS
MAX11600~MAX11617の評価システム
MAX11613EVSYS
MAX11600~MAX11617の評価システム
MAX11615EVSYS
MAX11600~MAX11617の評価システム
MAX11612EVSYS
MAX11600~MAX11617の評価システム
MAX11614EVSYS
MAX11600~MAX11617の評価システム
MAX11616EVSYS
MAX11600~MAX11617の評価システム

最新のディスカッション

MAX11610に関するディスカッションはまだありません。意見を投稿しますか?

EngineerZone®でディスカッションを始める

最近表示した製品