LTC1697

製造中

高効率、低消費電力、1W CCFLスイッチング・レギュレータ

利用上の注意

本データシートの英語以外の言語への翻訳はユーザの便宜のために提供されるものであり、リビジョンが古い場合があります。最新の内容については、必ず最新の英語版をご参照ください。

なお、日本語版のデータシートは基本的に「Rev.0」(リビジョン0)で作成されています。そのため、英語版が後に改訂され、複数製品のデータシートがひとつに統一された場合、同じ「Rev.0」の日本語版のデータシートが異なる製品のデータシートとして表示されることがあります。たとえば、「ADM3307E」の場合、日本語データシートをクリックすると「ADM3311E」が表示されます。これは、英語版のデータシートが複数の製品で共有できるように1本化され、「ADM3307E/ADM3310E/ADM3311E/ADM3312E/ADM3315E」(Rev.J)と改訂されたからで、決して誤ってリンクが張られているわけではありません。和文化されたデータシートを少しでも有効に活用していただくためにこのような方法をとっておりますので、ご了解ください。

アナログ・デバイセズ社は、提供する情報が正確で信頼できるものであることを期していますが、その情報の利用に関して、あるいはその利用によって生じる第三者の特許やその他の権利の侵害に関して一切の責任を負いません。また、アナログ・デバイセズ社の特許または特許の権利の使用を明示的または暗示的に許諾するものでもありません。仕様は予告なしに変更する場合があります。本紙記載の商標および登録商標は、各社の所有に属します。

Viewing:

製品情報

  • 1セル・リチウムイオン・バッテリで動作
  • 入力電圧範囲:2.8V~5.5V
  • 非常に低いシャットダウン電流: < 2μA
  • 同期整流式降圧アーキテクチャにより、高効率を達成
  • 1個のコンデンサを使用して調整可能なPWM調光周波数
  • 高精度のランプ電流により、ランプ寿命を最大化
  • 300kHzの固定周波数動作
  • 内部または外部のPWM調光
  • 小型の10ピンMSOPパッケージ

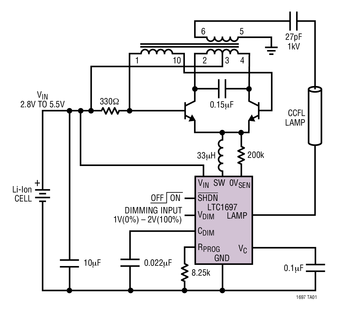
LTC1697は1つの1W冷陰極蛍光ランプ(CCFL)を制御するように設計されています。内部のPWM調光システムにより、効率と調光範囲を最大化します。また、1個の外付け抵抗を使用して高精度のランプ電流を設定可能です。

LTC1697は、同期整流式電流モードPWMコントローラと1A MOSFETスイッチを内蔵しています。このデバイスは300kHz発振器、0.8Vリファレンス、電流センス機能を搭載し、2.8V~5.5Vの入力電圧で動作します。また、熱制限機能に加え、消費電流を2μA以下に低減するシャットダウン機能を備えています。

LTC1697はMSOP-10パッケージで供給されます。


アプリケーション

  • PDA
  • ハンドヘルド・コンピュータ
  • 携帯機器
  • マップ・ディスプレイ付きハンドヘルドGPS
  • ハンドヘルドTV/ビデオ・モニタ

LTC1697
高効率、低消費電力、1W CCFLスイッチング・レギュレータ
ICCFL vs RPROG Product Package 1
myAnalogに追加

myAnalogの製品セクション(通知受け取り)、既存/新規プロジェクトに製品を追加する。

新規プロジェクトを作成
質問する
サポート

アナログ・デバイセズのサポート・ページはアナログ・デバイセズへのあらゆるご質問にお答えするワンストップ・ポータルです。


ドキュメント

データシート

これは最新改訂バージョンのデータシートです。

さらに詳しく
myAnalogに追加

myAnalogのリソース・セクション、既存/新規プロジェクトにメディアを追加する。

新規プロジェクトを作成

ソフトウェア・リソース

必要なソフトウェア/ドライバが見つかりませんか?

ドライバ/ソフトウェアをリクエスト

ツールおよびシミュレーション

LTspice


下記製品はLTspiceで使用することが出来ます。:

  • LTC1697
LTspice

LTspice®は、無料で提供される強力で高速な回路シミュレータと回路図入力、波形ビューワに改善を加え、アナログ回路のシミュレーションを容易にするためのモデルを搭載しています。

 


評価用キット

eval board
DC510A

LTC1697EMS | 1 Watt CCFL Controller, VIN = 2.7V - 5.5V, VDIM = 1V(0%) - 2V(100%)

製品詳細

DC510A: Demo Board for the LTC1697 High Efficiency Low Power 1W CCFL Switching Regulator.

DC510A
LTC1697EMS | 1 Watt CCFL Controller, VIN = 2.7V - 5.5V, VDIM = 1V(0%) - 2V(100%)
DC510A - Schematic

最新のディスカッション

LTC1697に関するディスカッションはまだありません。意見を投稿しますか?

EngineerZone®でディスカッションを始める

最近表示した製品