DS4420

製造中

オーディオアプリケーション用、I²C対応、プログラマブルゲインアンプ

オーディオアプリケーション用、完全差動、プログラマブルゲインアンプ

利用上の注意

本データシートの英語以外の言語への翻訳はユーザの便宜のために提供されるものであり、リビジョンが古い場合があります。最新の内容については、必ず最新の英語版をご参照ください。

なお、日本語版のデータシートは基本的に「Rev.0」(リビジョン0)で作成されています。そのため、英語版が後に改訂され、複数製品のデータシートがひとつに統一された場合、同じ「Rev.0」の日本語版のデータシートが異なる製品のデータシートとして表示されることがあります。たとえば、「ADM3307E」の場合、日本語データシートをクリックすると「ADM3311E」が表示されます。これは、英語版のデータシートが複数の製品で共有できるように1本化され、「ADM3307E/ADM3310E/ADM3311E/ADM3312E/ADM3315E」(Rev.J)と改訂されたからで、決して誤ってリンクが張られているわけではありません。和文化されたデータシートを少しでも有効に活用していただくためにこのような方法をとっておりますので、ご了解ください。

アナログ・デバイセズ社は、提供する情報が正確で信頼できるものであることを期していますが、その情報の利用に関して、あるいはその利用によって生じる第三者の特許やその他の権利の侵害に関して一切の責任を負いません。また、アナログ・デバイセズ社の特許または特許の権利の使用を明示的または暗示的に許諾するものでもありません。仕様は予告なしに変更する場合があります。本紙記載の商標および登録商標は、各社の所有に属します。

Viewing:

製品情報

  • 差動入力および出力
  • 可変利得:-35dB~+25dB
  • 低出力ノイズ
  • 低ひずみで50Ω負荷を駆動
  • 3dBの利得ステップをI²Cインタフェースを通じて設定
  • 単一電源:5V
  • すべての利得設定値に対して20kHzの帯域幅
  • 3mm x 3mm x 0.8mmの小型TDFNパッケージ
  • 最大8個のDS4420を同一のI²Cバス上に配置可能
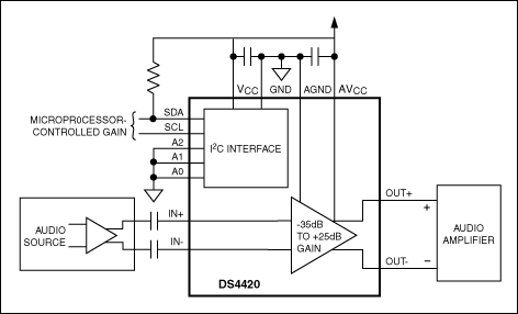
  • DS4420はオーディオアプリケーション用、完全差動のプログラマブルゲインアンプです。このアンプはI²Cインタフェースで制御される-35dB~+25dBの利得範囲を備え、最低50Ωの負荷を駆動するように最適化されています。利得は、全範囲にわたって3dB単位の増分で可変です。I²Cスレーブアドレスの選択用に使用される3個のアドレス入力によって、単一バス上で最大8個のデバイスが使用可能です。

    この製品は、-20℃~+70℃の温度範囲で5Vの単一電源で動作します。この製品は、3mm x 3mmのTDFNパッケージで提供されます。

    アプリケーション

    • オーディオ音量調整
    • マイクロフォン利得制御
    • 電話用ヘッドセット

    DS4420
    オーディオアプリケーション用、I²C対応、プログラマブルゲインアンプ
    DS4420:標準動作回路
    myAnalogに追加

    myAnalogの製品セクション(通知受け取り)、既存/新規プロジェクトに製品を追加する。

    新規プロジェクトを作成
    質問する
    サポート

    アナログ・デバイセズのサポート・ページはアナログ・デバイセズへのあらゆるご質問にお答えするワンストップ・ポータルです。


    ドキュメント

    さらに詳しく
    myAnalogに追加

    myAnalogのリソース・セクション、既存/新規プロジェクトにメディアを追加する。

    新規プロジェクトを作成

    ソフトウェア・リソース

    必要なソフトウェア/ドライバが見つかりませんか?

    ドライバ/ソフトウェアをリクエスト

    最新のディスカッション

    DS4420に関するディスカッションはまだありません。意見を投稿しますか?

    EngineerZone®でディスカッションを始める

    最近表示した製品