DS3904

製造中

トリプル、128ポジション、不揮発性、可変、デジタル抵抗器/スイッチ

自動PC電源トリムを簡素化する、トリプル、128ポジション、不揮発性、可変、デジタル抵抗/スイッチ

利用上の注意

本データシートの英語以外の言語への翻訳はユーザの便宜のために提供されるものであり、リビジョンが古い場合があります。最新の内容については、必ず最新の英語版をご参照ください。

なお、日本語版のデータシートは基本的に「Rev.0」(リビジョン0)で作成されています。そのため、英語版が後に改訂され、複数製品のデータシートがひとつに統一された場合、同じ「Rev.0」の日本語版のデータシートが異なる製品のデータシートとして表示されることがあります。たとえば、「ADM3307E」の場合、日本語データシートをクリックすると「ADM3311E」が表示されます。これは、英語版のデータシートが複数の製品で共有できるように1本化され、「ADM3307E/ADM3310E/ADM3311E/ADM3312E/ADM3315E」(Rev.J)と改訂されたからで、決して誤ってリンクが張られているわけではありません。和文化されたデータシートを少しでも有効に活用していただくためにこのような方法をとっておりますので、ご了解ください。

アナログ・デバイセズ社は、提供する情報が正確で信頼できるものであることを期していますが、その情報の利用に関して、あるいはその利用によって生じる第三者の特許やその他の権利の侵害に関して一切の責任を負いません。また、アナログ・デバイセズ社の特許または特許の権利の使用を明示的または暗示的に許諾するものでもありません。仕様は予告なしに変更する場合があります。本紙記載の商標および登録商標は、各社の所有に属します。

Viewing:

製品情報

  • 3個の20kΩ、128ポジションリニアディジタル抵抗器
  • 抵抗器の設定値をNVメモリに保存
  • 各抵抗器に、ディジタルロジックを制御するスイッチ動作用ハイインピーダンス設定
  • 低温度係数
  • 2線式シリアルインタフェース
  • 電源電圧:2.7V~5.5V
  • 温度範囲:-40℃~+85℃ (工業用)
  • パッケージ:8ピンµSOP (DS3904)、10ピンµSOP (DS3905)

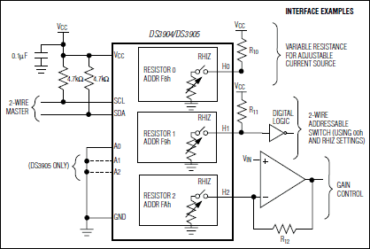
DS3904/DS3905は、3個の不揮発性(NV)低温度係数、可変ディジタル抵抗器を内蔵しています。各抵抗器には、ユーザ選択可能な128のポジションがあります。さらに、DS3904/DS3905は、ハイインピーダンス設定があり、これによって各抵抗器をディジタルスイッチとして動作させることができます。DS3904/DS3905は2.7V~5.5Vの電源電圧で動作し、このデバイスとの通信は2線式シリアルインタフェースによって行われます。アドレスピンによって、複数のDS3904/DS3905を同一の2線式バス上で動作させることができます。DS3904は、1個のアドレスピンを備えており、2個のDS3904がバスを共有することができます。DS3905は、3個のアドレスピンを備えており、最大8個のDS3905が同じバスを共有することができます。DS3904/DS3905は、低コストで小型であるため、従来の機械的なトリマ抵抗器に対して理想的な置換品となります。

アプリケーション

  • 携帯電話/PDA
  • 光ファイバトランシーバモジュール
  • ポータブル電子機器
  • 電源キャリブレーション
  • 試験装置

DS3904
トリプル、128ポジション、不揮発性、可変、デジタル抵抗器/スイッチ
DS3904、DS3905:標準動作回路
myAnalogに追加

myAnalogの製品セクション(通知受け取り)、既存/新規プロジェクトに製品を追加する。

新規プロジェクトを作成
質問する
サポート

アナログ・デバイセズのサポート・ページはアナログ・デバイセズへのあらゆるご質問にお答えするワンストップ・ポータルです。


ドキュメント

さらに詳しく
myAnalogに追加

myAnalogのリソース・セクション、既存/新規プロジェクトにメディアを追加する。

新規プロジェクトを作成

ハードウェア・エコシステム

製品モデル 製品ライフサイクル 詳細
デジタル・ポテンショメータ 1
DS3903 製造中 トリプル、128ポジション、不揮発性デジタルポテンショメータ
Modal heading
myAnalogに追加

myAnalogの製品セクション(通知受け取り)、既存/新規プロジェクトに製品を追加する。

新規プロジェクトを作成

最新のディスカッション

DS3904に関するディスカッションはまだありません。意見を投稿しますか?

EngineerZone®でディスカッションを始める

最近表示した製品