DS3903
製造中トリプル、128ポジション、不揮発性デジタルポテンショメータ
電源較正の自動化に最適な超低コストの不揮発性トリプルポテンショメータ、手作業による出荷時較正コストをなくす。
- 製品モデル
- 2
- 1Ku当たりの価格
- 最低価格:$1.45
        Viewing:
        
    
    製品情報
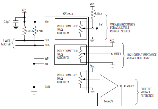
DS3903は、2線式バスからアクセスできる3個の不揮発性(NV)低温度係数ディジタルポテンショメータを内蔵しています。DS3903は、3Vと5Vの両システムで動作し、ポテンショメータの位置をロックすることができる書込み保護ピンを備えています。アドレスピンによって、2個のDS3903を同一の2線式バス上に配置することができます。
アプリケーション
- メカニカルポテンショメータの小型、低コストの置換え品
- 光ファイバトランシーバモジュール
- 携帯電話およびPDA
- ポータブル電子機器
- 電源キャリブレーション
ドキュメント
データシート 2
信頼性データ 1
アプリケーション・ノート 1
デザイン・ノート 3
技術記事 3
| 製品モデル | ピン/パッケージ図 | 資料 | CADシンボル、フットプリント、および3Dモデル | 
|---|---|---|---|
| DS3903E-020+ | Thin Shrink Small-Outline Package | ||
| DS3903E-020+T&R | Thin Shrink Small-Outline Package | 
これは最新改訂バージョンのデータシートです。
ハードウェア・エコシステム
| 製品モデル | 製品ライフサイクル | 詳細 | 
|---|---|---|
| デジタル・ポテンショメータ 1 | ||
| DS1846 | NVトリプルポテンショメータ、メモリおよびMicroMonitor | |
最新のディスカッション
DS3903に関するディスカッションはまだありません。意見を投稿しますか?
EngineerZone®でディスカッションを始める