ADP1851

製造中

降圧DC/DCコントローラ、広入力範囲、同期整流型

利用上の注意

本データシートの英語以外の言語への翻訳はユーザの便宜のために提供されるものであり、リビジョンが古い場合があります。最新の内容については、必ず最新の英語版をご参照ください。

なお、日本語版のデータシートは基本的に「Rev.0」(リビジョン0)で作成されています。そのため、英語版が後に改訂され、複数製品のデータシートがひとつに統一された場合、同じ「Rev.0」の日本語版のデータシートが異なる製品のデータシートとして表示されることがあります。たとえば、「ADM3307E」の場合、日本語データシートをクリックすると「ADM3311E」が表示されます。これは、英語版のデータシートが複数の製品で共有できるように1本化され、「ADM3307E/ADM3310E/ADM3311E/ADM3312E/ADM3315E」(Rev.J)と改訂されたからで、決して誤ってリンクが張られているわけではありません。和文化されたデータシートを少しでも有効に活用していただくためにこのような方法をとっておりますので、ご了解ください。

アナログ・デバイセズ社は、提供する情報が正確で信頼できるものであることを期していますが、その情報の利用に関して、あるいはその利用によって生じる第三者の特許やその他の権利の侵害に関して一切の責任を負いません。また、アナログ・デバイセズ社の特許または特許の権利の使用を明示的または暗示的に許諾するものでもありません。仕様は予告なしに変更する場合があります。本紙記載の商標および登録商標は、各社の所有に属します。

Viewing:

製品情報

  • 入力電圧範囲:2.75 V ~ 20 V
  • 出力電圧範囲:0.6 V~90%VIN
  • 最大出力電流: 25 A以上
  • 電流モード・アーキテクチャー
  • 電圧モードに設定可能
  • 出力電圧精度:±1% (全温度範囲)
  • 電圧のトラッキング
  • 設定可能な周波数:200 kHz ~ 1.5 MHz
  • 同期入力
  • 軽負荷での省エネモード
  • 正確なイネーブル入力
  • プルアップ抵抗内蔵のパワー・グッド
  • 調整可能なソフトスタート機能
  • 設定可能な電流検出のゲイン
  • ブーストストラップ・ダイオード内蔵
  • プリジャージ負荷でのスタートアップ
  • 外部調整可能なスロープ補償
  • 任意の出力コンデンサに対応
  • 過電圧保護と過電流制限保護
  • 熱過負荷保護
  • 低電圧ロックアウト(UVLO)
  • 16ピン、4 mm×4 mm LFCSPパッケージを採用

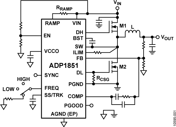
ADP1851は、一般的に使用される3.3 V~12 V (最大20 V)の電圧入力で動作可能な広入力範囲のDC/DC同期整流型降圧コントローラです。このデバイスは、デジタル負荷に対して最も高速なステップ応答を提供するバレイ電流検出による電流モードで動作します。このデバイスは、敏感な負荷に対して低ノイズと低クロストークで動作する電圧モード・コントローラとして構成することもできます。

ADP1851は、複数の出力電圧を必要とするシステム・アプリケーションに最適です。ADP1851は、スイッチング・デバイス間のビート周波数を削減する外部周波数同期機能を内蔵しています。また、電源間の正確なトラッキング機能も提供し、シンプルで強固なシーケンシングを可能にする高精度なイネーブル機能とパワーグッド機能を内蔵しています。

ADP1851は、高効率電力変換を可能にする高速で高ピーク電流のゲート駆動機能を提供します。このデバイスは、パルスをスキップして、スイッチング損失を削減し、軽負荷とスタンバイ状態で効率を改善する省電力モードで動作するように設定することもできます。

正確な電流制限機能により、狭い範囲の許容誤差内での設計が可能になり、コンバータ全体を小型化し、コストを削減することができます。ADP1851は、−40°C~+125°Cの温度範囲で許容誤差±1%の高精度リファレンスを使って最小0.6 V出力までレギュレーションすることができます。

入力電圧範囲は広いので、各種システムの回路において最大の柔軟性が得られます;ループ補償、ソフトスタート、周波数設定、省電力モード、電流制限、電流検出ゲインはすべて、外付け部品を使って設定することができます。さらに、外付けRAMP抵抗を使用すると、電流モードと電圧モードで最適なスロープとVINフィード・フォワードを選択して優れたライン除去比を実現することができます。ハイサイド・ドライバ用のリニア・レギュレータとブートストラップ・ダイオードを内蔵しています。

低電圧ロックアウト、過電圧、過電流/短絡、温度上昇に対する保護機能を内蔵しています。


アプリケーション

  • 下記のシーケンシングとトラッキングを必要とする中間バス・システムとPOLシステム
    • 通信基地局とネットワーク
    • 工業用機器、計装機器
    • 医療機器および健康機器

ADP1851
降圧DC/DCコントローラ、広入力範囲、同期整流型
ADP1851-fbl ADP1851 Pin Configuration
myAnalogに追加

myAnalogの製品セクション(通知受け取り)、既存/新規プロジェクトに製品を追加する。

新規プロジェクトを作成
質問する
サポート

アナログ・デバイセズのサポート・ページはアナログ・デバイセズへのあらゆるご質問にお答えするワンストップ・ポータルです。


ドキュメント

さらに詳しく
myAnalogに追加

myAnalogのリソース・セクション、既存/新規プロジェクトにメディアを追加する。

新規プロジェクトを作成

ソフトウェア・リソース

必要なソフトウェア/ドライバが見つかりませんか?

ドライバ/ソフトウェアをリクエスト

ツールおよびシミュレーション

LTspice


下記製品はLTspiceで使用することが出来ます。:

  • ADP1851

ADP1851-53 Buck Designer Tool

Microsoft Excel download tool from ADIsimPower to generate a power supply design complete with a schematic, bill of materials, and performance specifications.

ツールを開く

SIMPLISモデル 1

LTspice

LTspice®は、無料で提供される強力で高速な回路シミュレータと回路図入力、波形ビューワに改善を加え、アナログ回路のシミュレーションを容易にするためのモデルを搭載しています。

 


評価用キット

EVAL-ADP1851

ADP1851 Evaluation Board

製品詳細

This describes the design, operation, and test results of the ADP1851-EVALZ. The input range for this evaluation board is 9 V to 15 V, and the regulated output voltage is 1.8 V with a maximum 25 A output current. A switching frequency (fSW) of 600 kHz is chosen to achieve a good balance between efficiency and the sizes of the power components.

EVAL-ADP1851
ADP1851 Evaluation Board

最新のディスカッション

最近表示した製品