LT8673

新規設計に推奨

電圧監視を備えたアクティブ整流器コントローラ

利用上の注意

本データシートの英語以外の言語への翻訳はユーザの便宜のために提供されるものであり、リビジョンが古い場合があります。最新の内容については、必ず最新の英語版をご参照ください。

なお、日本語版のデータシートは基本的に「Rev.0」(リビジョン0)で作成されています。そのため、英語版が後に改訂され、複数製品のデータシートがひとつに統一された場合、同じ「Rev.0」の日本語版のデータシートが異なる製品のデータシートとして表示されることがあります。たとえば、「ADM3307E」の場合、日本語データシートをクリックすると「ADM3311E」が表示されます。これは、英語版のデータシートが複数の製品で共有できるように1本化され、「ADM3307E/ADM3310E/ADM3311E/ADM3312E/ADM3315E」(Rev.J)と改訂されたからで、決して誤ってリンクが張られているわけではありません。和文化されたデータシートを少しでも有効に活用していただくためにこのような方法をとっておりますので、ご了解ください。

アナログ・デバイセズ社は、提供する情報が正確で信頼できるものであることを期していますが、その情報の利用に関して、あるいはその利用によって生じる第三者の特許やその他の権利の侵害に関して一切の責任を負いません。また、アナログ・デバイセズ社の特許または特許の権利の使用を明示的または暗示的に許諾するものでもありません。仕様は予告なしに変更する場合があります。本紙記載の商標および登録商標は、各社の所有に属します。

Viewing:

製品情報

  • -40Vまでの逆入力保護機能
  • ショットキー・ダイオードと比べて高い性能
  • 消費電力を90%以上低減
  • 電圧降下を20mVまで抑制
  • 超高速過渡応答
    • 6VP-Pを最大50kHzに整流
    • 2VP-Pを最大100kHzに整流
  • 広い動作電圧範囲:3V~42V
  • コールド・クランク検出のためのコンパレータを2つ内蔵
    • プログラマブル・アンチグリッチ・フィルタ
    • 専用のイネーブル・ピン(ENR)
  • 電圧監視保護ピン
  • 動作時の低静止電流:55μA
  • 低シャットダウン電流:3.8μA
  • 高精度のイネーブル・ピン閾値:1.2V
  • 小型の20ピン、3mm x 4mm、サイドウェッタブルQFN(Quad Flat No-Lead)パッケージ
  • オートモーティブ・アプリケーション向けのAEC-Q100認証を取得

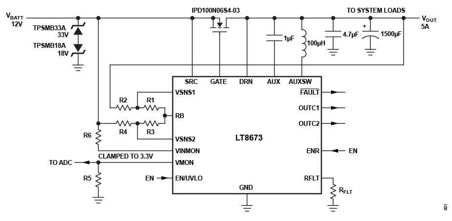
LT8673は、逆方向入力保護のためのアクティブ整流器コントローラです。コールド・スタート・パルス検出用のプログラマブルなグリッチ除去フィルタを備えた2つの独立した低IQコンパレータ、そして、外付け抵抗分圧器とADC(A/Dコンバータ)を使用してバッテリ電圧を安全に検出するための2つの電圧監視保護ピンを搭載しています。高集積コンパレータとアクティブ整流器ソリューションにより、部品表(BOM)を大幅に簡素化し、プリント回路基板(PCB)面積を小さくすることができます。このコントローラは、パワー・ショットキー・ダイオードの代わりに、外付けNチャンネル金属酸化膜半導体電界効果トランジスタ(MOSFET)を駆動します。極めて低い静止電流と高速の過渡応答は、最大100kHzのAC入力信号が存在するオートモーティブ・アプリケーションの厳しい条件を満たします。これらの信号は、外付けMOSFETにおいて最小限の消費電力で整流されるため、PCBの温度管理が簡素化されます。

電圧降下がわずか20mVのLT8673ソリューションは、コールド・クランク時や始動/停止時の最小入力電圧条件を緩和し、よりシンプルで効率のよい回路を可能にします。入力電源にエラーや短絡が生じた場合、ターンオフが非常に速いので、逆電流トランジェントが最小限に抑えられます。シャットダウン・モードでは、静止電流が3.8μAにまで低減されます。

外付けのMOSFETを完全にオンにするために必要な昇圧電圧は、内蔵補助昇圧レギュレータによって供給されます。外部FETで負荷電流を受け取る準備ができていない場合は、FAULTピンから信号が出力されます。

アプリケーション

  • オートモーティブ・バッテリの保護
  • 産業用電源
  • 携帯型計測器

LT8673
電圧監視を備えたアクティブ整流器コントローラ
LT8673 Application Circuit LT8673 Performance Graph
myAnalogに追加

myAnalogの製品セクション(通知受け取り)、既存/新規プロジェクトに製品を追加する。

新規プロジェクトを作成
質問する
サポート

アナログ・デバイセズのサポート・ページはアナログ・デバイセズへのあらゆるご質問にお答えするワンストップ・ポータルです。


ドキュメント

データシート 1

秘密保持契約(NDA)をリクエスト

技術文書一式は、秘密保持契約書(NDA)完成後にご利用いただけます。プロジェクトの詳細、会社情報、連絡先情報を電子メールでBUC_Doc_Request@analog.comまでお送りください。今後のサポートは、アナログ・デバイセズ販売代理店よりご提供いたします。

さらに詳しく
myAnalogに追加

myAnalogのリソース・セクション、既存/新規プロジェクトにメディアを追加する。

新規プロジェクトを作成

ソフトウェア・リソース

必要なソフトウェア/ドライバが見つかりませんか?

ドライバ/ソフトウェアをリクエスト

ツールおよびシミュレーション

LTspice


下記製品はLTspiceで使用することが出来ます。:

  • LT8673
LTspice

LTspice®は、無料で提供される強力で高速な回路シミュレータと回路図入力、波形ビューワに改善を加え、アナログ回路のシミュレーションを容易にするためのモデルを搭載しています。

 


評価用キット

eval board
EVAL-LT8673

電圧監視を備えたアクティブ整流器コントローラ

製品詳細

評価用ボードEVAL-LT8673-AZは、LT8673を搭載した逆流防止機能付きのアクティブ整流器です。設定可能なグリッチ除去フィルタと入力電圧監視保護機能を備えた2つの低IQコンパレータを搭載しています。このデモ・ボードは5Aの負荷電流となるように設計されています。LT8673の入力電圧範囲は–40V~+42Vです。ボードの入力側では、ICを入力での過電圧スパイクから保護するために2つのクランプ・ダイオードが使用されています。そのため、アプリケーションのDC入力電圧範囲は–15V~+35Vに制限されています。

コールド・クランクの検出と短いパルスのフィルタリングを目的とした2つの低IQコンパレータが使用されています。2つの電圧監視保護ピンでバッテリ電圧を安全に検知し、クリーンなグリッチフリーの信号をADC(A/Dコンバータ)に供給することができます。


技術文書一式は、秘密保持契約(NDA)の締結後にご利用いただけます。プロジェクトの詳細、会社情報、連絡先情報を電子メールでBUC_Doc_Request@analog.comまでお送りください。今後のサポートは、アナログ・デバイセズ販売代理店よりご提供いたします。

EVAL-LT8673
電圧監視を備えたアクティブ整流器コントローラ
EVAL-LT8673-AZ Evaluation Board EVAL-LT8673-AZ Evaluation Board - Top View EVAL-LT8673-AZ Evaluation Board - Bottom View

最新のディスカッション

LT8673に関するディスカッションはまだありません。意見を投稿しますか?

EngineerZone®でディスカッションを始める

最近表示した製品